U.S. flag An official website of the United States government.
Official websites use .gov

A .gov website belongs to an official government organization in the United States.

Secure .gov websites use HTTPS

A lock ( ) or https:// means you've safely connected to the .gov website. Share sensitive information only on official, secure websites.

i

Interventions to prevent iatrogenic anemia: a Laboratory Medicine Best Practices systematic review

Supporting Files
File Language:
English


Details

  • Alternative Title:
    Crit Care
  • Personal Author:
  • Description:
    Background

    As many as 90% of patients develop anemia by their third day in an intensive care unit (ICU). We evaluated the efficacy of interventions to reduce phlebotomy-related blood loss on the volume of blood lost, hemoglobin levels, transfusions, and incidence of anemia.

    Methods

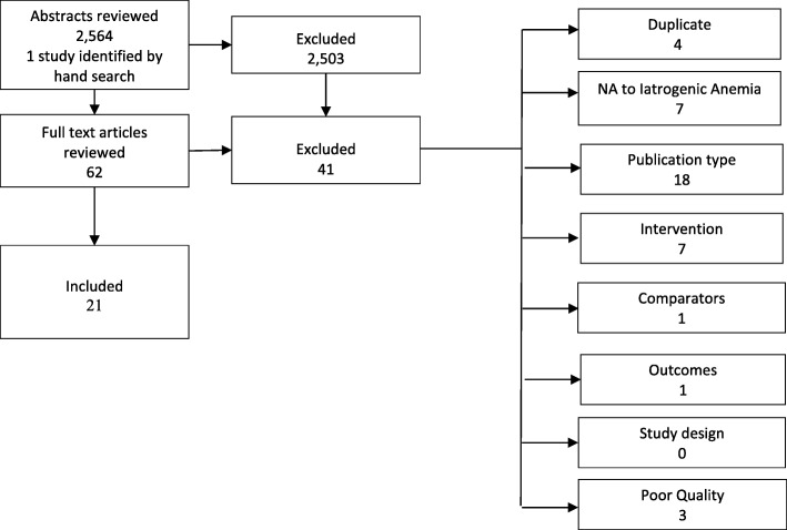
    We conducted a systematic review and meta-analysis using the Laboratory Medicine Best Practices (LMBP) systematic review methods for rating study quality and assessing the body of evidence. Searches of PubMed, Embase, Cochrane, Web of Science, PsychINFO, and CINAHL identified 2564 published references. We included studies of the impact of interventions to reduce phlebotomy-related blood loss on blood loss, hemoglobin levels, transfusions, or anemia among hospital inpatients. We excluded studies not published in English and studies that did not have a comparison group, did not report an outcome of interest, or were rated as poor quality. Twenty-one studies met these criteria. We conducted a meta-analysis if > 2 homogenous studies reported sufficient information for analysis.

    Results

    We found moderate, consistent evidence that devices that return blood from flushing venous or arterial lines to the patient reduced blood loss by approximately 25% in both neonatal ICU (NICU) and adult ICU patients [pooled estimate in adults, 24.7 (95% CI = 12.1–37.3)]. Bundled interventions that included blood conservation devices appeared to reduce blood loss by at least 25% (suggestive evidence). The evidence was insufficient to determine if these devices reduced hemoglobin decline or risk of anemia. The evidence suggested that small volume tubes reduced the risk of anemia, but was insufficient to determine if they affected the volume of blood loss or the rate of hemoglobin decline.

    Conclusions

    Moderate, consistent evidence indicated that devices that return blood from testing or flushing lines to the patient reduce the volume of blood loss by approximately 25% among ICU patients. The results of this systematic review support the use of blood conservation systems with arterial or venous catheters to eliminate blood waste when drawing blood for testing. The evidence was insufficient to conclude the devices impacted hemoglobin levels or transfusion rates. The use of small volume tubes may reduce the risk of anemia.

    Electronic supplementary material

    The online version of this article (10.1186/s13054-019-2511-9) contains supplementary material, which is available to authorized users.

  • Subjects:
  • Source:
    Crit Care. 23
  • Pubmed ID:
    31399052
  • Pubmed Central ID:
    PMC6688222
  • Document Type:
  • Funding:
  • Volume:
    23
  • Collection(s):
  • Main Document Checksum:
    urn:sha256:30bcc7b50f091eefa419210d3e94b0a89f30d4bba775c97f6226bf3ecde0d9c7
  • Download URL:
  • File Type:
    Filetype[PDF - 1.22 MB ]
File Language:
English
ON THIS PAGE

CDC STACKS serves as an archival repository of CDC-published products including scientific findings, journal articles, guidelines, recommendations, or other public health information authored or co-authored by CDC or funded partners.

As a repository, CDC STACKS retains documents in their original published format to ensure public access to scientific information.