Altered proliferation and networks in neural cells derived from idiopathic autistic individuals
Supporting Files
-
July 05 2016
-
File Language:
English
Details
-
Alternative Title:Mol Psychiatry
-
Personal Author:Marchetto, Maria C. ; Belinson, Haim ; Tian, Yuan ; Freitas, Beatriz C. ; Fu, Chen ; Vadodaria, Krishna ; Beltrao-Braga, Patricia ; Trujillo, Cleber A. ; Mendes, Ana P.D. ; Padmanabhan, Krishnan ; Nunez, Yanelli ; Ou, Jing ; Ghosh, Himanish ; Wright, Rebecca ; Brennand, Kristen ; Pierce, Karen ; Eichenfield, Lawrence ; Pramparo, Tiziano ; Eyler, Lisa ; Barnes, Cynthia C. ; Courchesne, Eric ; Geschwind, Daniel H. ; Gage, Fred H. ; Wynshaw-Boris, Anthony ; Muotri, Alysson R.
-
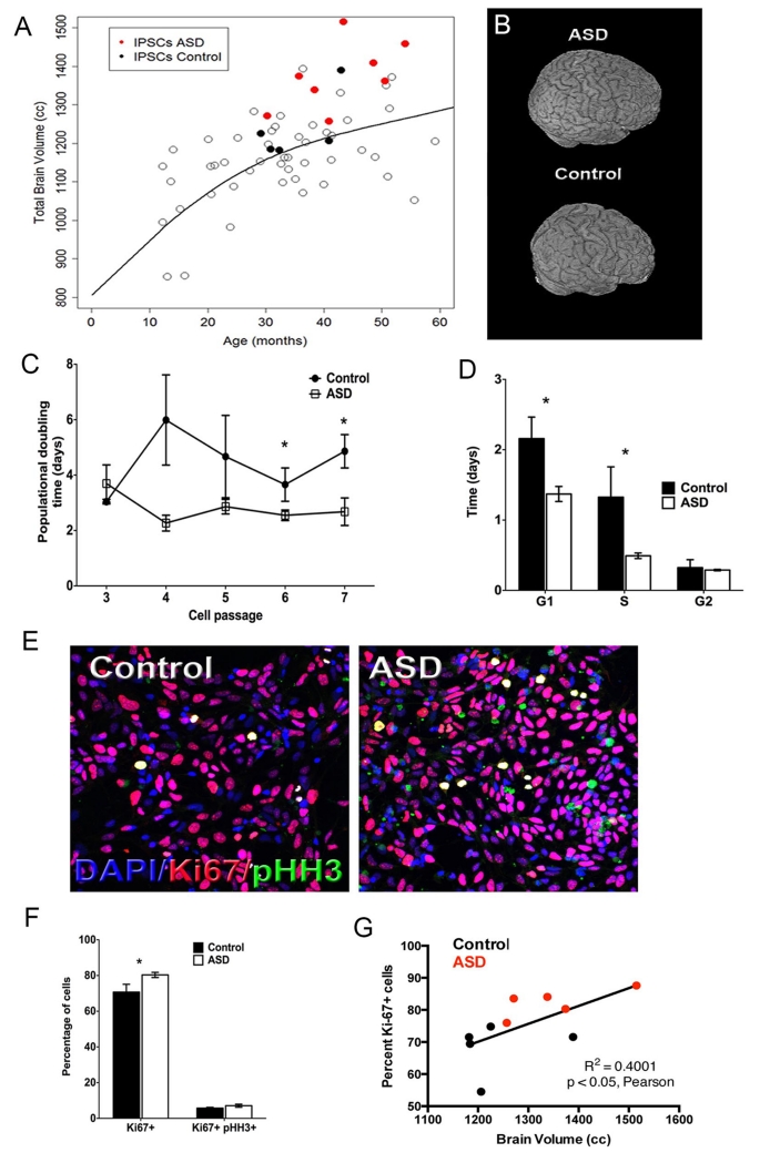
Description:Autism spectrum disorders (ASD) are common, complex and heterogeneous neurodevelopmental disorders. Cellular and molecular mechanisms responsible for ASD pathogenesis have been proposed based on genetic studies, brain pathology and imaging, but a major impediment to testing ASD hypotheses is the lack of human cell models. Here, we reprogrammed fibroblasts to generate induced pluripotent stem cells, neural progenitor cells (NPCs) and neurons from ASD individuals with early brain overgrowth and non-ASD controls with normal brain size. ASD-derived NPCs display increased cell proliferation because of dysregulation of a β-catenin/BRN2 transcriptional cascade. ASD-derived neurons display abnormal neurogenesis and reduced synaptogenesis leading to functional defects in neuronal networks. Interestingly, defects in neuronal networks could be rescued by insulin growth factor 1 (IGF-1), a drug that is currently in clinical trials for ASD. This work demonstrates that selection of ASD subjects based on endophenotypes unraveled biologically relevant pathway disruption and revealed a potential cellular mechanism for the therapeutic effect of IGF-1.
-
Subjects:
-
Source:Mol Psychiatry. 22(6):820-835
-
Pubmed ID:27378147
-
Pubmed Central ID:PMC5215991
-
Document Type:
-
Funding:KL2 TR000099/NCATS NIH HHS/National Center for Advancing Translational Sciences/United States ; DP2 OD006495/ODCDC CDC HHS/Office of the Director/United States ; R01 MH113924/NIMH NIH HHS/National Institute of Mental Health/United States ; R01 MH100175/NIMH NIH HHS/National Institute of Mental Health/United States ; R01 MH094753/NIMH NIH HHS/National Institute of Mental Health/United States ; R00 MH101634/NIMH NIH HHS/National Institute of Mental Health/United States ; U19 MH107367/NIMH NIH HHS/National Institute of Mental Health/United States
-
Volume:22
-
Issue:6
-
Collection(s):
-
Main Document Checksum:urn:sha256:b5fd54068c430bd8e2e859357a5efa2a44cd7368804dfc8858579e5fd5209eda
-
Download URL:
-
File Type:
Supporting Files
File Language:
English
ON THIS PAGE
CDC STACKS serves as an archival repository of CDC-published products including
scientific findings,
journal articles, guidelines, recommendations, or other public health information authored or
co-authored by CDC or funded partners.
As a repository, CDC STACKS retains documents in their original published format to ensure public access to scientific information.
As a repository, CDC STACKS retains documents in their original published format to ensure public access to scientific information.
You May Also Like
COLLECTION
CDC Public Access