Engineered CRISPR-Cas9 nucleases with altered PAM specificities
Supporting Files
-
Jun 22 2015
-
Details
-
Alternative Title:Nature
-
Personal Author:
-
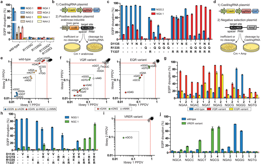
Description:Although CRISPR-Cas9 nucleases are widely used for genome editing, the range of sequences that Cas9 can recognize is constrained by the need for a specific protospacer adjacent motif (PAM). As a result, it can often be difficult to target double-stranded breaks (DSBs) with the precision that is necessary for various genome-editing applications. The ability to engineer Cas9 derivatives with purposefully altered PAM specificities would address this limitation. Here we show that the commonly used Streptococcus pyogenes Cas9 (SpCas9) can be modified to recognize alternative PAM sequences using structural information, bacterial selection-based directed evolution, and combinatorial design. These altered PAM specificity variants enable robust editing of endogenous gene sites in zebrafish and human cells not currently targetable by wild-type SpCas9, and their genome-wide specificities are comparable to wild-type SpCas9 as judged by GUIDE-seq analysis. In addition, we identify and characterize another SpCas9 variant that exhibits improved specificity in human cells, possessing better discrimination against off-target sites with non-canonical NAG and NGA PAMs and/or mismatched spacers. We also find that two smaller-size Cas9 orthologues, Streptococcus thermophilus Cas9 (St1Cas9) and Staphylococcus aureus Cas9 (SaCas9), function efficiently in the bacterial selection systems and in human cells, suggesting that our engineering strategies could be extended to Cas9s from other species. Our findings provide broadly useful SpCas9 variants and, more importantly, establish the feasibility of engineering a wide range of Cas9s with altered and improved PAM specificities.
-
Subjects:
-
Source:Nature. 523(7561):481-485.
-
Pubmed ID:26098369
-
Pubmed Central ID:PMC4540238
-
Document Type:
-
Funding:
-
Volume:523
-
Issue:7561
-
Collection(s):
-
Main Document Checksum:urn:sha256:18e842357ef5260057fc6b4b13d0d33965c0b8b12b459af5c7741b6f5b3260d1
-
Download URL:
-
File Type:
Supporting Files
ON THIS PAGE
CDC STACKS serves as an archival repository of CDC-published products including
scientific findings,
journal articles, guidelines, recommendations, or other public health information authored or
co-authored by CDC or funded partners.
As a repository, CDC STACKS retains documents in their original published format to ensure public access to scientific information.
As a repository, CDC STACKS retains documents in their original published format to ensure public access to scientific information.
You May Also Like
COLLECTION
CDC Public Access