Posttransfusion Sepsis Attributable to Bacterial Contamination in Platelet Collection Set Manufacturing Facility, United States
Supporting Files
Public Domain
-
10 2023
-
File Language:
English
Details
-
Alternative Title:Emerg Infect Dis
-
Personal Author:Kracalik, Ian ; Kent, Alyssa G. ; Villa, Carlos H. ; Gable, Paige ; Annambhotla, Pallavi ; McAllister, Gillian ; Yokoe, Deborah ; Langelier, Charles R. ; Oakeson, Kelly ; Noble-Wang, Judith ; Illoh, Orieji ; Halpin, Alison Laufer ; Eder, Anne F. ; Basavaraju, Sridhar V. ; Kracalik, Ian ; Kent, Alyssa G. ; Villa, Carlos H. ; Gable, Paige ; Annambhotla, Pallavi ; McAllister, Gillian ; Yokoe, Deborah ; Langelier, Charles R. ; Oakeson, Kelly ; Noble-Wang, Judith ; Illoh, Orieji ; Halpin, Alison Laufer ; Eder, Anne F. ; Basavaraju, Sridhar V.
-
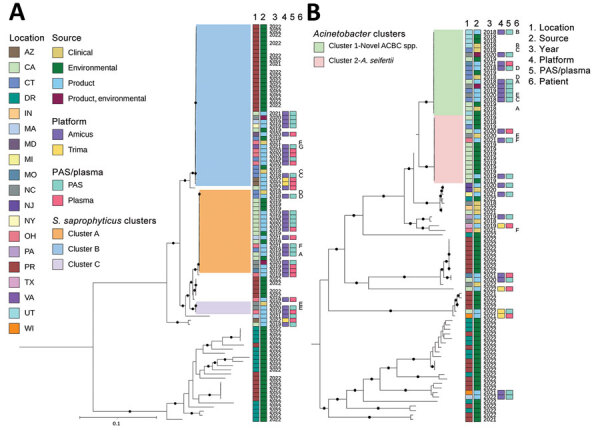
Description:During May 2018‒December 2022, we reviewed transfusion-transmitted sepsis cases in the United States attributable to polymicrobial contaminated apheresis platelet components, including Acinetobacter calcoaceticus‒baumannii complex or Staphylococcus saprophyticus isolated from patients and components. Transfused platelet components underwent bacterial risk control strategies (primary culture, pathogen reduction or primary culture, and secondary rapid test) before transfusion. Environmental samples were collected from a platelet collection set manufacturing facility. Seven sepsis cases from 6 platelet donations from 6 different donors were identified in patients from 6 states; 3 patients died. Cultures identified Acinetobacter calcoaceticus‒baumannii complex in 6 patients and 6 transfused platelets, S. saprophyticus in 4 patients and 4 transfused platelets. Whole-genome sequencing showed environmental isolates from the manufacturer were closely related genetically to patient and platelet isolates, indicating the manufacturer was the most probable source of recurrent polymicrobial contamination. Clinicians should maintain awareness of possible transfusion-transmitted sepsis even when using bacterial risk control strategies.
-
Subjects:
-
Keywords:
-
Source:Emerg Infect Dis. 2023; 29(10):1979-1989 ; Emerg Infect Dis. 2023; 29(10):1979-1989
-
Pubmed ID:37561399
-
Pubmed Central ID:PMC10521617
-
Document Type:
-
Volume:29
-
Issue:10
-
Collection(s):
-
Main Document Checksum:urn:sha256:48fc3f81f48a9768969e97021b218841f1ec61ee18733b6b7dc2177d834b9af7
-
Download URL:
-
File Type:
Supporting Files
File Language:
English
ON THIS PAGE
CDC STACKS serves as an archival repository of CDC-published products including
scientific findings,
journal articles, guidelines, recommendations, or other public health information authored or
co-authored by CDC or funded partners.
As a repository, CDC STACKS retains documents in their original published format to ensure public access to scientific information.
As a repository, CDC STACKS retains documents in their original published format to ensure public access to scientific information.
You May Also Like
COLLECTION
Emerging Infectious Diseases