U.S. flag An official website of the United States government.
Official websites use .gov

A .gov website belongs to an official government organization in the United States.

Secure .gov websites use HTTPS

A lock ( ) or https:// means you've safely connected to the .gov website. Share sensitive information only on official, secure websites.

i

Conserved Patterns of Symmetric Inversion in the Genome Evolution of Bordetella Respiratory Pathogens

Supporting Files Public Domain
File Language:
English


Details

  • Alternative Title:
    mSystems
  • Personal Author:
  • Description:
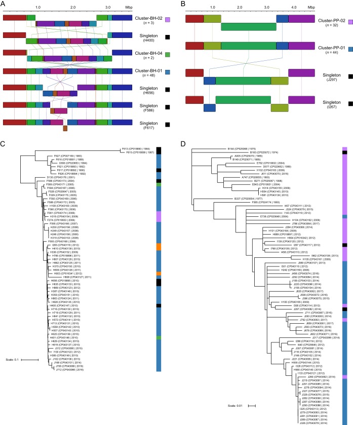
    Whooping cough (pertussis), primarily caused by |, has resurged in the United States, and circulating strains exhibit considerable chromosome structural fluidity in the form of rearrangement and deletion. The genus | includes additional pathogenic species infecting various animals, some even causing pertussis-like respiratory disease in humans; however, investigation of their genome evolution has been limited. We studied chromosome structure in complete genome sequences from 167 | species isolates, as well as 469 | isolates, to gain a generalized understanding of rearrangement patterns among these related pathogens. Observed changes in gene order primarily resulted from large inversions and were only detected in species with genomes harboring multicopy insertion sequence (IS) elements, most notably | and | While genomes of | contain >240 copies of IS|, IS elements appear less numerous in other species and yield less chromosome structural diversity through rearrangement. These data were further used to predict all possible rearrangements between IS element copies present in | genomes, revealing that only a subset is observed among circulating strains. Therefore, while it appears that rearrangement occurs less frequently in other species than in |, these clinically relevant respiratory pathogens likely experience similar mutation of gene order. The resulting chromosome structural fluidity presents both challenges and opportunity for the study of | respiratory pathogens.| is the primary agent of whooping cough (pertussis). The | genus includes additional pathogens of animals and humans, including some that cause pertussis-like respiratory illness. The chromosome of | has previously been shown to exhibit considerable structural rearrangement, but insufficient data have prevented comparable investigation in related species. In this study, we analyze chromosome structure variation in several | species to gain a generalized understanding of rearrangement patterns in this genus. Just as in |, we observed inversions in other species that likely result from common mutational processes. We used these data to further predict additional, unobserved inversions, suggesting that specific genome structures may be preferred in each species.
  • Subjects:
  • Source:
    mSystems. 4(6)
  • Pubmed ID:
    31744907
  • Pubmed Central ID:
    PMC6867878
  • Document Type:
  • Volume:
    4
  • Issue:
    6
  • Collection(s):
  • Main Document Checksum:
    urn:sha256:2c49aa038ad8a58ad14f4ecdd3aef28d023263bd715885034a33f7ee125d0397
  • Download URL:
  • File Type:
    Filetype[PDF - 736.78 KB ]
File Language:
English
ON THIS PAGE

CDC STACKS serves as an archival repository of CDC-published products including scientific findings, journal articles, guidelines, recommendations, or other public health information authored or co-authored by CDC or funded partners.

As a repository, CDC STACKS retains documents in their original published format to ensure public access to scientific information.