Browning of White Adipose Tissue with Roscovitine Induces a Distinct Population of UCP1+ Adipocytes
Supporting Files
-
December 13 2016
-
File Language:
English
Details
-
Alternative Title:Cell Metab
-
Personal Author:
-
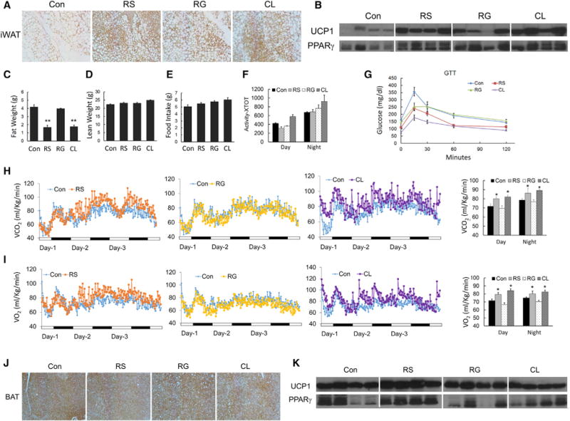
Description:Brown-like adipocytes exist in several adipose depots including white (WAT) as well as brown (BAT). Activation of these UCP1| cells is a potential therapeutic strategy to combat obesity. Studies have shown that posttranslational modifications of PPARγ regulate select adipocyte programs. Deacetylation of K268 and K293 in the ligand-binding domain of PPARγ by Sirt1 induces browning of WAT. Phosphorylation of S273 of PPARγ by CDK5 or ERK stimulates a diabetogenic program of gene expression in WAT. Here, we report that roscovitine, a CDK inhibitor, prevents S273 phosphorylation and promotes formation of UCP1| (brite) adipocytes in WAT. It also enhances energy expenditure as well as prevents diet-induced obesity and insulin resistance. Analysis of fluorescence-activated cell-sorted UCP1| adipocytes shows that the mRNA signature of brite adipocytes is distinct from beige adipocytes, which arise through catecholamine signaling. These results suggest that brown-like adipocytes in WAT may arise from multiple origins.
-
Subjects:
-
Source:Cell Metab. 24(6):835-847
-
Pubmed ID:27974179
-
Pubmed Central ID:PMC6674884
-
Document Type:
-
Funding:R01 DK098830/NIDDK NIH HHS/National Institute of Diabetes and Digestive and Kidney Diseases/United States ; T32 DK007201/NIDDK NIH HHS/National Institute of Diabetes and Digestive and Kidney Diseases/United States ; S10 OD021652/ODCDC CDC HHS/Office of the Director/United States ; P30 DK046200/NIDDK NIH HHS/National Institute of Diabetes and Digestive and Kidney Diseases/United States ; F32 DK109635/NIDDK NIH HHS/National Institute of Diabetes and Digestive and Kidney Diseases/United States ; R01 DK102199/NIDDK NIH HHS/National Institute of Diabetes and Digestive and Kidney Diseases/United States ; UL1 TR001430/NCATS NIH HHS/National Center for Advancing Translational Sciences/United States
-
Volume:24
-
Issue:6
-
Collection(s):
-
Main Document Checksum:urn:sha256:4edf7f0ea8a0f1b25d9a6b7ca1641231ffbd1fd6eb1a8477b5a21aa1d753f0e6
-
Download URL:
-
File Type:
Supporting Files
File Language:
English
ON THIS PAGE
CDC STACKS serves as an archival repository of CDC-published products including
scientific findings,
journal articles, guidelines, recommendations, or other public health information authored or
co-authored by CDC or funded partners.
As a repository, CDC STACKS retains documents in their original published format to ensure public access to scientific information.
As a repository, CDC STACKS retains documents in their original published format to ensure public access to scientific information.
You May Also Like
COLLECTION
CDC Public Access