Role of p53 in the Chronic Pulmonary Immune Response to Tangled or Rod-Like Multi-Walled Carbon Nanotubes
Supporting Files
-
11-2018
-
File Language:
English
Details
-
Journal Article:Nanotoxicology
-
Personal Author:
-
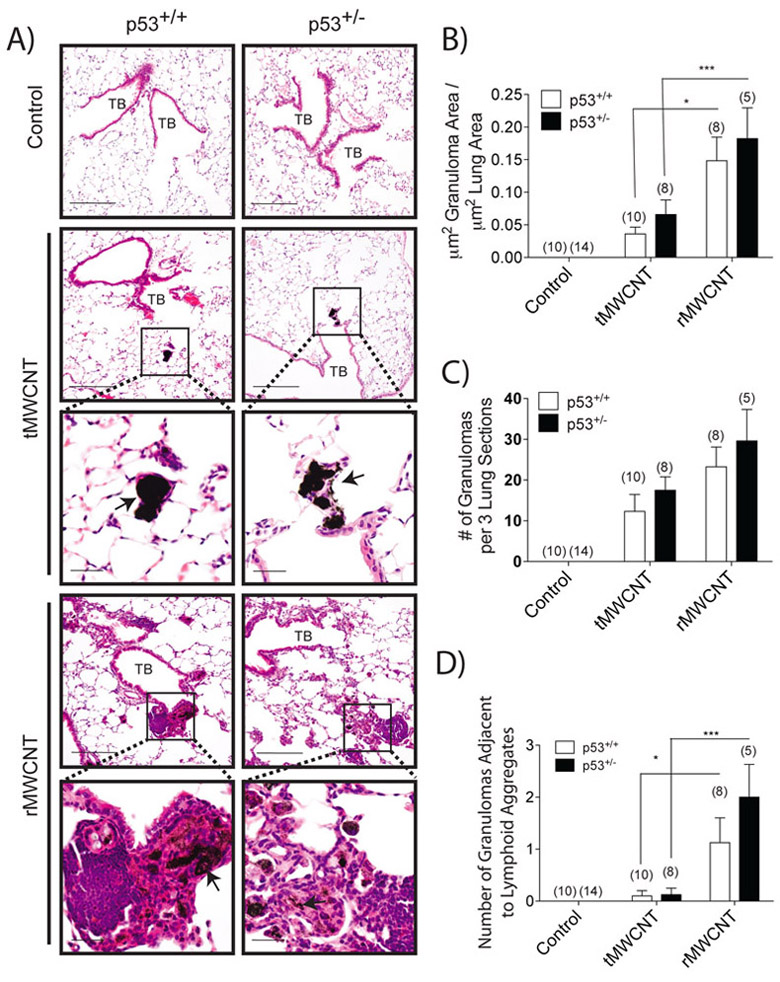
Description:The fiber-like shape of multi-walled carbon nanotubes (MWCNTs) is reminiscent of asbestos, suggesting they pose similar health hazards when inhaled, including pulmonary fibrosis and mesothelioma. Mice deficient in the tumor suppressor p53 are susceptible to carcinogenesis. However, the chronic pathologic effect of MWCNTs delivered to the lungs of p53 heterozygous (p53|) mice has not been investigated. We hypothesized that p53| mice would be susceptible to lung tumor development after exposure to either tangled (t-) or rod-like (r-) MWCNTs. Wild-type (p53|) or p53| mice were exposed to MWCNTs (1 mg/kg) via oropharyngeal aspiration weekly over four consecutive weeks and evaluated for cellular and pathologic outcomes 11-months post-initial exposure. No lung or pleural tumors were observed in p53| or p53| mice exposed to either t- or rMWCNTs. In comparison to tMWCNTs, the rMWCNTs induced the formation of larger granulomas, a greater number of lymphoid aggregates and greater epithelial cell hyperplasia in terminal bronchioles in both p53| and p53| mice. A constitutively larger area of CD45R|/CD3| lymphoid tissue was observed in p53| mice compared to p53| mice. Importantly, p53| mice had larger granulomas induced by rMWCNTs as compared to p53| mice. These findings indicate that a combination of p53 deficiency and physicochemical characteristics including nanotube geometry are factors in susceptibility to MWCNT-induced lymphoid infiltration and granuloma formation.
-
Keywords:
-
Source:Nanotoxicology. 12(9):975-991
-
DOI:
-
Pubmed ID:30317900
-
Pubmed Central ID:PMC6379105
-
Document Type:
-
Funding:
-
Genre:
-
Volume:12
-
Issue:9
-
Collection(s):
-
Main Document Checksum:urn:sha-512:6b368e4487e816ab1e5f2d8d77b72cf6622c4d32f79e8d783c075e50f5585fdea81e596dcea2149fb3aa5044bc5d54535a73669e4458a4999935e133f799971b
-
Download URL:
-
File Type:
Supporting Files
File Language:
English
ON THIS PAGE
CDC STACKS serves as an archival repository of CDC-published products including
scientific findings,
journal articles, guidelines, recommendations, or other public health information authored or
co-authored by CDC or funded partners.
As a repository, CDC STACKS retains documents in their original published format to ensure public access to scientific information.
As a repository, CDC STACKS retains documents in their original published format to ensure public access to scientific information.
You May Also Like
COLLECTION
CDC Public Access