Human carcinoma-associated mesenchymal stem cells promote ovarian cancer chemotherapy resistance via a BMP4/HH signaling loop
Supporting Files
-
Feb 9 2016
-
File Language:
English
Details
-
Alternative Title:Oncotarget
-
Personal Author:
-
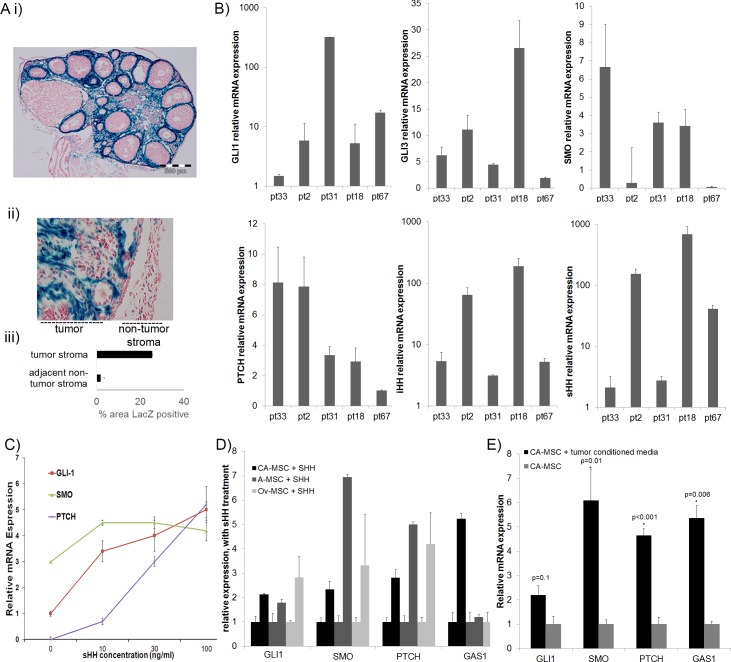
Description:The tumor microenvironment is critical to cancer growth and therapy resistance. We previously characterized human ovarian carcinoma-associated mesenchymal stem cells (CA-MSCs). CA-MSCs are multi-potent cells that can differentiate into tumor microenvironment components including fibroblasts, myofibroblasts and adipocytes. We previously reported CA-MSCs, compared to normal MSCs, express high levels of BMP proteins and promote tumor growth by increasing numbers of cancer stem-like cells (CSCs). We demonstrate here that ovarian tumor cell-secreted Hedgehog (HH) induces CA-MSC BMP4 expression. CA-MSC-derived BMP4 reciprocally increases ovarian tumor cell HH expression indicating a positive feedback loop. Interruption of this loop with a HH pathway inhibitor or BMP4 blocking antibody decreases CA-MSC-derived BMP4 and tumor-derived HH preventing enrichment of CSCs and reversing chemotherapy resistance. The impact of HH inhibition was only seen in CA-MSC-containing tumors, indicating the importance of a humanized stroma. These results are reciprocal to findings in pancreatic and bladder cancer, suggesting HH signaling effects are tumor tissue specific warranting careful investigation in each tumor type. Collectively, we define a critical positive feedback loop between CA-MSC-derived BMP4 and ovarian tumor cell-secreted HH and present evidence for the further investigation of HH as a clinical target in ovarian cancer.
-
Subjects:
-
Source:Oncotarget. 2016; 7(6):6916-6932.
-
Pubmed ID:26755648
-
Pubmed Central ID:PMC4872758
-
Document Type:
-
Funding:
-
Volume:7
-
Issue:6
-
Collection(s):
-
Main Document Checksum:urn:sha256:6ee0b198a89c73568661cd2b90f21dc3378e8accb091307c1e7ee0c99f2f59b2
-
Download URL:
-
File Type:
Supporting Files
File Language:
English
ON THIS PAGE
CDC STACKS serves as an archival repository of CDC-published products including
scientific findings,
journal articles, guidelines, recommendations, or other public health information authored or
co-authored by CDC or funded partners.
As a repository, CDC STACKS retains documents in their original published format to ensure public access to scientific information.
As a repository, CDC STACKS retains documents in their original published format to ensure public access to scientific information.
You May Also Like
COLLECTION
CDC Public Access