Pharmacological Ascorbate Induces Sustained Mitochondrial Dysfunction
Supporting Files
-
8 01 2023
-
File Language:
English
Details
-
Alternative Title:Free Radic Biol Med
-
Personal Author:
-
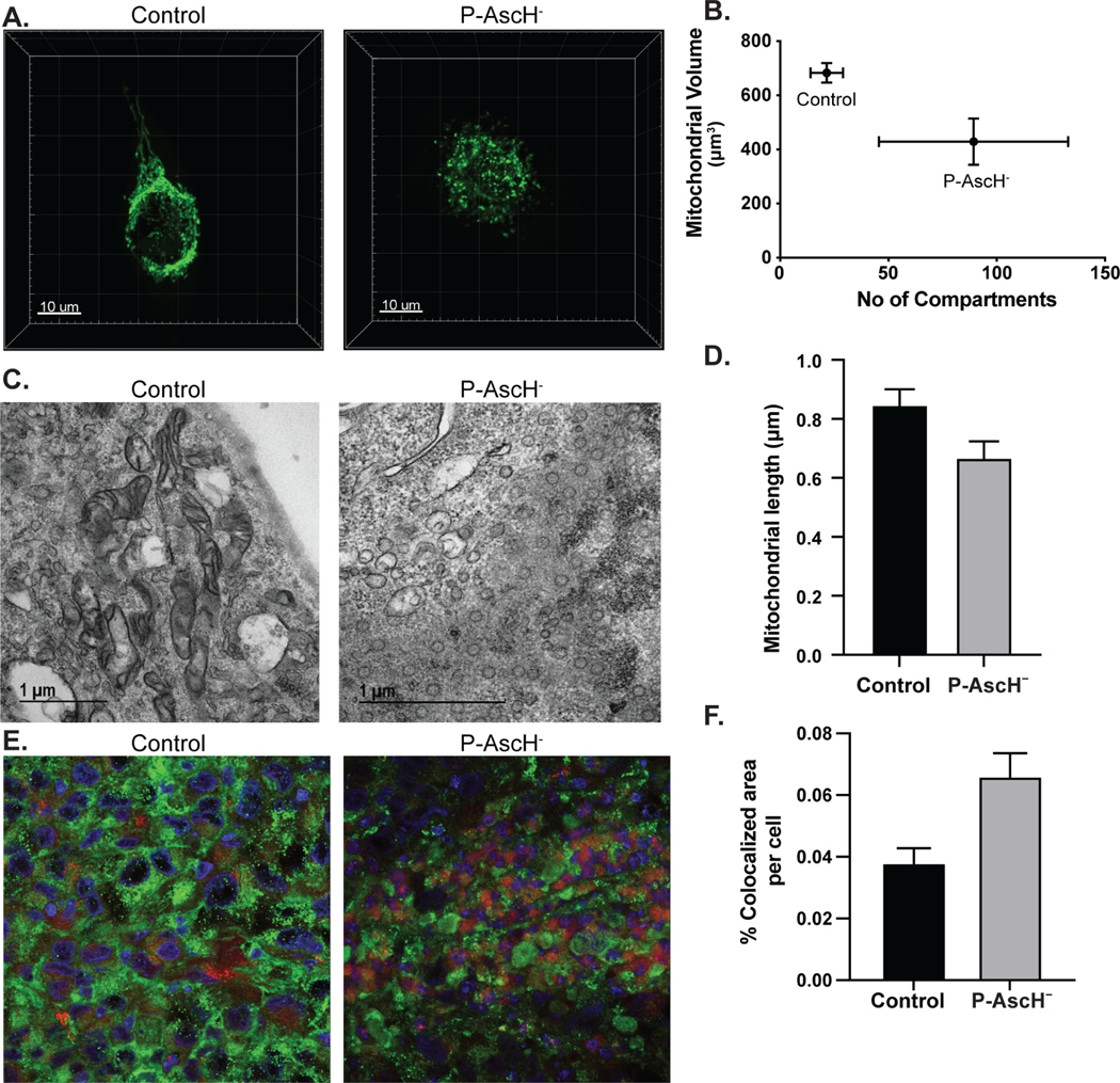
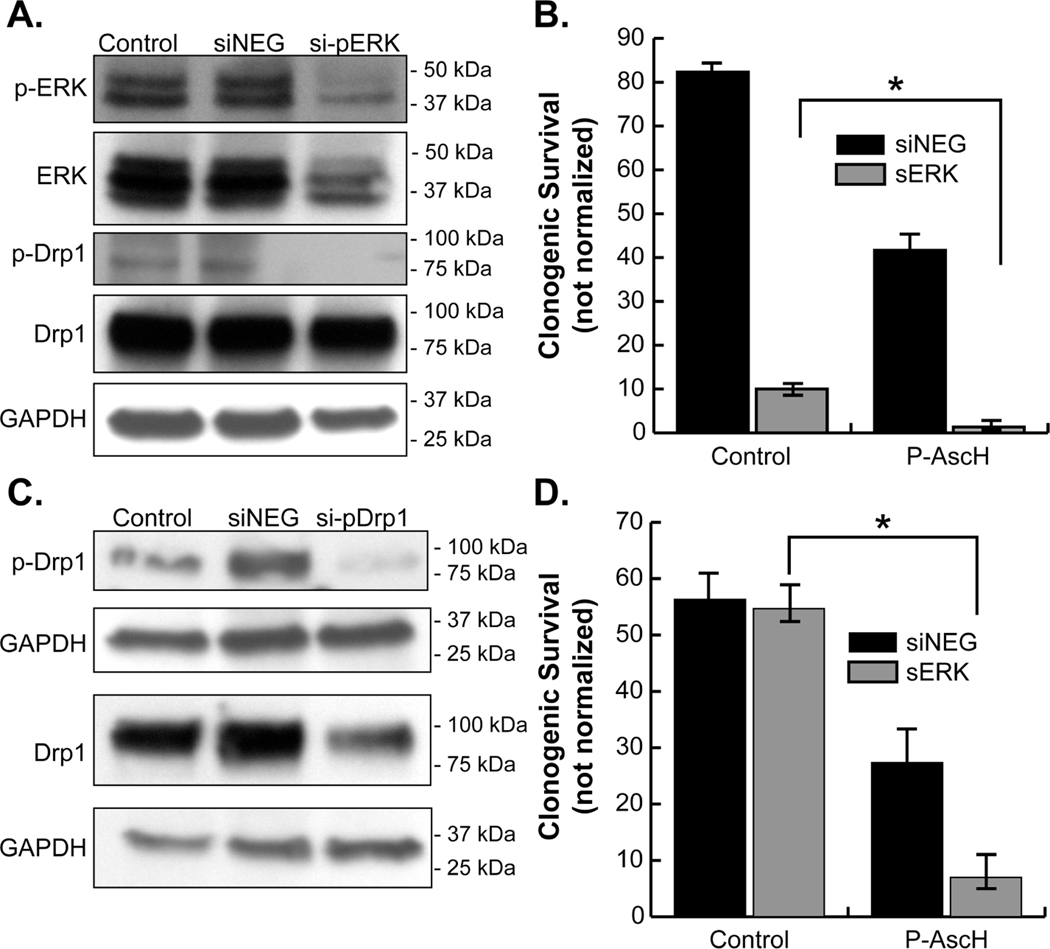
Description:Pharmacological ascorbate (P-AscH|; high dose given intravenously) generates H|O| that is selectively cytotoxic to cancer compared to normal cells. The RAS-RAF-ERK1/2 is a major signaling pathway in cancers carrying RAS mutations and is known to be activated by H|O|. Activated ERK1/2 also phosphorylates the GTPase dynamin-related protein (Drp1), which then stimulates mitochondrial fission. Although early generation of H|O| leads to cytotoxicity of cancer cells, we hypothesized that sustained increases in H|O| activate ERK-Drp1 signaling, leading to an adaptive response; inhibition of this pathway would enhance the toxicity of P-AscH|. Increases in phosphorylated ERK and Drp1 induced by P-AscH| were reversed with genetic and pharmacological inhibitors of ERK and Drp1, as well as in cells lacking functional mitochondria. P-AscH| increased Drp1 colocalization to mitochondria, decreased mitochondrial volume, increased disconnected components, and decreased mitochondrial length, suggesting an increase in mitochondrial fission 48 h after treatment with P-AscH|. P-AscH| decreased clonogenic survival; this was enhanced by genetic and pharmacological inhibition of both ERK and Drp1. In murine tumor xenografts, the combination of P-AscH| and pharmacological inhibition of Drp1 increased overall survival. These results suggest that P-AscH| induces sustained changes in mitochondria, through activation of the ERK/Drp1 signaling pathway, an adaptive response. Inhibition of this pathway enhanced the toxicity P-AscH| to cancer cells.
-
Subjects:
-
Keywords:
-
Source:Free Radic Biol Med. 204:108-117
-
Pubmed ID:37137343
-
Pubmed Central ID:PMC10375417
-
Document Type:
-
Funding:R01 CA184051/CA/NCI NIH HHSUnited States/ ; P30 CA086862/CA/NCI NIH HHSUnited States/ ; U48 DP006377/DP/NCCDPHP CDC HHSUnited States/ ; U48 DP006399/DP/NCCDPHP CDC HHSUnited States/ ; U48 DP006389/DP/NCCDPHP CDC HHSUnited States/ ; T32 CA148062/CA/NCI NIH HHSUnited States/ ; P01 CA217797/CA/NCI NIH HHSUnited States/ ; P30 ES005605/ES/NIEHS NIH HHSUnited States/
-
Volume:204
-
Collection(s):
-
Main Document Checksum:urn:sha-512:8f72ba6b236ce129a4da6d8764106a93a248fc89cc3bdc94ca2ecedbc5a4ea13470f77de8fc076f7fa92997660ef17e8becdfb7a0b9556e9486d60e52fadb26c
-
Download URL:
-
File Type:
Supporting Files
File Language:
English
ON THIS PAGE
CDC STACKS serves as an archival repository of CDC-published products including
scientific findings,
journal articles, guidelines, recommendations, or other public health information authored or
co-authored by CDC or funded partners.
As a repository, CDC STACKS retains documents in their original published format to ensure public access to scientific information.
As a repository, CDC STACKS retains documents in their original published format to ensure public access to scientific information.
You May Also Like
COLLECTION
CDC Public Access