A programmable DNA origami platform to organize SNAREs for membrane fusion
Supporting Files
-
Mar 23 2016
-
-
File Language:
English
Details
-
Alternative Title:J Am Chem Soc
-
Personal Author:
-
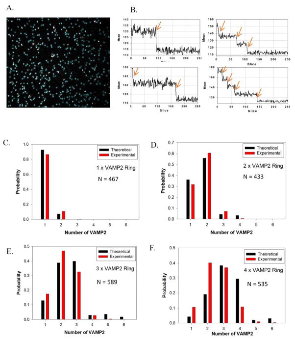
Description:Soluble N-ethylmaleimide-sensitive factor attachment protein receptor (SNARE) complexes are the core molecular machinery of membrane fusion, a fundamental process that drives inter- and intracellular communication and trafficking. One of the questions that remains controversial has been whether and how SNAREs cooperate. Here we show the use of self-assembled DNA-nanostructure rings to template uniform-sized small unilamellar vesicles containing predetermined maximal number of externally facing SNAREs to study the membrane-fusion process. We also incorporated lipid-conjugated complementary ssDNA as tethers into vesicle and target membranes, which enabled bypass of the rate-limiting docking step of fusion reactions and allowed direct observation of individual membrane-fusion events at SNARE densities as low as one pair per vesicle. With this platform, we confirmed at the single event level that, after docking of the templated-SUVs to supported lipid bilayers (SBL), one to two pairs of SNAREs are sufficient to drive fast lipid mixing. Modularity and programmability of this platform makes it readily amenable to studying more complicated systems where auxiliary proteins are involved.
-
Subjects:
-
Source:J Am Chem Soc. 138(13):4439-4447.
-
Pubmed ID:26938705
-
Pubmed Central ID:PMC4950518
-
Document Type:
-
Funding:DP2-OD004641/OD/NIH HHS/United States ; R01 DK027044/DK/NIDDK NIH HHS/United States ; DP2 GM114830/GM/NIGMS NIH HHS/United States ; DP2 OD004641/OD/NIH HHS/United States ; R37 DK027044/DK/NIDDK NIH HHS/United States ; DK027044-39/DK/NIDDK NIH HHS/United States ; DP2-GM114830/DP/NCCDPHP CDC HHS/United States ; R21 GM109466/GM/NIGMS NIH HHS/United States ; R01 GM108954/GM/NIGMS NIH HHS/United States ; R01GM108954/GM/NIGMS NIH HHS/United States ; R21-GM109466/GM/NIGMS NIH HHS/United States
-
Volume:138
-
Issue:13
-
Collection(s):
-
Main Document Checksum:urn:sha256:a18497d16c2324aa66742d8bf3fdfe29b8b07eea6d954b977afebd9c1186ed6b
-
Download URL:
-
File Type:
Supporting Files
File Language:
English
ON THIS PAGE
CDC STACKS serves as an archival repository of CDC-published products including
scientific findings,
journal articles, guidelines, recommendations, or other public health information authored or
co-authored by CDC or funded partners.
As a repository, CDC STACKS retains documents in their original published format to ensure public access to scientific information.
As a repository, CDC STACKS retains documents in their original published format to ensure public access to scientific information.
You May Also Like
COLLECTION
CDC Public Access