miR-155 promotes T follicular helper cell accumulation during chronic, low-grade inflammation.
Supporting Files
-
Oct 16 2014
-
Details
-
Alternative Title:Immunity
-
Personal Author:
-
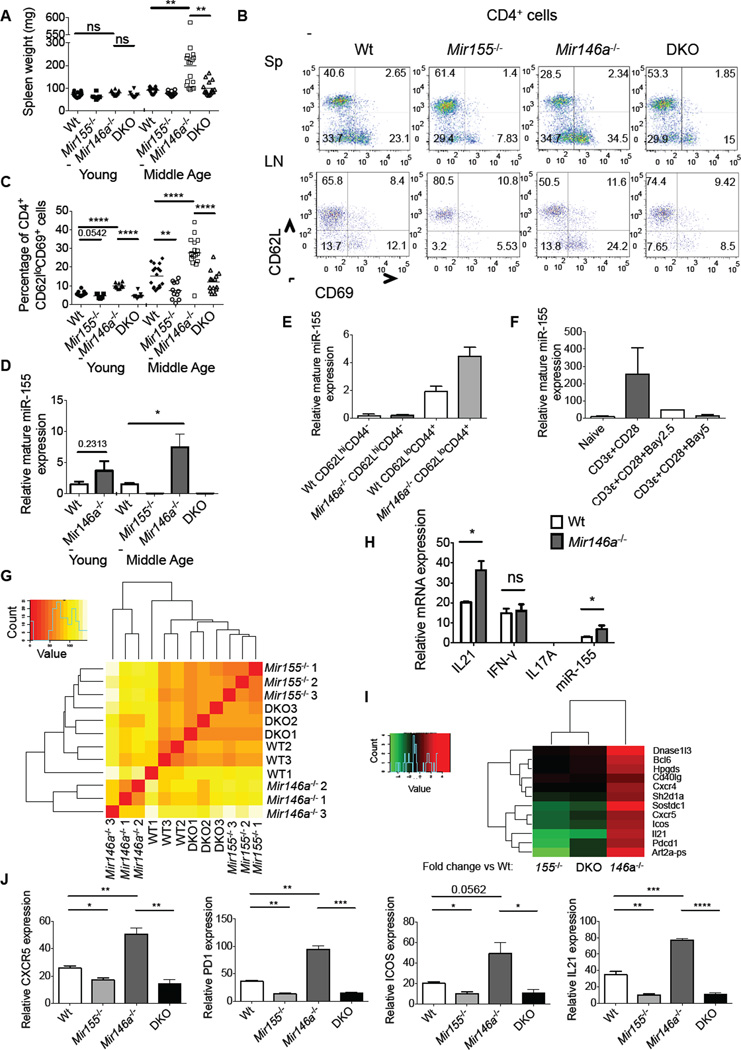
Description:Chronic inflammation is a contributing factor to most life-shortening human diseases. However, the molecular and cellular mechanisms that sustain chronic inflammatory responses remain poorly understood, making it difficult to treat this deleterious condition. Using a mouse model of age-dependent inflammation that results from a deficiency in miR-146a, we demonstrate that miR-155 contributed to the progressive inflammatory disease that emerged as Mir146a(-/-) mice grew older. Upon analyzing lymphocytes from inflamed versus healthy middle-aged mice, we found elevated numbers of T follicular helper (Tfh) cells, germinal center (GC) B cells, and autoantibodies, all occurring in a miR-155-dependent manner. Further, Cd4-cre Mir155(fl/fl) mice were generated and demonstrated that miR-155 functions in T cells, in addition to its established role in B cells, to promote humoral immunity in a variety of contexts. Taken together, our study discovers that miR-146a and miR-155 counterregulate Tfh cell development that drives aberrant GC reactions during chronic inflammation.
-
Subjects:
-
Source:Immunity. 41(4):605-619.
-
Pubmed ID:25367574
-
Pubmed Central ID:PMC4657560
-
Document Type:
-
Funding:5T32DK007115-39/DK/NIDDK NIH HHS/United States ; AI107090/AI/NIAID NIH HHS/United States ; DP2 GM111099/GM/NIGMS NIH HHS/United States ; DP2GM111099-01/DP/NCCDPHP CDC HHS/United States ; K08 CA133521/CA/NCI NIH HHS/United States ; K22 AI95375/AI/NIAID NIH HHS/United States ; R00 HL102228/HL/NHLBI NIH HHS/United States ; R00HL102228-05/HL/NHLBI NIH HHS/United States ; R01 CA166450/CA/NCI NIH HHS/United States ; R01CA166450-02/CA/NCI NIH HHS/United States ; R03NS070141/NS/NINDS NIH HHS/United States
-
Volume:41
-
Issue:4
-
Collection(s):
-
Main Document Checksum:urn:sha256:4ea84b880ea7f9f87b714410f6fadca1074d4f8718d2d37f0b8e3e1f943dc649
-
Download URL:
-
File Type:
Supporting Files
ON THIS PAGE
CDC STACKS serves as an archival repository of CDC-published products including
scientific findings,
journal articles, guidelines, recommendations, or other public health information authored or
co-authored by CDC or funded partners.
As a repository, CDC STACKS retains documents in their original published format to ensure public access to scientific information.
As a repository, CDC STACKS retains documents in their original published format to ensure public access to scientific information.
You May Also Like
COLLECTION
CDC Public Access