Identifying sources of tick blood meals using unidentified tandem mass spectral libraries
Supporting Files
-
2013
-
File Language:
English
Details
-
Alternative Title:Nat Commun
-
Personal Author:
-
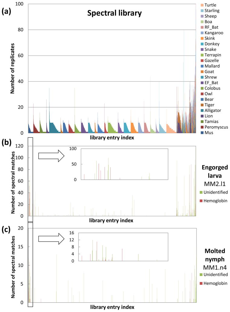
Description:Rapid and reliable identification of the vertebrate species on which a disease vector previously parasitized is imperative to study ecological factors that affect pathogen distribution and can aid the development of public health programs. Here we describe a proteome profiling technique designed to identify the source of blood meals of haematophagous arthropods. This method employs direct spectral matching and thus does not require a priori knowledge of any genetic or protein sequence information. Using this technology, we detect remnants of blood in blacklegged ticks (Ixodes scapularis) and correctly determine the vertebrate species from which the blood was derived, even 6 months after the tick had fed. This biological fingerprinting methodology is sensitive, fast, cost-effective and can potentially be adapted for other biological and medical applications when existing genome-based methods are impractical or ineffective.
-
Subjects:
-
Source:Nat Commun. 4:1746
-
Pubmed ID:23612287
-
Pubmed Central ID:PMC3635114
-
Document Type:
-
Funding:
-
Volume:4
-
Collection(s):
-
Main Document Checksum:urn:sha256:9ea65f15655e90b28f598e31b3f3613cdc4feee1fb3284f8143d8d5d059c73cd
-
Download URL:
-
File Type:
Supporting Files
File Language:
English
ON THIS PAGE
CDC STACKS serves as an archival repository of CDC-published products including
scientific findings,
journal articles, guidelines, recommendations, or other public health information authored or
co-authored by CDC or funded partners.
As a repository, CDC STACKS retains documents in their original published format to ensure public access to scientific information.
As a repository, CDC STACKS retains documents in their original published format to ensure public access to scientific information.
You May Also Like
COLLECTION
CDC Public Access