Preformed vesicle approach to LNP manufacturing enhances retinal mRNA delivery
Supporting Files
-
9 2024
-
File Language:
English
Details
-
Alternative Title:Small
-
Personal Author:
-
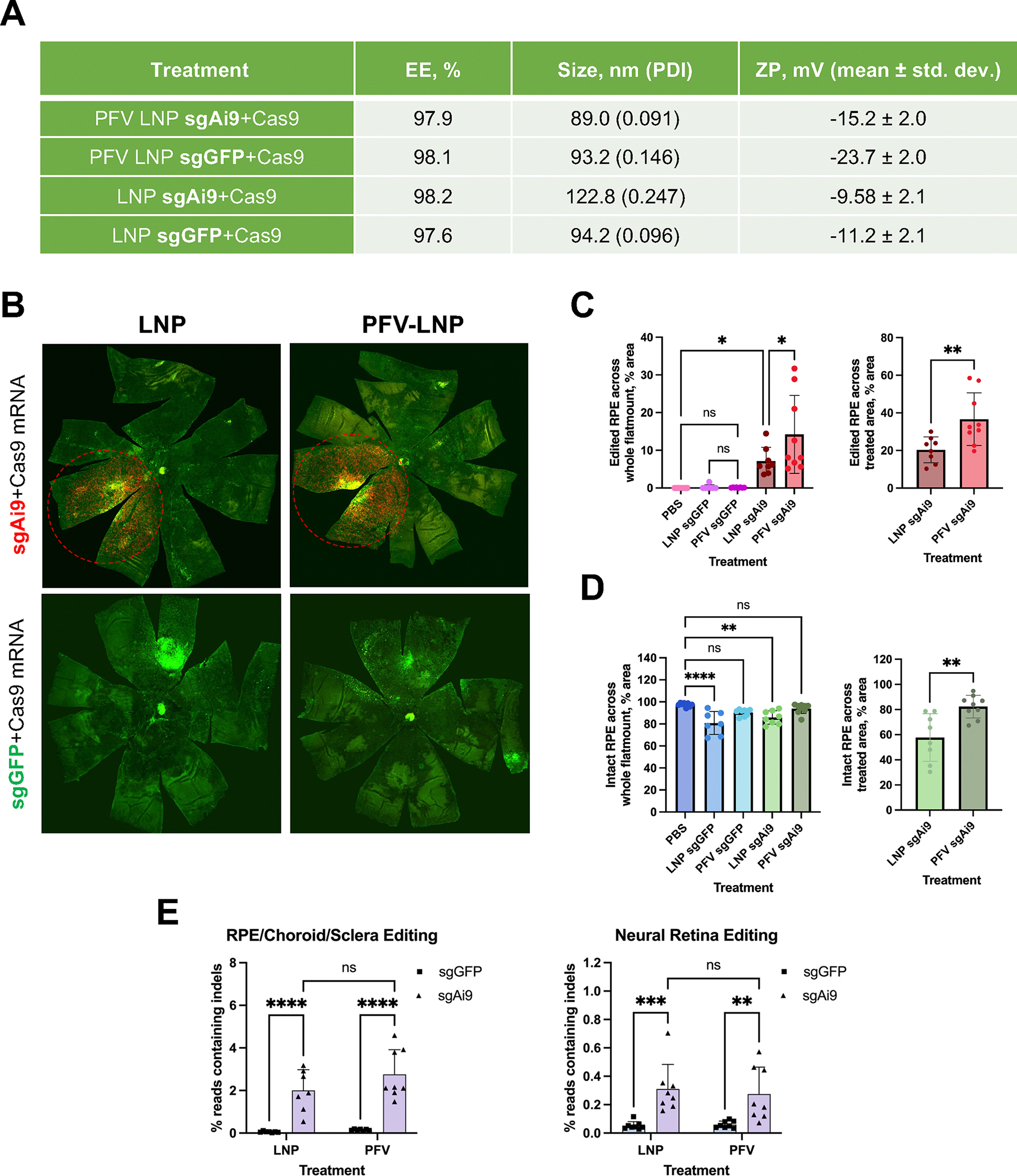
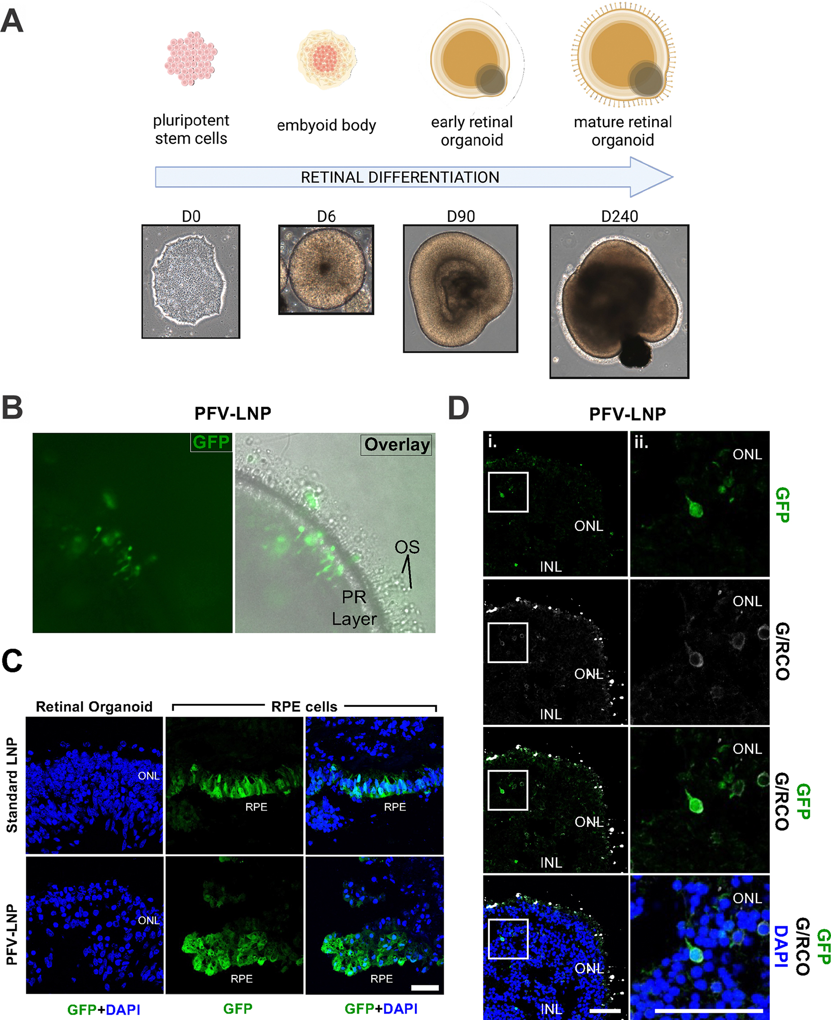
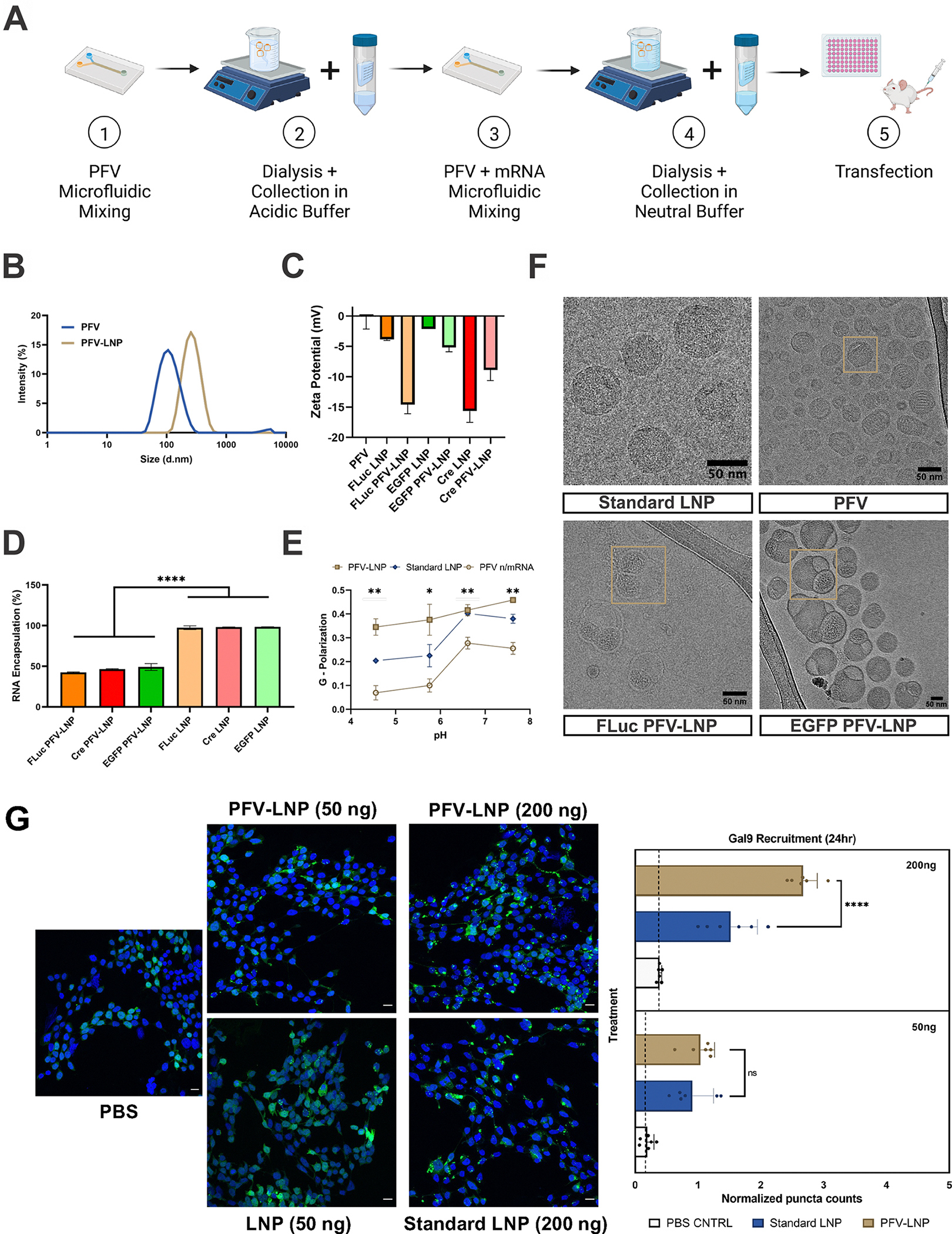
Description:Complete encapsulation of nucleic acids by lipid-based nanoparticles (LNPs) is often thought to be one of the main prerequisites for successful nucleic acid delivery, as the lipid environment protects mRNA from degradation by external nucleases and assists in initiating delivery processes. However, delivery of mRNA via a preformed vesicle approach (PFV-LNPs) defies this precondition. Unlike traditional LNPs, PFV-LNPs are formed via a solvent-free mixing process, leading to a superficial mRNA localization. While demonstrating low encapsulation efficiency in the RiboGreen assay, PFV-LNPs improved delivery of mRNA to the retina by up to 50% compared to the LNP analogs across several benchmark formulations, suggesting the utility of this approach regardless of the lipid composition. Successful mRNA and gene editors' delivery is observed in the retinal pigment epithelium and photoreceptors and validated in mice, non-human primates, and human retinal organoids. Deploying PFV-LNPs in gene editing experiments result in a similar extent of gene editing compared to analogous LNP (up to 3% on genomic level) in the Ai9 reporter mouse model; but, remarkably, retinal tolerability is significantly improved for PFV-LNP treatment. The study findings indicate that the LNP formulation process can greatly influence mRNA transfection and gene editing outcomes, improving LNP treatment safety without sacrificing efficacy.
-
Subjects:
-
Keywords:
-
Source:Small. 20(37):e2400815
-
Pubmed ID:38738752
-
Pubmed Central ID:PMC11661498
-
Document Type:
-
Funding:P51 OD011092/CD/ODCDC CDC HHSUnited States/ ; 1R01EY033423-01A1 (G.S.)/EY/NEI NIH HHSUnited States/ ; T32 GM142619/GM/NIGMS NIH HHSUnited States/ ; P30 EY010572/EY/NEI NIH HHSUnited States/ ; NH/NIH HHSUnited States/ ; Research to Prevent Blindness/ ; P51 OD011092/CD/ODCDC CDC HHSUnited States/ ; S10RR024585/Oregon National Primate Research Center/ ; 1R01EY033423-01A1 (G.S.)/EY/NEI NIH HHSUnited States/ ; P30 EY010572/EY/NEI NIH HHSUnited States/ ; NH/NIH HHSUnited States/
-
Volume:20
-
Issue:37
-
Collection(s):
-
Main Document Checksum:urn:sha-512:e6f5e13b94e5d96b5d8c88a44f92a871fa9522eae5aab1d335c5a982456336ca3ef4546da76402c66e3f37e1530785bb2d10621b3915d71a948e68814e0ac643
-
Download URL:
-
File Type:
Supporting Files
File Language:
English
ON THIS PAGE
CDC STACKS serves as an archival repository of CDC-published products including
scientific findings,
journal articles, guidelines, recommendations, or other public health information authored or
co-authored by CDC or funded partners.
As a repository, CDC STACKS retains documents in their original published format to ensure public access to scientific information.
As a repository, CDC STACKS retains documents in their original published format to ensure public access to scientific information.
You May Also Like
COLLECTION
CDC Public Access