R-loop accumulation in spliceosome mutant leukemias confers sensitivity to PARP1 inhibition by triggering transcription-replication conflicts
Supporting Files
-
2 15 2024
-
File Language:
English
Details
-
Alternative Title:Cancer Res
-
Personal Author:Liu, Zhiyan Silvia ; Sinha, Sayantani ; Bannister, Maxwell ; Song, Axia ; Arriaga-Gomez, Erica ; McKeeken, Alexander J. ; Bonner, Elizabeth A. ; Hanson, Benjamin K. ; Sarchi, Martina ; Takashima, Kouhei ; Zong, Dawei ; Corral, Victor M. ; Nguyen, Evan ; Yoo, Jennifer ; Chiraphapphaiboon, Wannasiri ; Leibson, Cassandra ; McMahon, Matthew C. ; Rai, Sumit ; Swisher, Elizabeth M. ; Sachs, Zohar ; Chatla, Srinivas ; Stirewalt, Derek L. ; Deeg, H. Joachim ; Skorski, Tomasz ; Papapetrou, Eirini P. ; Walter, Matthew J. ; Graubert, Timothy A. ; Doulatov, Sergei ; Lee, Stanley C. ; Nguyen, Hai Dang
-
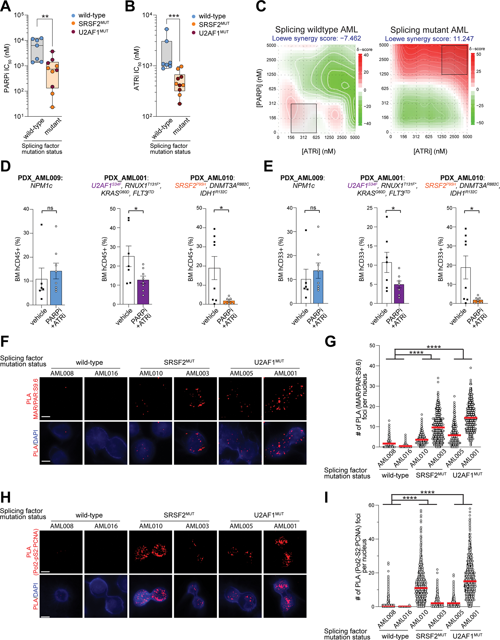
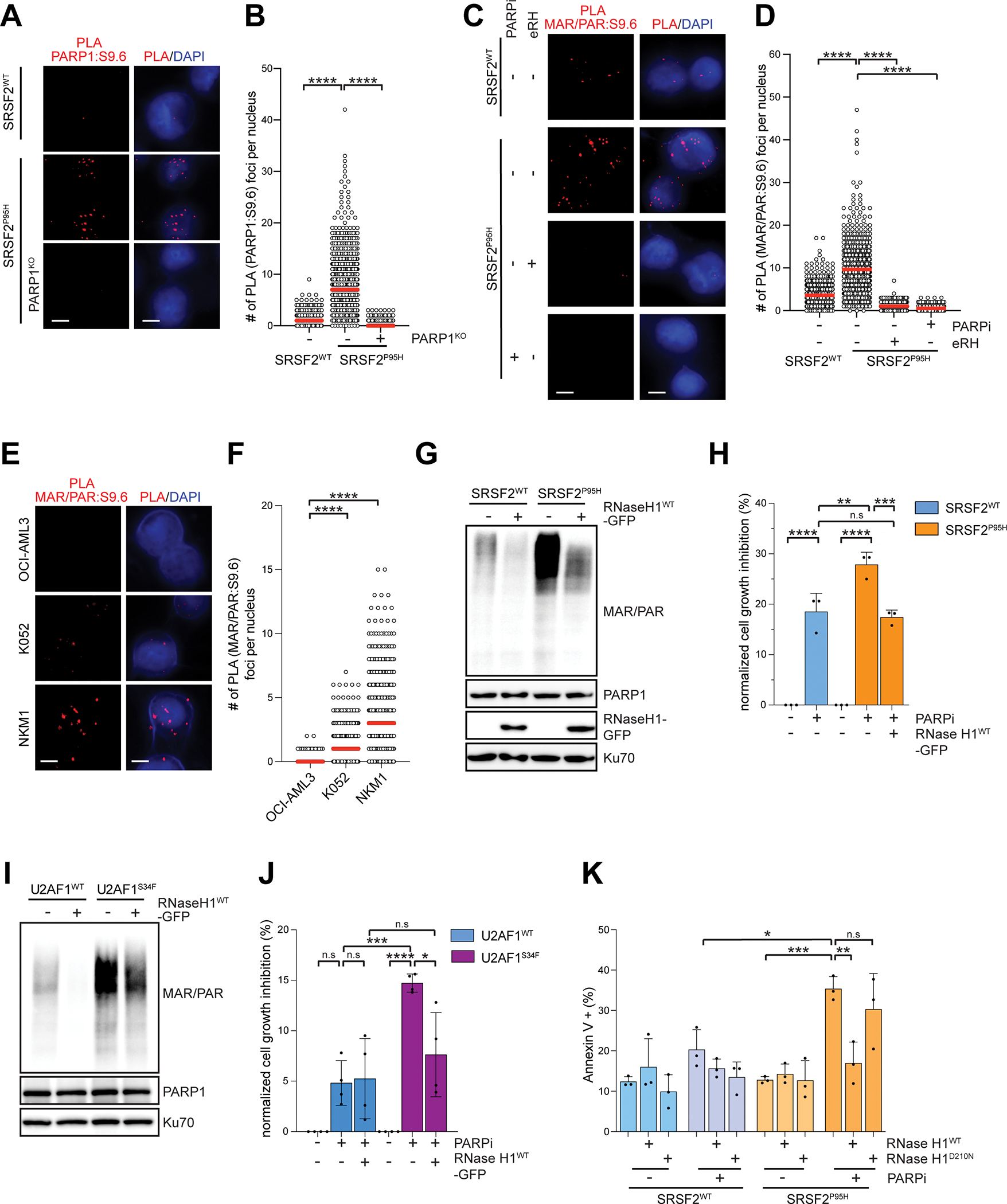
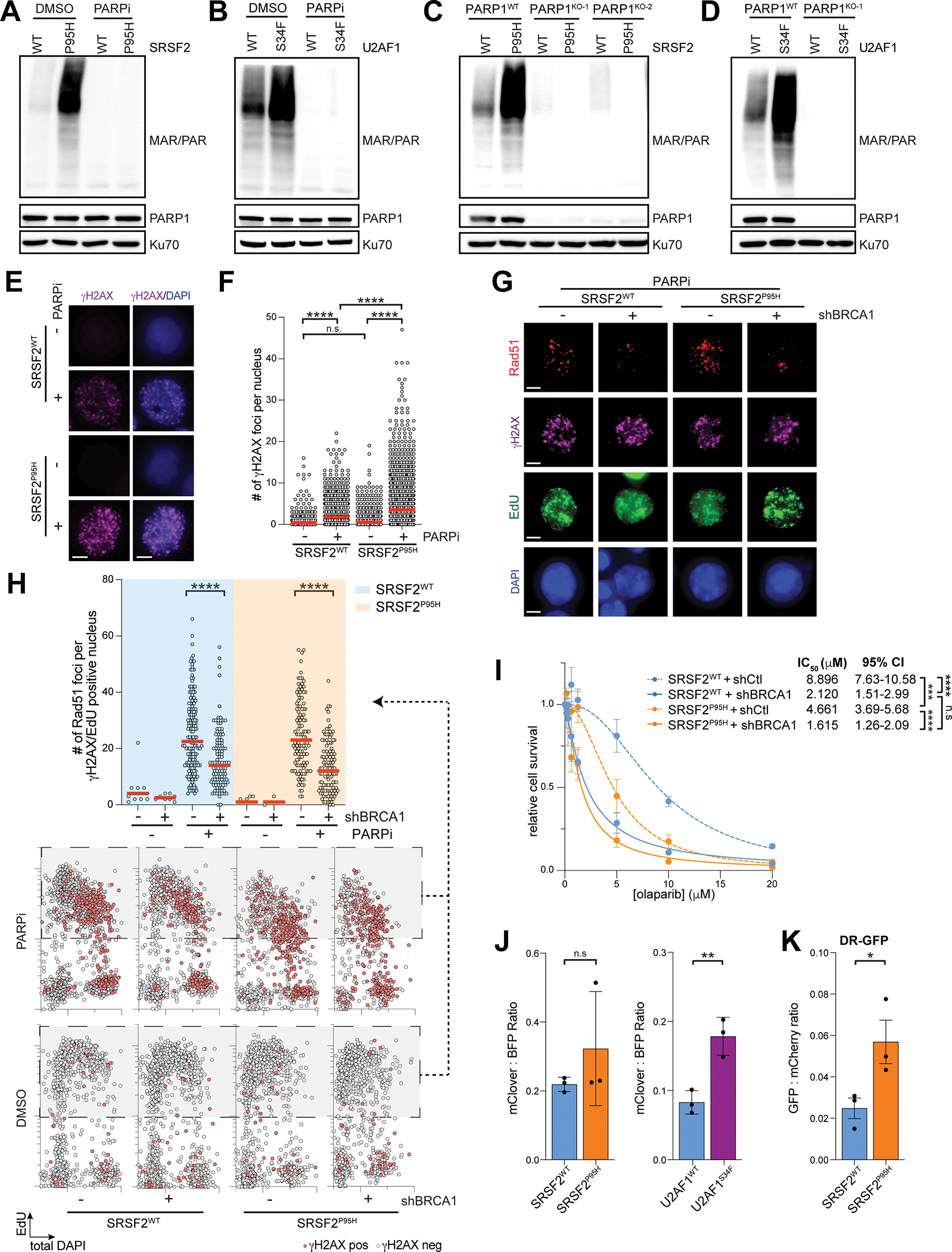
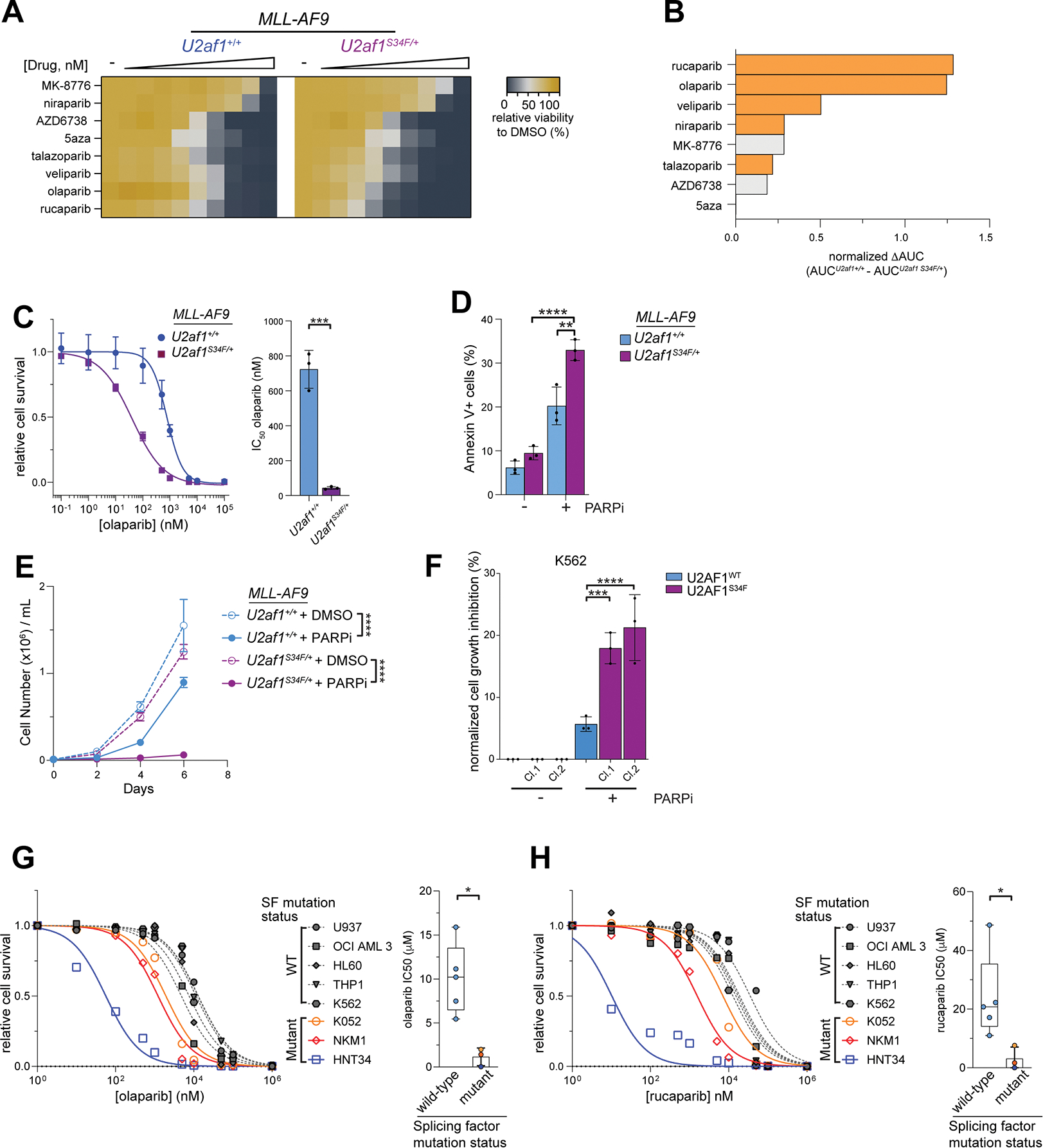
Description:RNA splicing factor (SF) gene mutations are commonly observed in patients with myeloid malignancies. Here we showed that SRSF2- and U2AF1-mutant leukemias are preferentially sensitive to PARP inhibitors (PARPi), despite being proficient in homologous recombination repair. Instead, SF-mutant leukemias exhibited R-loop accumulation that elicited an R-loop-associated PARP1 response, rendering cells dependent on PARP1 activity for survival. Consequently, PARPi induced DNA damage and cell death in SF-mutant leukemias in an R-loop-dependent manner. PARPi further increased aberrant R-loop levels, causing higher transcription-replication collisions and triggering ATR activation in SF-mutant leukemias. Ultimately, PARPi-induced DNA damage and cell death in SF-mutant leukemias could be enhanced by ATR inhibition. Finally, the level of PARP1 activity at R-loops correlated with PARPi sensitivity, suggesting that R-loop-associated PARP1 activity could be predictive of PARPi sensitivity in patients harboring SF gene mutations. This study highlights the potential of targeting different R-loop response pathways caused by spliceosome gene mutations as a therapeutic strategy for treating cancer.|Spliceosome-mutant leukemias accumulate R-loops and require PARP1 to resolve transcription-replication conflicts and genomic instability, providing rationale to repurpose FDA-approved PARP inhibitors for patients carrying spliceosome gene mutations.
-
Subjects:
-
Source:Cancer Res. 84(4):577-597
-
Pubmed ID:37967363
-
Pubmed Central ID:PMC10922727
-
Document Type:
-
Funding:S10 OD028685/CD/ODCDC CDC HHSUnited States/ ; R01 HL169156/HL/NHLBI NIH HHSUnited States/ ; UL1 RR033183/RR/NCRR NIH HHSUnited States/ ; P30 CA015704/CA/NCI NIH HHSUnited States/ ; UL1 TR002494/TR/NCATS NIH HHSUnited States/ ; S10 OD028685/OD/NIH HHSUnited States/ ; P50 CA171963/CA/NCI NIH HHSUnited States/ ; R01 CA260711/CA/NCI NIH HHSUnited States/ ; R01 HL151651/HL/NHLBI NIH HHSUnited States/ ; R01 CA247707/CA/NCI NIH HHSUnited States/ ; DP2 HL147126/HL/NHLBI NIH HHSUnited States/ ; R01 HL163011/HL/NHLBI NIH HHSUnited States/ ; R00 CA218896/CA/NCI NIH HHSUnited States/ ; KL2 TR002492/TR/NCATS NIH HHSUnited States/ ; R01 CA271418/CA/NCI NIH HHSUnited States/ ; R01 CA244044/CA/NCI NIH HHSUnited States/ ; R01 CA271331/CA/NCI NIH HHSUnited States/
-
Volume:84
-
Issue:4
-
Collection(s):
-
Main Document Checksum:urn:sha-512:17551e32c592bc23833013b483bafd3ac5902fe6f16f743b4cd07a4c0b6a3631a72011be8418b3855729910d420ae67137ed96d752c7f82e7a03897bcf896f66
-
Download URL:
-
File Type:
Supporting Files
File Language:
English
ON THIS PAGE
CDC STACKS serves as an archival repository of CDC-published products including
scientific findings,
journal articles, guidelines, recommendations, or other public health information authored or
co-authored by CDC or funded partners.
As a repository, CDC STACKS retains documents in their original published format to ensure public access to scientific information.
As a repository, CDC STACKS retains documents in their original published format to ensure public access to scientific information.
You May Also Like
COLLECTION
CDC Public Access