Yezo Virus Infection in Tick-Bitten Patient and Ticks, Northeastern China
Supporting Files
Public Domain
-
4 2023
-
File Language:
English
Details
-
Alternative Title:Emerg Infect Dis
-
Personal Author:Lv, Xiaolong ; Liu, Ziyan ; Li, Liang ; Xu, Wenbo ; Yuan, Yongxu ; Liang, Xiaojie ; Zhang, Li ; Wei, Zhengkai ; Sui, Liyan ; Zhao, Yinghua ; Hou, Zhijun ; Wei, Feng ; Han, Shuzhen ; Liu, Quan ; Wang, Zedong ; Lv, Xiaolong ; Liu, Ziyan ; Li, Liang ; Xu, Wenbo ; Yuan, Yongxu ; Liang, Xiaojie ; Zhang, Li ; Wei, Zhengkai ; Sui, Liyan ; Zhao, Yinghua ; Hou, Zhijun ; Wei, Feng ; Han, Shuzhen ; Liu, Quan ; Wang, Zedong
-
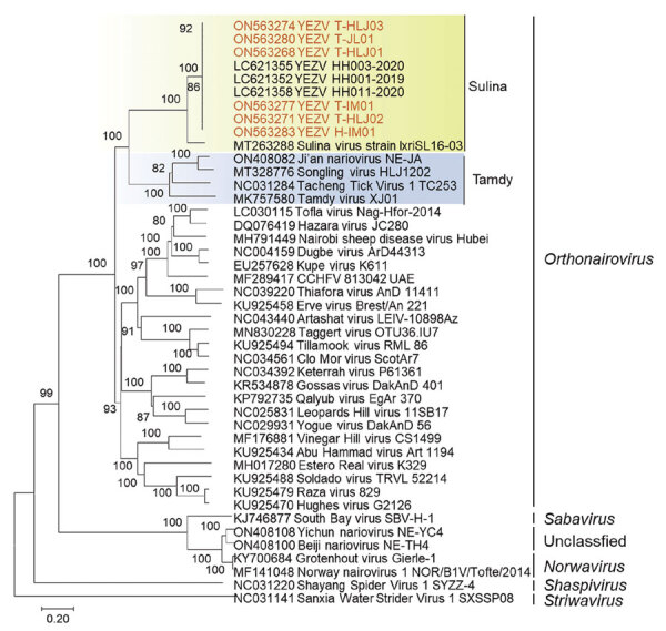
Description:We identified Yezo virus infection in a febrile patient who had a tick bite in northeastern China, where 0.5% of Ixodes persulcatus ticks were positive for viral RNA. Clinicians should be aware of this potential health threat and include this emerging virus in the differential diagnosis for tick-bitten patients in this region.
-
Subjects:
-
Source:Emerg Infect Dis. 2023; 29(4):797-800 ; Emerg Infect Dis. 2023; 29(4):797-800
-
Pubmed ID:36958012
-
Pubmed Central ID:PMC10045709
-
Document Type:
-
Genre:
-
Place as Subject:
-
Volume:29
-
Issue:4
-
Collection(s):
-
Main Document Checksum:urn:sha256:248b5a4b27ea859297773f7f2f7248a621807d04ef923f091791e8d320df0ad4
-
Download URL:
-
File Type:
Supporting Files
File Language:
English
ON THIS PAGE
CDC STACKS serves as an archival repository of CDC-published products including
scientific findings,
journal articles, guidelines, recommendations, or other public health information authored or
co-authored by CDC or funded partners.
As a repository, CDC STACKS retains documents in their original published format to ensure public access to scientific information.
As a repository, CDC STACKS retains documents in their original published format to ensure public access to scientific information.
You May Also Like
COLLECTION
Emerging Infectious Diseases