Associations of adverse and protective childhood experiences with thwarted belongingness, perceived burdensomeness, and suicide risk among sexual minority men
Supporting Files
-
9-2023
-
File Language:
English
Details
-
Alternative Title:Psychol Med
-
Personal Author:
-
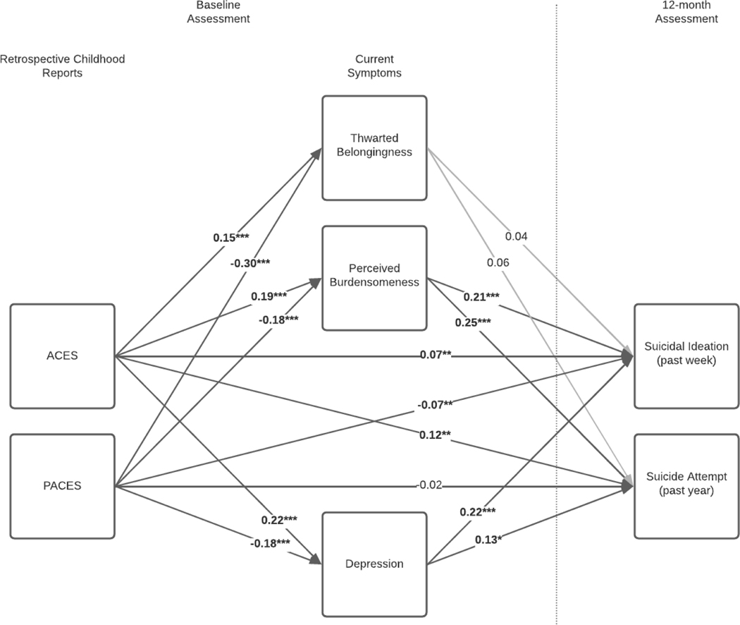
Description:Background:
Sexual minority men (SMM) experience higher suicidal ideation and suicide attempts than the general population. We examined the associations of adverse childhood experiences (ACES) and protective and compensatory childhood experiences (PACES) with suicidal ideation and suicide attempts in adulthood via thwarted belongingness and perceived burdensomeness among SMM.
Methods:
Data are from the UNITE study, a national longitudinal cohort study of HIV-negative SMM from the 50 U.S. states and Puerto Rico. Between 2017 and 2019, participants (N = 6,303) completed web-based assessments at baseline and 12-month follow-up. ACES and PACES occurring before the age of 18, and current symptoms of thwarted belongingness and perceived burdensomeness were assessed at baseline. Past-week suicidal ideation and past-year suicide attempt were assessed at follow-up.
Results:
424 (6.7%) participants reported past-week suicidal ideation and 123 (2.0%) reported a past-year suicide attempt. The results of our multivariate model suggest that each additional adverse childhood experience was prospectively associated with 14% higher odds of past-week suicidal ideation (AOR = 1.14, 95% CI, 1.09–1.19) and 19% higher odds of past-year suicide attempt (AOR = 1.19, 95% CI, 1.11–1.29). Each additional protective childhood experience was prospectively associated with 15% lower odds of past-week suicidal ideation (AOR = 0.85, 95% CI, 0.81–0.90) and 11% lower odds of past-year suicide attempt (AOR = 0.89, 95% CI, 0.82–0.98). Perceived burdensomeness partially mediated these prospective associations.
Conclusion:
To reduce suicide, screening and treating perceived burdensomeness among SMM with high ACES may be warranted. PACES may decrease perceived burdensomeness and associated suicide risk.
-
Subjects:
-
Keywords:
-
Source:Psychol Med. 53(12):5615-5624
-
Pubmed ID:36117279
-
Pubmed Central ID:PMC10024646
-
Document Type:
-
Funding:R49 CE003094/CE/NCIPC CDC HHSUnited States/ ; UG3 AI133674/AI/NIAID NIH HHSUnited States/ ; R49CE003094/ACL/ACL HHSUnited States/ ; T32 DA031099/DA/NIDA NIH HHSUnited States/ ; R36 DA043398/DA/NIDA NIH HHSUnited States/ ; L60 DA054642/DA/NIDA NIH HHSUnited States/ ; UH3 AI133674/AI/NIAID NIH HHSUnited States/ ; R49 CE002096/CE/NCIPC CDC HHSUnited States/
-
Volume:53
-
Issue:12
-
Collection(s):
-
Main Document Checksum:urn:sha-512:57f8bb2561f6cdce87577f8966a23d33e0d66e420b3afaab46777a61166fd795c477fe774c536707c8ad34e5a74837f9cad0e271f8401699ce8e509500874ade
-
Download URL:
-
File Type:
Supporting Files
File Language:
English
ON THIS PAGE
CDC STACKS serves as an archival repository of CDC-published products including
scientific findings,
journal articles, guidelines, recommendations, or other public health information authored or
co-authored by CDC or funded partners.
As a repository, CDC STACKS retains documents in their original published format to ensure public access to scientific information.
As a repository, CDC STACKS retains documents in their original published format to ensure public access to scientific information.
You May Also Like
COLLECTION
CDC Public Access