Network-based assessment of HDAC6 activity predicts pre-clinical and clinical responses to the HDAC6 inhibitor ricolinostat in breast cancer
Supporting Files
-
2 2023
-
File Language:
English
Details
-
Alternative Title:Nat Cancer
-
Personal Author:Zeleke, Tizita Z. ; Pan, Qingfei ; Chiuzan, Codruta ; Onishi, Maika ; Li, Yuxin ; Tan, Haiyan ; Alvarez, Mariano J. ; Honan, Erin ; Yang, Min ; Chia, Pei Ling ; Mukhopadhyay, Partha ; Kelly, Sean ; Wu, Ruby ; Fenn, Kathleen ; Trivedi, Meghna S. ; Accordino, Melissa ; Crew, Katherine D ; Hershman, Dawn L ; Maurer, Matthew ; Jones, Simon ; High, Anthony ; Peng, Junmin ; Califano, Andrea ; Kalinsky, Kevin ; Yu, Jiyang ; Silva, Jose
-
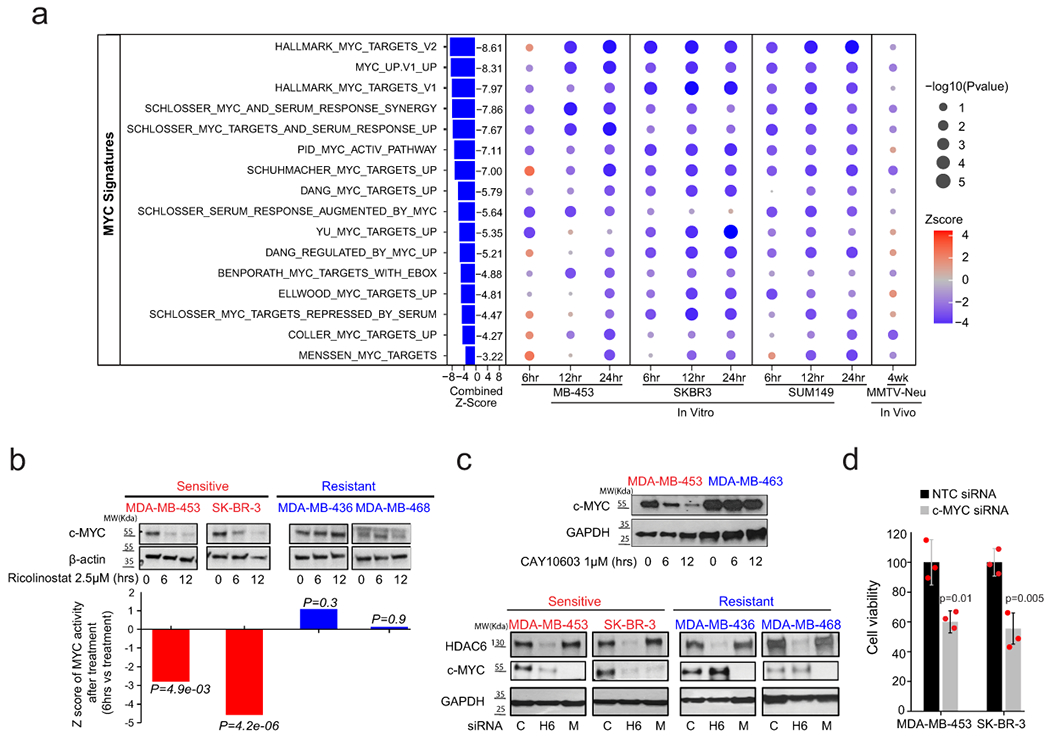
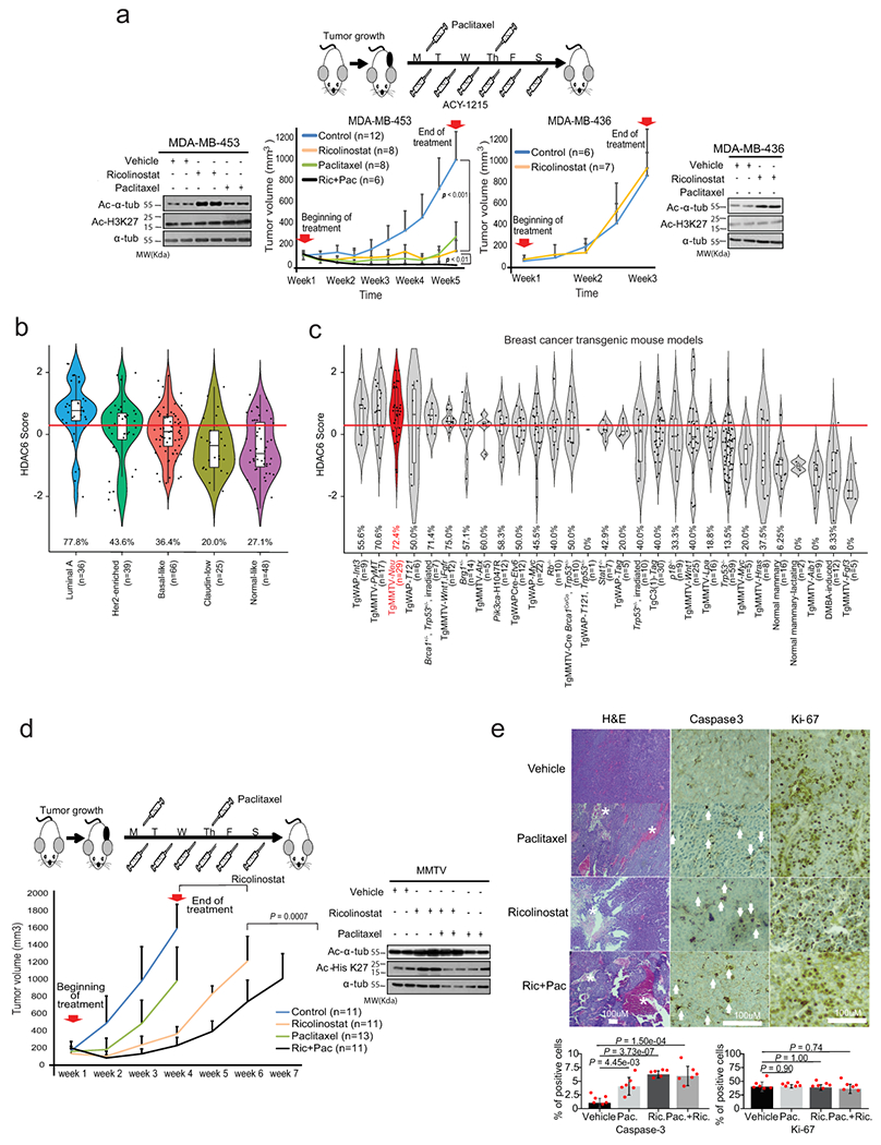
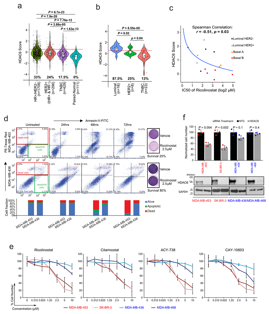
Description:Inhibiting individual histone deacetylase (HDAC) is emerging as well-tolerated anticancer strategy compared with pan-HDAC inhibitors. Through preclinical studies, we demonstrated that the sensitivity to the leading HDAC6 inhibitor (HDAC6i) ricolinstat can be predicted by a computational network-based algorithm (HDAC6 score). Analysis of ~3,000 human breast cancers (BCs) showed that ~30% of them could benefice from HDAC6i therapy. Thus, we designed a phase 1b dose-escalation clinical trial to evaluate the activity of ricolinostat plus nab-paclitaxel in patients with metastatic BC (MBC) (NCT02632071). Study results showed that the two agents can be safely combined, that clinical activity is identified in patients with HR|/HER2| disease and that the HDAC6 score has potential as predictive biomarker. Analysis of other tumor types also identified multiple cohorts with predicted sensitivity to HDAC6i's. Mechanistically, we have linked the anticancer activity of HDAC6i's to their ability to induce c-Myc hyperacetylation (ac-K148) promoting its proteasome-mediated degradation in sensitive cancer cells.
-
Subjects:
-
Source:Nat Cancer. 4(2):257-275
-
Pubmed ID:36585452
-
Pubmed Central ID:PMC9992270
-
Document Type:
-
Funding:S10 OD012351/CD/ODCDC CDC HHSUnited States/ ; S10 OD021764/CD/ODCDC CDC HHSUnited States/ ; U01 CA272610/CA/NCI NIH HHSUnited States/ ; U01 CA217858/CA/NCI NIH HHSUnited States/ ; S10 OD021764/OD/NIH HHSUnited States/ ; R01 CA153233/CA/NCI NIH HHSUnited States/ ; R01 GM134382/GM/NIGMS NIH HHSUnited States/ ; S10 OD012351/OD/NIH HHSUnited States/ ; R01 CA201162/CA/NCI NIH HHSUnited States/
-
Volume:4
-
Issue:2
-
Collection(s):
-
Main Document Checksum:urn:sha256:f4dcf1928b54931e88792107649b5377249f5de12e241193a4caf7d3577ea0e6
-
Download URL:
-
File Type:
Supporting Files
File Language:
English
ON THIS PAGE
CDC STACKS serves as an archival repository of CDC-published products including
scientific findings,
journal articles, guidelines, recommendations, or other public health information authored or
co-authored by CDC or funded partners.
As a repository, CDC STACKS retains documents in their original published format to ensure public access to scientific information.
As a repository, CDC STACKS retains documents in their original published format to ensure public access to scientific information.
You May Also Like
COLLECTION
CDC Public Access