Beliefs as Mediators of Relations Between Exposure to Violence and Physical Aggression During Early Adolescence
Supporting Files
-
3 2022
-
File Language:
English
Details
-
Alternative Title:J Early Adolesc
-
Personal Author:
-
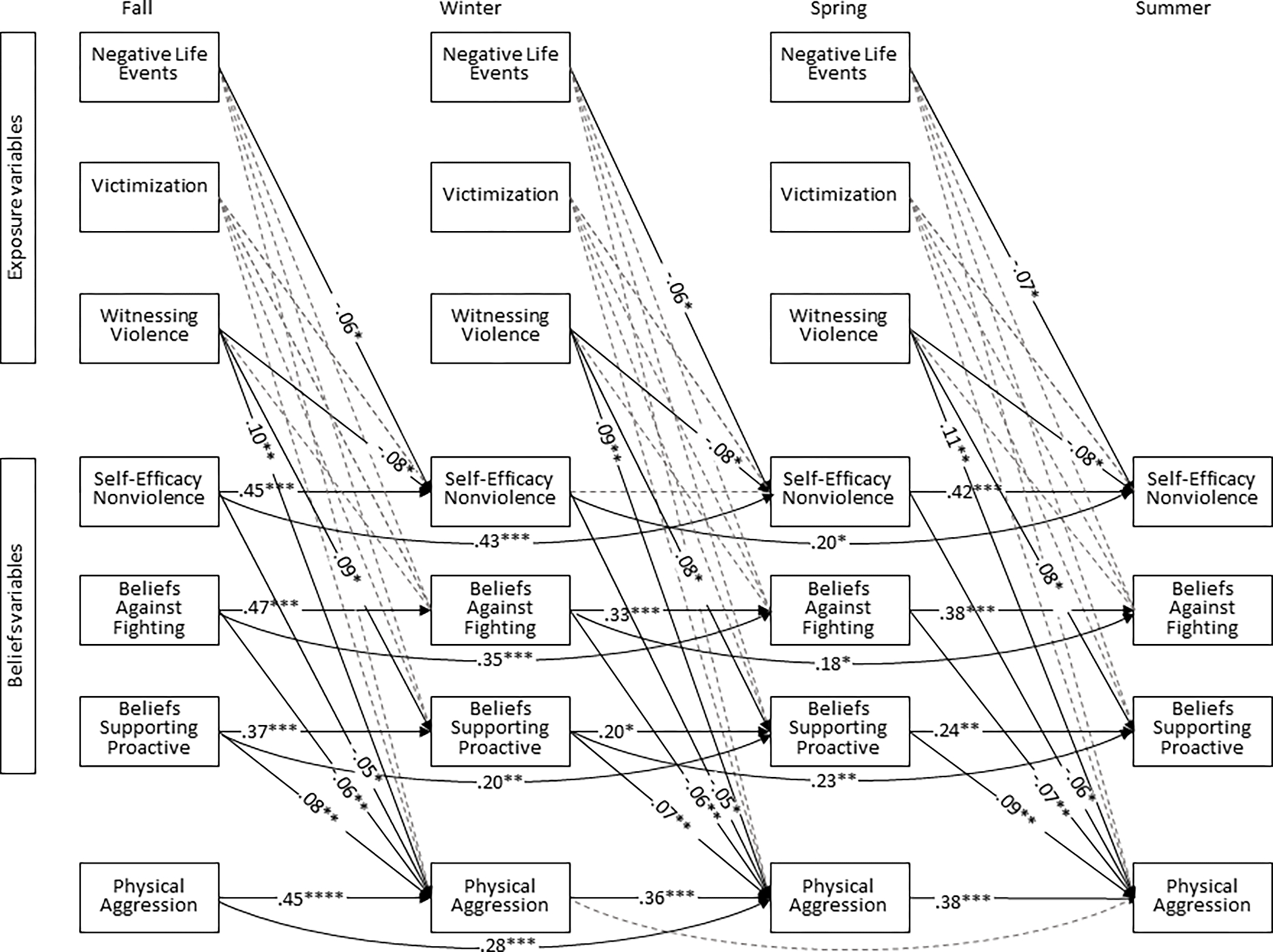
Description:This study examined beliefs about aggression and self-efficacy for nonviolent responses as mediators of longitudinal relations between exposure to violence and physical aggression. Participants were a predominantly African American (79%) sample of 2,705 early adolescents from three middle schools within urban neighborhoods with high rates of violence. Participants completed measures across four waves (fall, winter, spring, and summer) within a school year. Beliefs supporting proactive aggression, beliefs against fighting, and self-efficacy for nonviolence partially mediated relations between witnessing violence and physical aggression. Indirect effects for beliefs supporting proactive aggression and self-efficacy were maintained after controlling for victimization and negative life events. Beliefs supporting proactive aggression mediated the effects of violent victimization on physical aggression, but these effects were not significant after controlling for witnessing violence and negative life events. The findings underscore the importance of examining the unique pathways from witnessing community violence versus violent victimization to physical aggression.
-
Subjects:
-
Source:J Early Adolesc. 42(3):297-326
-
Pubmed ID:36875347
-
Pubmed Central ID:PMC9983758
-
Document Type:
-
Funding:
-
Volume:42
-
Issue:3
-
Collection(s):
-
Main Document Checksum:urn:sha256:ed2adccd9a4ba9d32aa19b4fa0a36a477677b395906565a90c65a65ebec56f1f
-
Download URL:
-
File Type:
Supporting Files
File Language:
English
ON THIS PAGE
CDC STACKS serves as an archival repository of CDC-published products including
scientific findings,
journal articles, guidelines, recommendations, or other public health information authored or
co-authored by CDC or funded partners.
As a repository, CDC STACKS retains documents in their original published format to ensure public access to scientific information.
As a repository, CDC STACKS retains documents in their original published format to ensure public access to scientific information.
You May Also Like
COLLECTION
CDC Public Access