An inhibitory brainstem input to dopamine neurons encodes nicotine aversion
Supporting Files
-
9 21 2022
-
File Language:
English
Details
-
Alternative Title:Neuron
-
Personal Author:
-
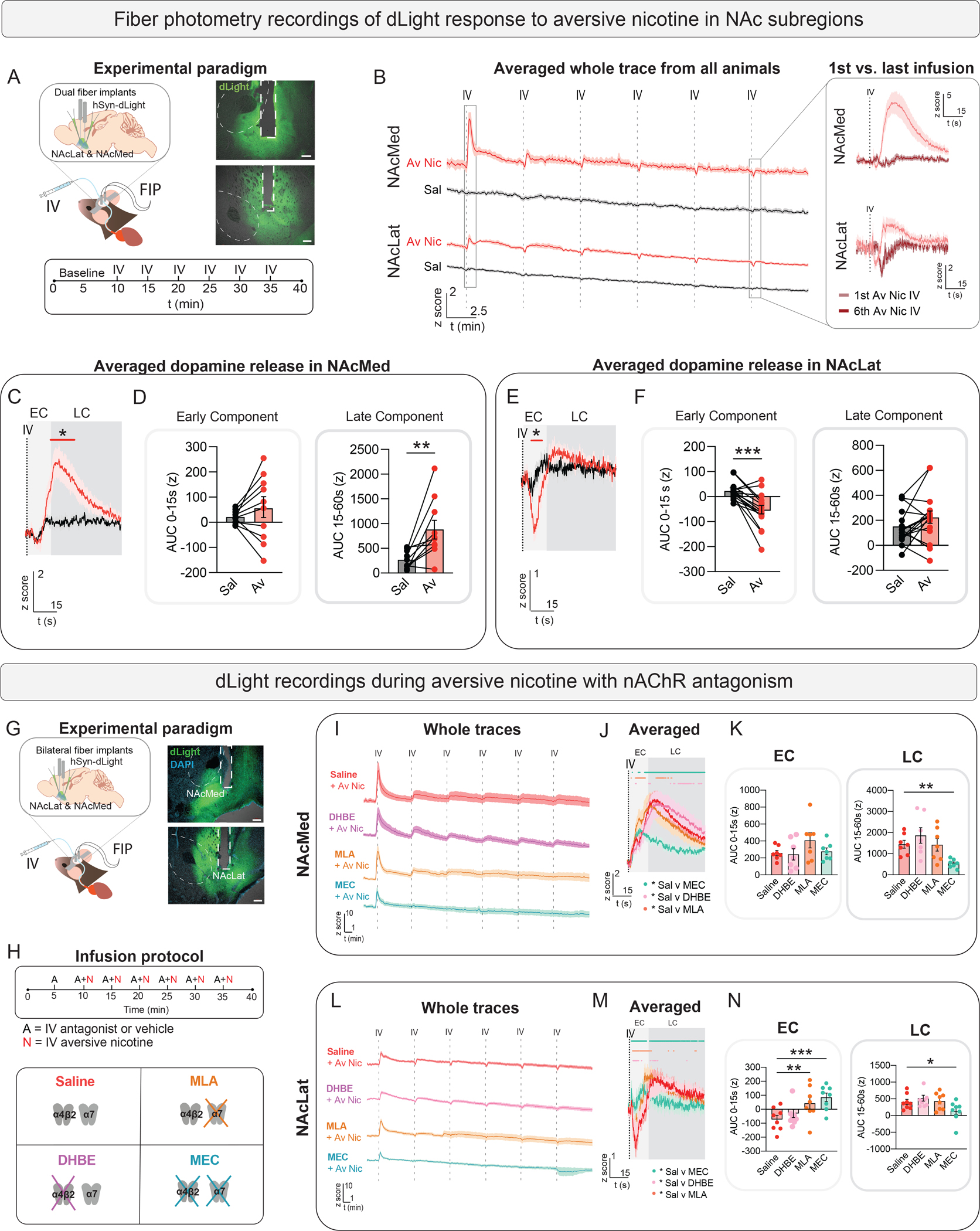
Description:Nicotine stimulates the dopamine (DA) system, which is essential for its rewarding effect. Nicotine is also aversive at high doses; yet, our knowledge about nicotine's dose-dependent effects on DA circuits remains limited. Here, we demonstrate that high doses of nicotine, which induce aversion-related behavior in mice, cause biphasic inhibitory and excitatory responses in VTA DA neurons that can be dissociated by distinct projections to lateral and medial nucleus accumben subregions, respectively. Guided by computational modeling, we performed a pharmacological investigation to establish that inhibitory effects of aversive nicotine involve desensitization of α4β2 and activation of α7 nicotinic acetylcholine receptors. We identify α7-dependent activation of upstream GABA neurons in the laterodorsal tegmentum (LDT) as a key regulator of heterogeneous DA release following aversive nicotine. Finally, inhibition of LDT GABA terminals in VTA prevents nicotine aversion. Together, our findings provide a mechanistic circuit-level understanding of nicotine's dose-dependent effects on reward and aversion.
-
Subjects:
-
Keywords:
-
Source:Neuron. 110(18):3018-3035.e7
-
Pubmed ID:35921846
-
Pubmed Central ID:PMC9509462
-
Document Type:
-
Funding:
-
Volume:110
-
Issue:18
-
Collection(s):
-
Main Document Checksum:urn:sha-512:85146771154607aebd9899925762fc226679f2955b7446e00a122fa645b30d39e5073a20296e3d9b6a557a0e3ed5a4e1459b418280bb318ec45c73b1a0e411a1
-
Download URL:
-
File Type:
Supporting Files
File Language:
English
ON THIS PAGE
CDC STACKS serves as an archival repository of CDC-published products including
scientific findings,
journal articles, guidelines, recommendations, or other public health information authored or
co-authored by CDC or funded partners.
As a repository, CDC STACKS retains documents in their original published format to ensure public access to scientific information.
As a repository, CDC STACKS retains documents in their original published format to ensure public access to scientific information.
You May Also Like
COLLECTION
CDC Public Access