LincRNA-Cox2 functions to regulate inflammation in alveolar macrophages during acute lung injury
Supporting Files
-
4 15 2022
-
-
File Language:
English
Details
-
Alternative Title:J Immunol
-
Personal Author:
-
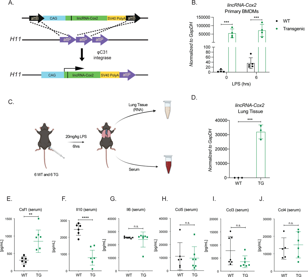
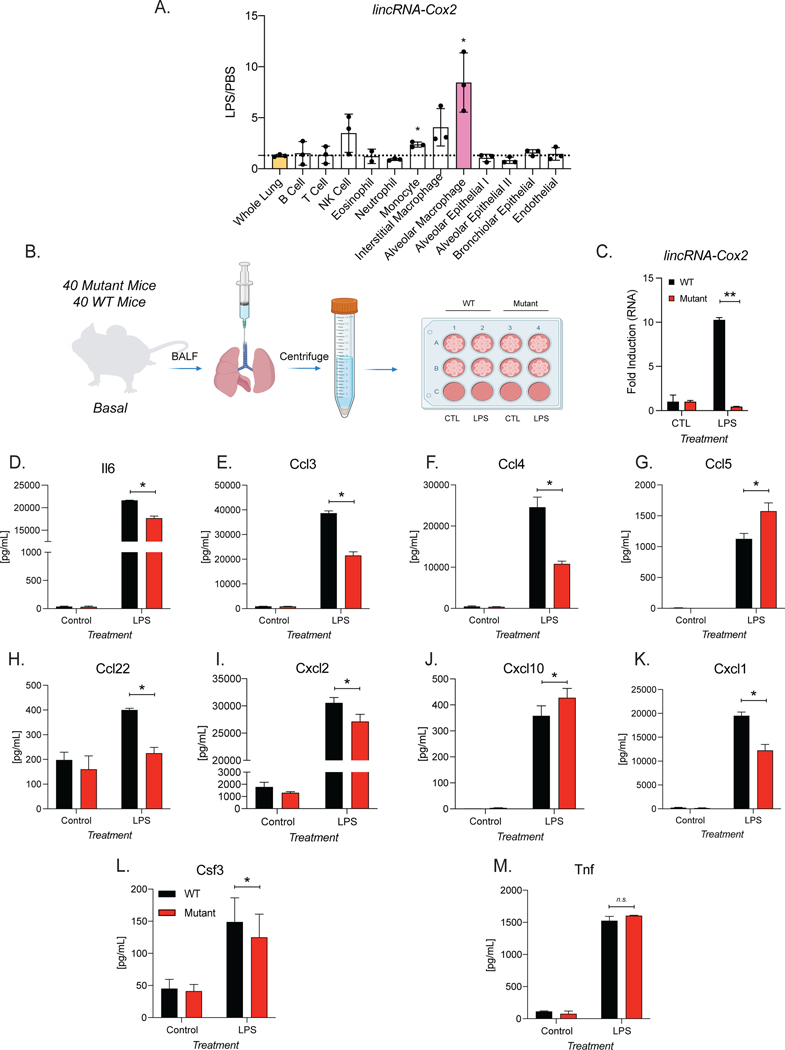
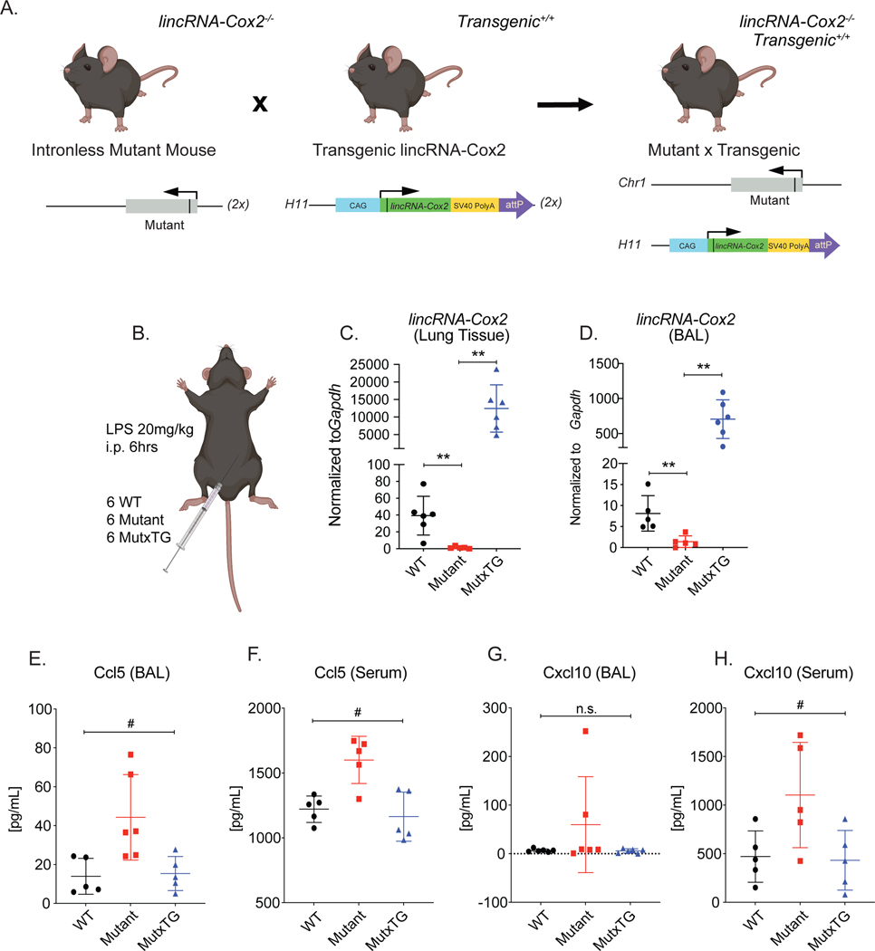
Description:Our respiratory system is vital to protect us from the surrounding nonsterile environment; therefore, it is critical for a state of homeostasis to be maintained through a balance of inflammatory cues. Recent studies have shown that actively transcribed noncoding regions of the genome are emerging as key regulators of biological processes, including inflammation. | is one such example of an inflammatory inducible long intergenic noncoding RNA functioning to fine-tune immune gene expression. Using bulk and single-cell RNA sequencing, in addition to FACS, we find that | is most highly expressed in the lung and is most upregulated after LPS-induced lung injury (acute lung injury [ALI]) within alveolar macrophages, where it functions to regulate inflammation. We previously reported that | functions to regulate its neighboring protein Ptgs2 in |, and in this study, we use genetic mouse models to confirm its role in regulating gene expression more broadly in | during ALI. Il6, Ccl3, and Ccl5 are dysregulated in the |-deficient mice and can be rescued to wild type levels by crossing the deficient mice with our newly generated | transgenic mice, confirming that this gene functions in | Many genes are specifically regulated by | within alveolar macrophages originating from the bone marrow because the phenotype can be reversed by transplantation of wild type bone marrow into the |-deficient mice. In conclusion, we show that | is a |-acting long noncoding RNA that functions to regulate immune responses and maintain homeostasis within the lung at baseline and on LPS-induced ALI.
-
Subjects:
-
Keywords:
-
Source:J Immunol. 208(8):1886-1900
-
Pubmed ID:35365562
-
Pubmed Central ID:PMC9038212
-
Document Type:
-
Funding:
-
Volume:208
-
Issue:8
-
Collection(s):
-
Main Document Checksum:urn:sha-512:7111ba6bd54d6e62b388397874212c39e014127d170b5c914b47555f94c19183e6b5a115699b37bde364a86261f8b6649f5f2fc9d4e70c02ab5df8954f12a1a6
-
Download URL:
-
File Type:
Supporting Files
File Language:
English
ON THIS PAGE
CDC STACKS serves as an archival repository of CDC-published products including
scientific findings,
journal articles, guidelines, recommendations, or other public health information authored or
co-authored by CDC or funded partners.
As a repository, CDC STACKS retains documents in their original published format to ensure public access to scientific information.
As a repository, CDC STACKS retains documents in their original published format to ensure public access to scientific information.
You May Also Like
COLLECTION
CDC Public Access