B cell subset composition segments clinically and serologically distinct groups in chronic cutaneous lupus erythematosus
Supporting Files
-
9 2021
-
File Language:
English
Details
-
Alternative Title:Ann Rheum Dis
-
Personal Author:
-
Description:Objective
While the contribution of B-cells to SLE is well established, its role in chronic cutaneous lupus erythematosus (CCLE) remains unclear. Here, we compare B-cell and serum auto-antibody profiles between patients with systemic lupus erythematosus (SLE), CCLE, and overlap conditions.
Methods
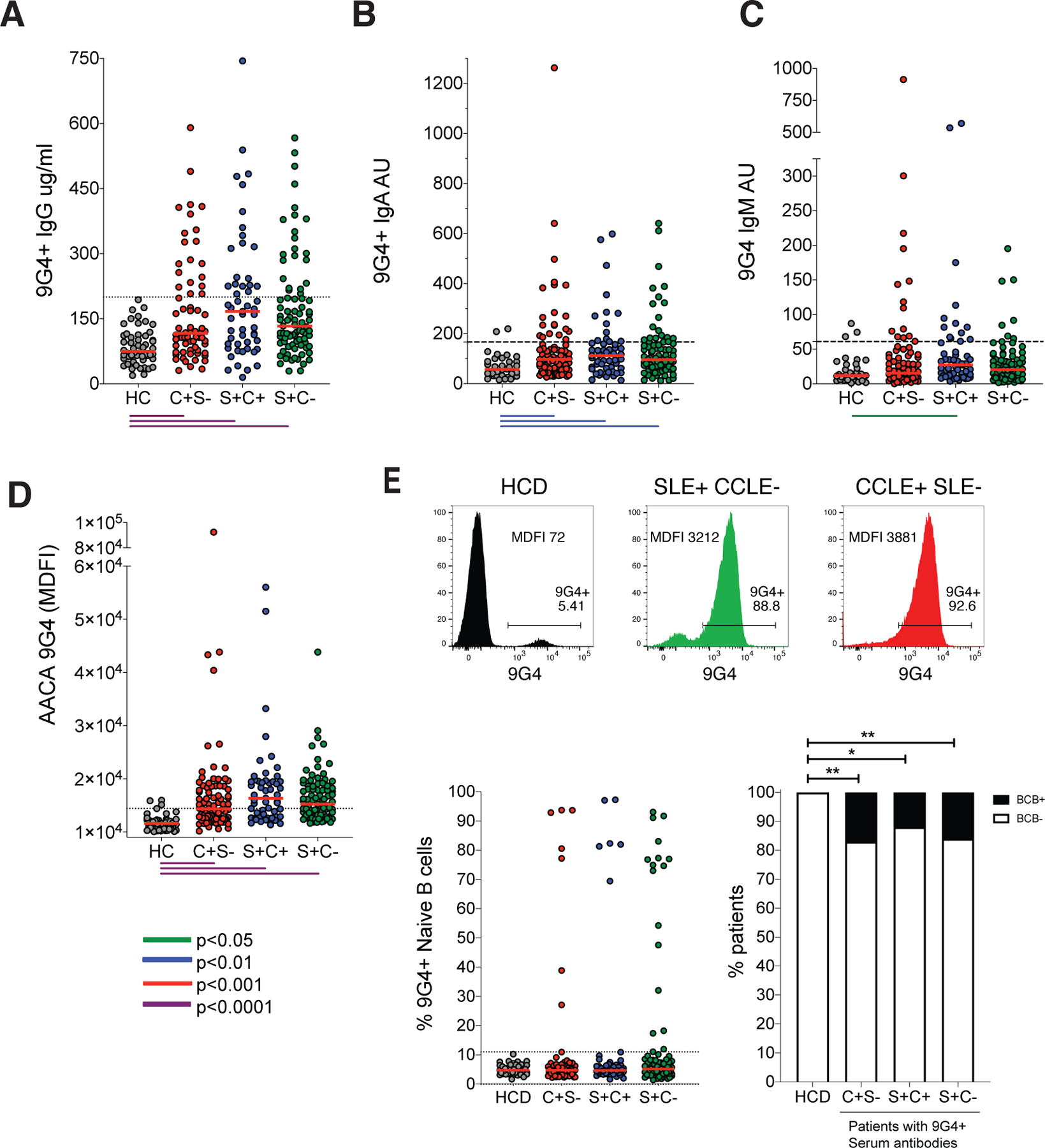
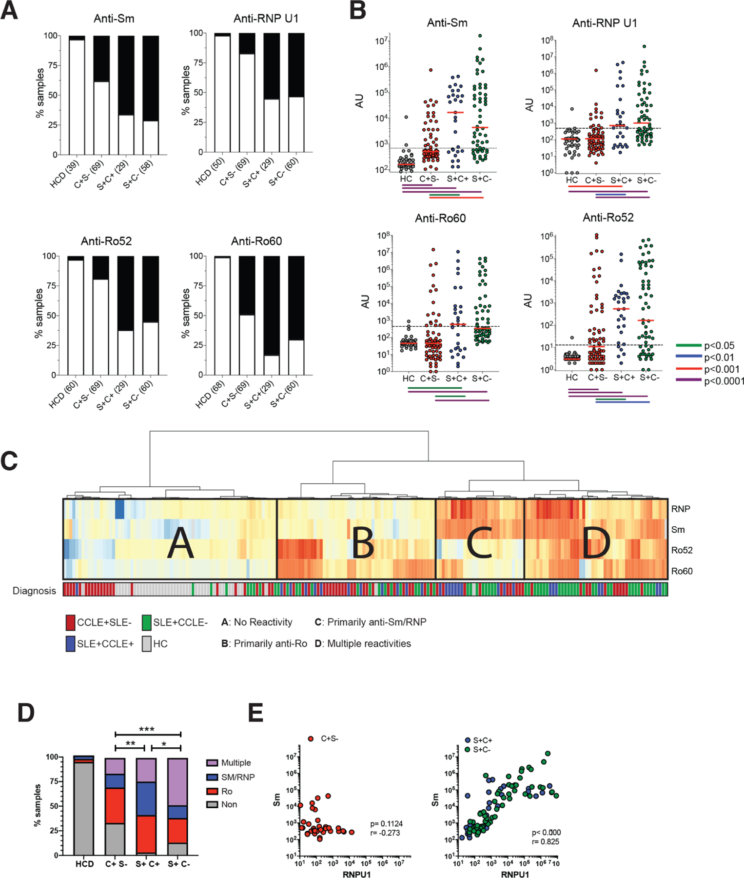
B-cells were compared by flow cytometry amongst healthy controls, CCLE without systemic lupus (CCLE+/SLE−) and SLE patients with (SLE+/CCLE+) or without CCLE (SLE+/CCLE−). Serum was analyed for autoreactive 9G4+, anti-double-stranded DNA, anti-chromatin and anti-RNA antibodies by ELISA and for anti-RNA binding proteins (RBP) by luciferase immunoprecipitation.
Results
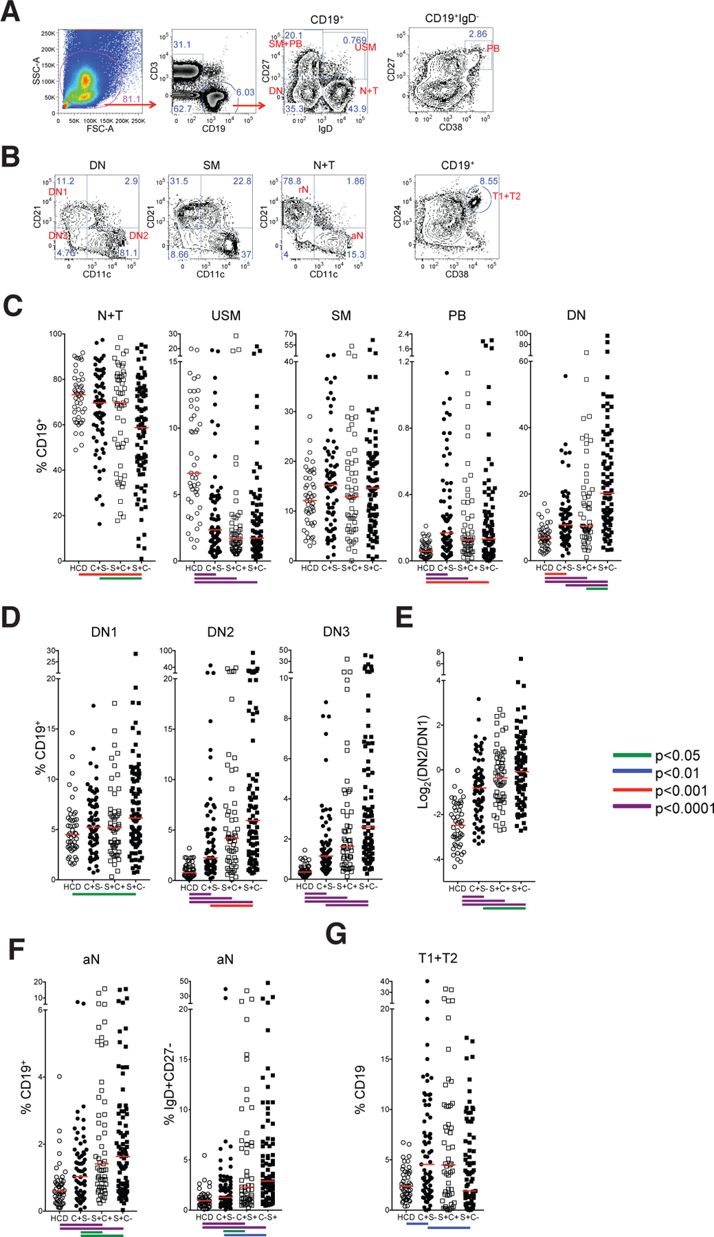
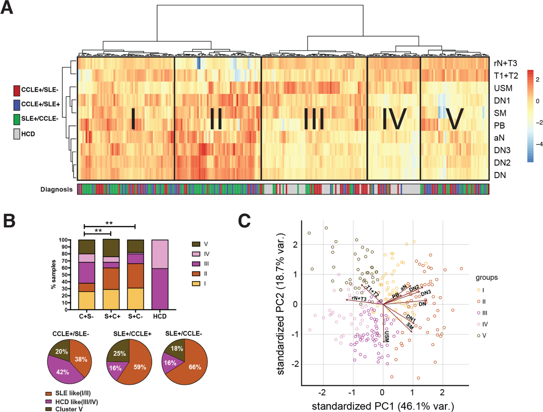
Patients with CCLE+/SLE− share B-cell abnormalities with SLE including decreased unswitched memory and increased effector B-cells albeit at a lower level than SLE patients. Similarly, both SLE and CCLE+/SLE-patients have elevated 9G4+ IgG autoantibodies despite lower levels of anti-nucleic acid and anti-RBP antibodies in CCLE+/SLE−. CCLE+/SLE− patients could be stratified into those with SLE-like B-cell profiles and a separate group with normal B-cell profiles. The former group was more serologically active and more likely to have disseminated skin lesions.
Conclusion
CCLE displays perturbations in B-cell homeostasis and partial B-cell tolerance breakdown. Our study demonstrates that this entity is immunologically heterogeneous and includes a disease segment whose B-cell compartment resembles SLE and is clinically associated with enhanced serological activity and more extensive skin disease. This picture suggests that SLE-like B-cell changes in primary CCLE may help identify patients at risk for subsequent development of SLE.B-cell profiling in CCLE might also indentify candidates who would benefit from B-cell targeted therapies.
-
Subjects:
-
Source:Ann Rheum Dis. 80(9):1190-1200
-
Pubmed ID:34083207
-
Pubmed Central ID:PMC8906255
-
Document Type:
-
Funding:
-
Volume:80
-
Issue:9
-
Collection(s):
-
Main Document Checksum:urn:sha256:2c0c8c77b0813ef0829641be0ba153229849c5dd9661d4c0a7bcadfbd2e9f1ce
-
Download URL:
-
File Type:
Supporting Files
File Language:
English
ON THIS PAGE
CDC STACKS serves as an archival repository of CDC-published products including
scientific findings,
journal articles, guidelines, recommendations, or other public health information authored or
co-authored by CDC or funded partners.
As a repository, CDC STACKS retains documents in their original published format to ensure public access to scientific information.
As a repository, CDC STACKS retains documents in their original published format to ensure public access to scientific information.
You May Also Like
COLLECTION
CDC Public Access