Modulating Donor Mitochondrial Fusion/Fission Delivers Immunoprotective Effects in Cardiac Transplantation
Supporting Files
-
2 2022
-
File Language:
English
Details
-
Alternative Title:Am J Transplant
-
Personal Author:
-
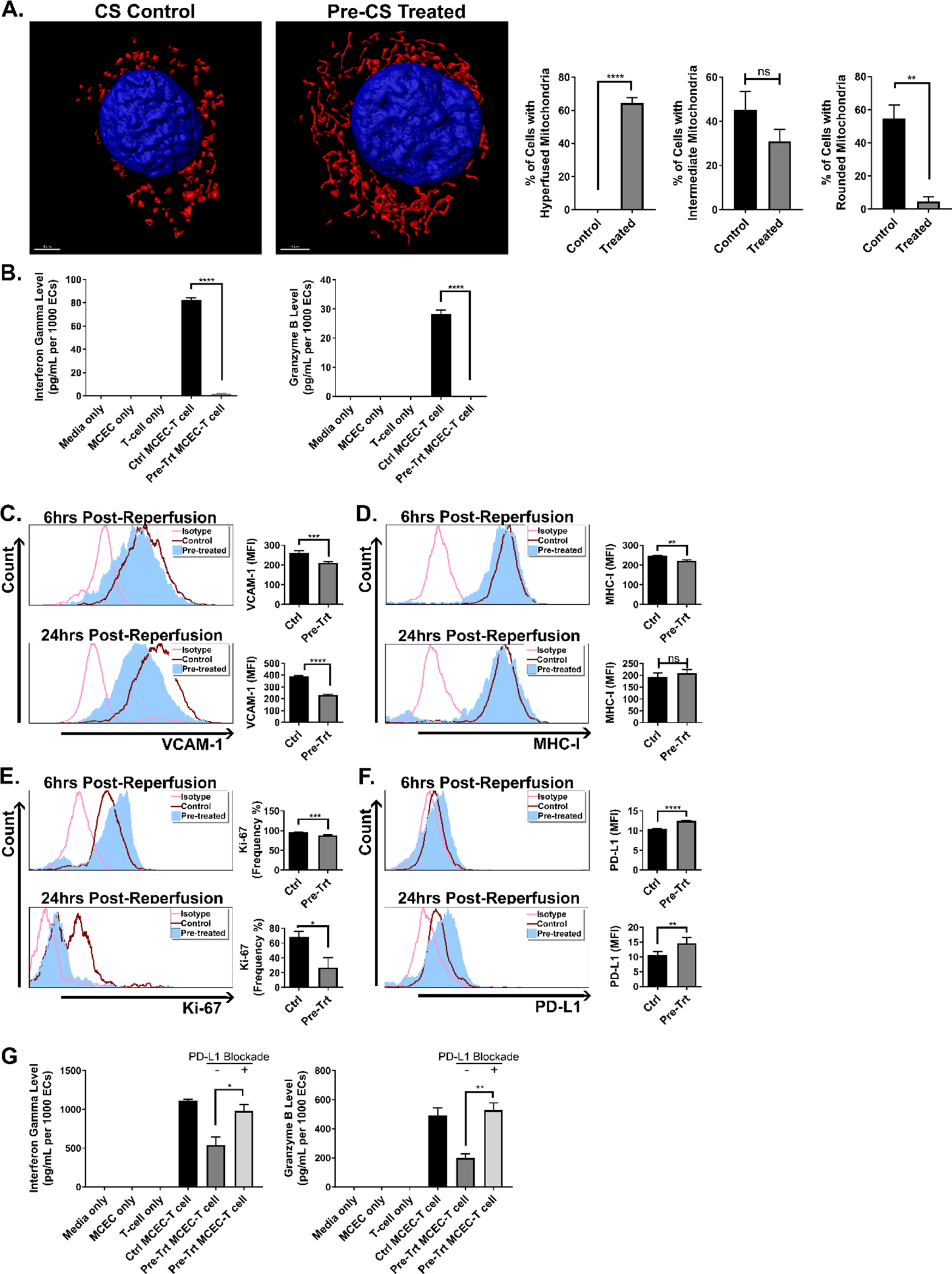
Description:Early insults associated with cardiac transplantation increase the immunogenicity of donor microvascular endothelial cells (ECs), which interact with recipient alloreactive memory T cells and promote responses leading to allograft rejection. Thus, modulating EC immunogenicity could potentially alter T cell responses. Recent studies have shown modulating mitochondrial fusion/fission alters immune cell phenotype. Here, we assess whether modulating mitochondrial fusion/fission reduces EC immunogenicity and alters EC-T cell interactions. By knocking down DRP1, a mitochondrial fission protein, or by using the small molecules M1, a fusion promoter, and Mdivi1, a fission inhibitor, we demonstrate that promoting mitochondrial fusion reduced EC immunogenicity to allogeneic CD8| T cells, shown by decreased T cell cytotoxic proteins, decreased EC VCAM-1, MHC-I expression, and increased PD-L1 expression. Co-cultured T cells also displayed decreased memory frequencies and Ki-67 proliferative index. For in vivo significance, we used a novel murine brain-dead donor transplant model. Balb/c hearts pretreated with M1/Mdivi1 after brain-death induction were heterotopically transplanted into C57BL/6 recipients. We demonstrate that, in line with our in vitro studies, M1/Mdivi1 pretreatment protected cardiac allografts from injury, decreased infiltrating T cell production of cytotoxic proteins, and prolonged allograft survival. Collectively, our data show promoting mitochondrial fusion in donor ECs mitigates recipient T cell responses and leads to significantly improved cardiac transplant survival.
-
Subjects:
-
Source:Am J Transplant. 22(2):386-401
-
Pubmed ID:34714588
-
Pubmed Central ID:PMC8813895
-
Document Type:
-
Funding:R01 AI142079/AI/NIAID NIH HHSUnited States/ ; S10 OD018113/OD/NIH HHSUnited States/ ; S10 OD018113/CD/ODCDC CDC HHSUnited States/ ; U01 AI132894/AI/NIAID NIH HHSUnited States/ ; T32 GM008716/GM/NIGMS NIH HHSUnited States/ ; T32 HL007260/HL/NHLBI NIH HHSUnited States/ ; R01 AI142079 01A1/National Institute of Allergy and Infectious Diseases/ ; 1UO1AI132894-01/NH/NIH HHSUnited States/
-
Volume:22
-
Issue:2
-
Collection(s):
-
Main Document Checksum:urn:sha256:5fccc80efb71bbe014a99975a25056c339ec511c2cc8d9ec1342418dca3c1060
-
Download URL:
-
File Type:
Supporting Files
File Language:
English
ON THIS PAGE
CDC STACKS serves as an archival repository of CDC-published products including
scientific findings,
journal articles, guidelines, recommendations, or other public health information authored or
co-authored by CDC or funded partners.
As a repository, CDC STACKS retains documents in their original published format to ensure public access to scientific information.
As a repository, CDC STACKS retains documents in their original published format to ensure public access to scientific information.
You May Also Like
COLLECTION
CDC Public Access