Human and Porcine Transmission of Clostridioides difficile Ribotype 078, Europe
Supporting Files
Public Domain
-
September 2021
-
File Language:
English
Details
-
Alternative Title:Emerg Infect Dis
-
Personal Author:
-
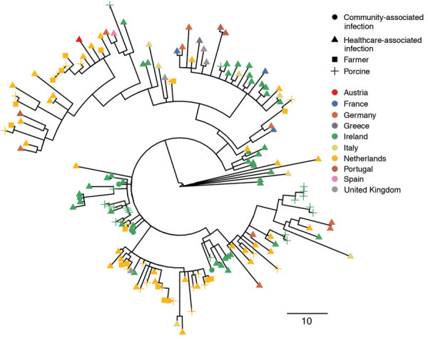
Description:Genomic analysis of a diverse collection of Clostridioides difficile ribotype 078 isolates from Ireland and 9 countries in Europe provided evidence for complex regional and international patterns of dissemination that are not restricted to humans. These isolates are associated with C. difficile colonization and clinical illness in humans and pigs.
-
Subjects:
-
Source:Emerg Infect Dis. 27(9):2294-2300
-
Pubmed ID:34423760
-
Pubmed Central ID:PMC8386809
-
Document Type:
-
Place as Subject:
-
Location:
-
Volume:27
-
Issue:9
-
Collection(s):
-
Main Document Checksum:urn:sha256:d569e79bd237eb591c9d2edd8d1ca5aa4f8581eed48dcfa90e8f086a43a77c35
-
Download URL:
-
File Type:
Supporting Files
File Language:
English
ON THIS PAGE
CDC STACKS serves as an archival repository of CDC-published products including
scientific findings,
journal articles, guidelines, recommendations, or other public health information authored or
co-authored by CDC or funded partners.
As a repository, CDC STACKS retains documents in their original published format to ensure public access to scientific information.
As a repository, CDC STACKS retains documents in their original published format to ensure public access to scientific information.
You May Also Like
COLLECTION
Emerging Infectious Diseases