U.S. flag An official website of the United States government.
Official websites use .gov

A .gov website belongs to an official government organization in the United States.

Secure .gov websites use HTTPS

A lock ( ) or https:// means you've safely connected to the .gov website. Share sensitive information only on official, secure websites.

i

Azithromycin susceptibility of Neisseria gonorrhoeae in the USA in 2017: a genomic analysis of surveillance data

Supporting Files
File Language:
English


Details

  • Alternative Title:
    Lancet Microbe
  • Personal Author:
  • Corporate Authors:
  • Description:
    Background

    The number of cases of gonorrhoea in the USA and worldwide caused by Neisseria gonorrhoeae is increasing (555 608 reported US cases in 2017, and 87 million cases worldwide in 2016). Many countries report declining in vitro susceptibility of azithromycin, which is a concern because azithromycin and ceftriaxone are the recommended dual treatment in many countries. We aimed to identify strain types associated with decreased susceptibility to azithromycin.

    Methods

    We did a genomic analysis of N gonorrhoeae isolates obtained by the US Gonococcal Isolate Surveillance Project. Isolates were whole-genome sequenced based on decreased susceptibility to azithromycin (minimal inhibitory concentration [MIC] ≥2 μg/mL, using agar dilution antibiotic susceptibility testing) and geographical representation. Bioinformatic analyses established genomic diversity, strain population dynamics, and antimicrobial resistance profiles.

    Findings

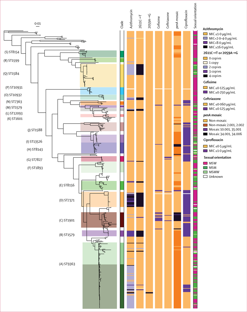
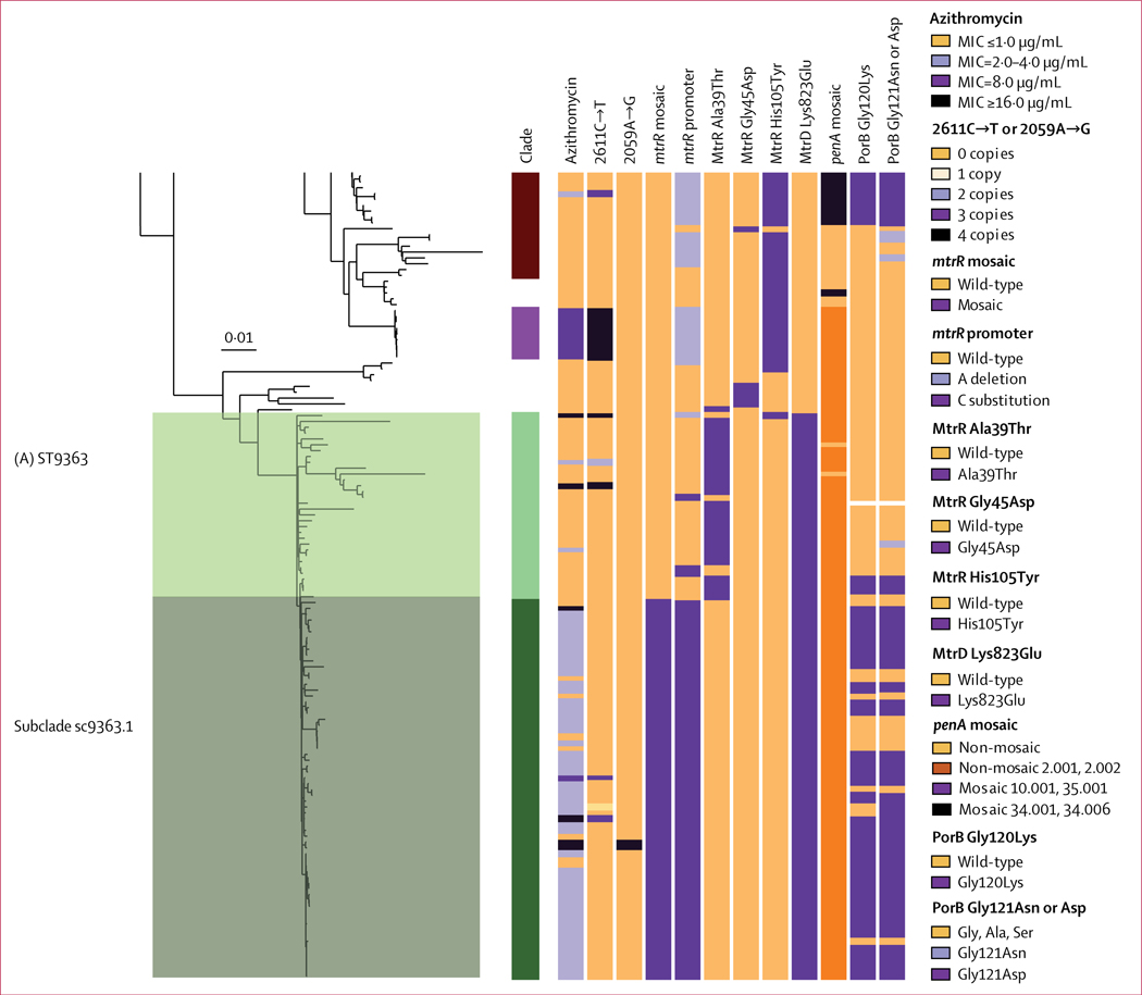
    410 isolates were sorted into more than 20 unique phylogenetic clades. One predominant persistent clade (consisting of 97 isolates) included the most isolates with azithromycin MICs of 2 μg/mL or higher (61 of 97 [63%] vs 59 of 311 [19%]; p<0·0001) and carried a mosaic mtr (multiple transferable resistance) locus (68 of 97 [70%] vs two of 313 [1%]; p<0·0001). Of the remaining 313 isolates, 57 (18%) had decreased susceptibility to azithromycin (MIC ≥4 μg/mL), which was attributed to 23S rRNA variants (56 of 57 [98%]) and formed phylogenetically diverse clades, showing various levels of clonal expansion.

    Interpretation

    Reduced azithromycin susceptibility was associated with expanding and persistent clades harbouring two well described resistance mechanisms, mosaic mtr locus and 23S rRNA variants. Understanding the role of recombination, particularly within the mtr locus, on the fitness and expansion of strains with decreased susceptibility has important implications for the public health response to minimise gonorrhoea transmission.

    Funding

    US Centers for Disease Control and Prevention (CDC), CDC Combating Antibiotic Resistant Bacteria initiative, Oak Ridge Institute for Science Education, US Department of Energy/CDC/Emory University, National Institutes of Health, and Biomedical Laboratory Research and Development Service of the US Department of Veterans Affairs.

  • Subjects:
  • Source:
    Lancet Microbe. 1(4):e154-e164
  • Pubmed ID:
    33005903
  • Pubmed Central ID:
    PMC7527259
  • Document Type:
  • Funding:
  • Volume:
    1
  • Issue:
    4
  • Collection(s):
  • Main Document Checksum:
    urn:sha256:b59cb4635e7473c1ae0972307861db62ef0e4b9cc5712b296771c50c46f19d42
  • Download URL:
  • File Type:
    Filetype[PDF - 1.30 MB ]
File Language:
English
ON THIS PAGE

CDC STACKS serves as an archival repository of CDC-published products including scientific findings, journal articles, guidelines, recommendations, or other public health information authored or co-authored by CDC or funded partners.

As a repository, CDC STACKS retains documents in their original published format to ensure public access to scientific information.