Enhanced contact investigations for nine early travel-related cases of SARS-CoV-2 in the United States
Supporting Files
Public Domain
-
September 02 2020
-
File Language:
English
Details
-
Alternative Title:PLoS One
-
Personal Author:Burke, Rachel M. ; Balter, Sharon ; Barnes, Emily ; Barry, Vaughn ; Bartlett, Karri ; Beer, Karlyn D. ; Benowitz, Isaac ; Biggs, Holly M. ; Bruce, Hollianne ; Bryant-Genevier, Jonathan ; Cates, Jordan ; Chatham-Stephens, Kevin ; Chea, Nora ; Chiou, Howard ; Christiansen, Demian ; Chu, Victoria T. ; Clark, Shauna ; Cody, Sara H. ; Cohen, Max ; Conners, Erin E. ; Dasari, Vishal ; Dawson, Patrick ; DeSalvo, Traci ; Donahue, Matthew ; Dratch, Alissa ; Duca, Lindsey ; Duchin, Jeffrey ; Dyal, Jonathan W. ; Feldstein, Leora R. ; Fenstersheib, Marty ; Fischer, Marc ; Fisher, Rebecca ; Foo, Chelsea ; Freeman-Ponder, Brandi ; Fry, Alicia M. ; Gant, Jessica ; Gautom, Romesh ; Ghinai, Isaac ; Gounder, Prabhu ; Grigg, Cheri T. ; Gunzenhauser, Jeffrey ; Hall, Aron J. ; Han, George S. ; Haupt, Thomas ; Holshue, Michelle ; Hunter, Jennifer ; Ibrahim, Mireille B. ; Jacobs, Max W. ; Jarashow, M. Claire ; Joshi, Kiran ; Kamali, Talar ; Kawakami, Vance ; Kim, Moon ; Kirking, Hannah L. ; Kita-Yarbro, Amanda ; Klos, Rachel ; Kobayashi, Miwako ; Kocharian, Anna ; Lang, Misty ; Layden, Jennifer ; Leidman, Eva ; Lindquist, Scott ; Lindstrom, Stephen ; Link-Gelles, Ruth ; Marlow, Mariel ; Mattison, Claire P. ; McClung, Nancy ; McPherson, Tristan D. ; Mello, Lynn ; Midgley, Claire M. ; Novosad, Shannon ; Patel, Megan T. ; Pettrone, Kristen ; Pillai, Satish K. ; Pray, Ian W. ; Reese, Heather E. ; Rhodes, Heather ; Robinson, Susan ; Rolfes, Melissa ; Routh, Janell ; Rubin, Rachel ; Rudman, Sarah L. ; Russell, Denny ; Scott, Sarah ; Shetty, Varun ; Smith-Jeffcoat, Sarah E. ; Soda, Elizabeth A. ; Spitters, Christopher ; Stierman, Bryan ; Sunenshine, Rebecca ; Terashita, Dawn ; Traub, Elizabeth ; Vahey, Grace M. ; Verani, Jennifer R. ; Wallace, Megan ; Westercamp, Matthew ; Wortham, Jonathan ; Xie, Amy ; Yousaf, Anna ; Zahn, Matthew
-
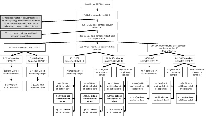
Description:Coronavirus disease 2019 (COVID-19), the respiratory disease caused by severe acute respiratory syndrome coronavirus 2 (SARS-CoV-2), was first identified in Wuhan, China and has since become pandemic. In response to the first cases identified in the United States, close contacts of confirmed COVID-19 cases were investigated to enable early identification and isolation of additional cases and to learn more about risk factors for transmission. Close contacts of nine early travel-related cases in the United States were identified and monitored daily for development of symptoms (active monitoring). Selected close contacts (including those with exposures categorized as higher risk) were targeted for collection of additional exposure information and respiratory samples. Respiratory samples were tested for SARS-CoV-2 by real-time reverse transcription polymerase chain reaction at the Centers for Disease Control and Prevention. Four hundred four close contacts were actively monitored in the jurisdictions that managed the travel-related cases. Three hundred thirty-eight of the 404 close contacts provided at least basic exposure information, of whom 159 close contacts had ≥1 set of respiratory samples collected and tested. Across all actively monitored close contacts, two additional symptomatic COVID-19 cases (i.e., secondary cases) were identified; both secondary cases were in spouses of travel-associated case patients. When considering only household members, all of whom had ≥1 respiratory sample tested for SARS-CoV-2, the secondary attack rate (i.e., the number of secondary cases as a proportion of total close contacts) was 13% (95% CI: 4-38%). The results from these contact tracing investigations suggest that household members, especially significant others, of COVID-19 cases are at highest risk of becoming infected. The importance of personal protective equipment for healthcare workers is also underlined. Isolation of persons with COVID-19, in combination with quarantine of exposed close contacts and practice of everyday preventive behaviors, is important to mitigate spread of COVID-19.
-
Subjects:
-
Source:PLoS One. 15(9)
-
Pubmed ID:32877446
-
Pubmed Central ID:PMC7467265
-
Document Type:
-
Place as Subject:
-
Volume:15
-
Issue:9
-
Collection(s):
-
Main Document Checksum:urn:sha256:2c0c804027d962e3adeadf1debd3f050b294d7c9e82295fb5706aaed9d5caa23
-
Download URL:
-
File Type:
Supporting Files
File Language:
English
ON THIS PAGE
CDC STACKS serves as an archival repository of CDC-published products including
scientific findings,
journal articles, guidelines, recommendations, or other public health information authored or
co-authored by CDC or funded partners.
As a repository, CDC STACKS retains documents in their original published format to ensure public access to scientific information.
As a repository, CDC STACKS retains documents in their original published format to ensure public access to scientific information.
You May Also Like
COLLECTION
CDC Public Access