Guideline implementation is effective at reducing proton pump inhibitor use in hematology-oncology units: a multidisciplinary intervention for reducing Clostridioides difficile risk
Supporting Files
-
2019
-
File Language:
English
Details
-
Alternative Title:Infect Control Hosp Epidemiol
-
Personal Author:
-
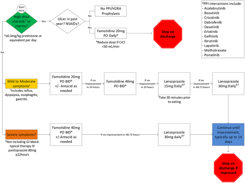
Description:We implemented a guideline for appropriate acid suppressant use in hematology-oncology patients. This intervention resulted in a sustained reduction in proton pump inhibitor (PPI) use without an increase in rates of gastrointestinal bleeding. Practice guidelines are effective in reducing PPI use, which is associated with risk of Clostridioides difficile infection.
-
Subjects:
-
Source:Infect Control Hosp Epidemiol. 40(11):1294-1296
-
Pubmed ID:31466535
-
Pubmed Central ID:PMC6893867
-
Document Type:
-
Funding:
-
Place as Subject:
-
Volume:40
-
Issue:11
-
Collection(s):
-
Main Document Checksum:urn:sha256:894af6c6a0225fd43ce1413132ed41be1525d3b0507ddbb7017e9e5737921d43
-
Download URL:
-
File Type:
Supporting Files
File Language:
English
ON THIS PAGE
CDC STACKS serves as an archival repository of CDC-published products including
scientific findings,
journal articles, guidelines, recommendations, or other public health information authored or
co-authored by CDC or funded partners.
As a repository, CDC STACKS retains documents in their original published format to ensure public access to scientific information.
As a repository, CDC STACKS retains documents in their original published format to ensure public access to scientific information.
You May Also Like
COLLECTION
CDC Public Access