Understanding and measuring uptake and coverage of oral pre-exposure prophylaxis delivery among adolescent girls and young women in sub-Saharan Africa
Supporting Files
-
11 2018
-
File Language:
English
Details
-
Journal Article:Sex Health
-
Personal Author:
-
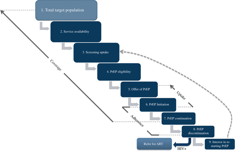
Description:In response to World Health Organization (WHO) guidance recommending oral pre-exposure prophylaxis (PrEP) for all individuals at substantial risk for HIV infection, significant investments are being made to expand access to oral PrEP globally, particularly in sub-Saharan Africa. Some have interpreted early monitoring reports from new programs delivering oral PrEP to adolescent girls and young women (AGYW) as suggestive of low uptake. However, a lack of common definitions complicates interpretation of oral PrEP uptake and coverage measures, because various indicators with different meanings and uses are used interchangeably. Furthermore, operationalising these measures in real-world settings is challenged by the difficulties in defining the denominator for measuring uptake and coverage among AGYW, due to the lack of data and experience required to identify the subset of AGYW at substantial risk of HIV infection. This paper proposes an intervention-centric cascade as a framework for developing a common lexicon of metrics for uptake and coverage of oral PrEP among AGYW. In codifying these indicators, approaches to clearly define metrics for uptake and coverage are outlined, and the discussion on 'low' uptake is reframed to focus on achieving the highest possible proportion of AGYW using oral PrEP when they need and want it Recommendations are also provided for making increased investments in implementation research to better quantify the sub-group of AGYW in potential need of oral PrEP.and for improving monitoring systems to more efficiently address bottlenecks in the service delivery of oral PrEP to AGYW so that implementation can be taken to scale.
-
Keywords:
-
Source:Sex Health. 15(6):513-521
-
DOI:
-
Pubmed ID:30408431
-
Pubmed Central ID:PMC6429961
-
Document Type:
-
Funding:
-
Genre:
-
Place as Subject:
-
Volume:15
-
Issue:6
-
Collection(s):
-
Main Document Checksum:urn:sha-512:4098343071df6d0bd233b9a516451ba12cb582c97d9620a84e1f7dfdf499a208226181a0d332411f7596ca4690f6f719e4a95c83de31ed792d7a83e8da27a464
-
Download URL:
-
File Type:
Supporting Files
File Language:
English
ON THIS PAGE
CDC STACKS serves as an archival repository of CDC-published products including
scientific findings,
journal articles, guidelines, recommendations, or other public health information authored or
co-authored by CDC or funded partners.
As a repository, CDC STACKS retains documents in their original published format to ensure public access to scientific information.
As a repository, CDC STACKS retains documents in their original published format to ensure public access to scientific information.
You May Also Like
COLLECTION
CDC Public Access