The Molecular Mechanism of Induction of Unfolded Protein Response by Chlamydia
Supporting Files
-
November 28 2018
-
File Language:
English
Details
-
Alternative Title:Biochem Biophys Res Commun
-
Personal Author:George, Zenas ; Omosun, Yusuf ; Azenabor, Anthony A. ; Goldstein, Jason ; Partin, James ; Joseph, Kahaliah ; Ellerson, Debra ; He, Qing ; Eko, Francis ; McDonald, Melissa A. ; Reed, Matthew ; Svoboda, Pavel ; Stuchlik, Olga ; Pohl, Jan ; Lutter, Erika ; Bandea, Claudiu ; Black, Carolyn M. ; Igietseme, Joseph U.
-
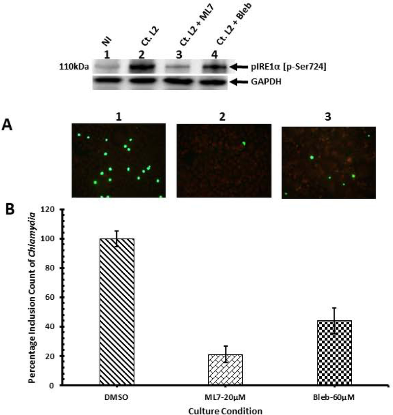
Description:The unfolded protein response (UPR) contributes to chlamydial pathogenesis, as a source of lipids and ATP during replication, and for establishing the initial anti-apoptotic state of host cell that ensures successful inclusion development. The molecular mechanism(s) of UPR induction by Chlamydia is unknown. Chlamydia use type III secretion system (T3SS) effector proteins (e.g, the Translocated Actin-Recruiting Phosphoprotein (Tarp) to stimulate host cell's cytoskeletal reorganization that facilitates invasion and inclusion development. We investigated the hypothesis that T3SS effector-mediated assembly of myosin-II complex produces activated non-muscle myosin heavy chain II (NMMHC-II), which then binds the UPR master regulator (BiP) and/or transducers to induce UPR. Our results revealed the interaction of the chlamydial effector proteins (CT228 and Tarp) with components of the myosin II complex and UPR regulator and transducer during infection. These interactions caused the activation and binding of NMMHC-II to BiP and IRE1α leading to UPR induction. In addition, specific inhibitors of myosin light chain kinase, Tarp oligomerization and myosin ATPase significantly reduced UPR activation and Chlamydia replication. Thus, Chlamydia induce UPR through T3SS effector-mediated activation of NMMHC-II components of the myosin complex to facilitate infectivity. The finding provides greater insights into chlamydial pathogenesis with the potential to identify therapeutic targets and formulations.
-
Subjects:
-
Source:Biochem Biophys Res Commun. 508(2):421-429
-
Pubmed ID:30503337
-
Pubmed Central ID:PMC6343654
-
Document Type:
-
Funding:
-
Volume:508
-
Issue:2
-
Collection(s):
-
Main Document Checksum:urn:sha256:f356fbacdfd951b059cdaa8dd357019e402a009bd2cbacb94556b5e4f9925050
-
Download URL:
-
File Type:
Supporting Files
File Language:
English
ON THIS PAGE
CDC STACKS serves as an archival repository of CDC-published products including
scientific findings,
journal articles, guidelines, recommendations, or other public health information authored or
co-authored by CDC or funded partners.
As a repository, CDC STACKS retains documents in their original published format to ensure public access to scientific information.
As a repository, CDC STACKS retains documents in their original published format to ensure public access to scientific information.
You May Also Like
COLLECTION
CDC Public Access