The early natural history of albuminuria in young adults with youth-onset type 1 and type 2 diabetes
Supporting Files
-
October 04 2018
-
File Language:
English
Details
-
Alternative Title:J Diabetes Complications
-
Personal Author:
-
Corporate Authors:
-
Description:AIMS:
To determine among adolescents and young adults with youth-onset type 1 diabetes and type 2 diabetes the rates and risk factors for albuminuria regression and progression. The research hypothesis was that youth with type 2 diabetes would be more likely to show progression of albuminuria.
METHODS:
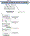
Data from SEARCH, a longitudinal observational study of youth-onset type 1 diabetes (N=1316) and type 2 diabetes (N=143) were analyzed. Urine albumin:creatinine ratio (UACR) was measured from random urine specimens at baseline and follow-up visits (mean 7 years later). Albuminuria regression was defined as halving of baseline UACR when baseline UACR was ≥30μg/mg; progression was defined as doubling of baseline UACR when follow-up UACR was ≥30μg/mg, respectively. Multivariable regression assessed risk factors associated with low-risk albuminuria category (combined persistently-low albuminuria and regression) versus moderate-risk albuminuria category (combined persistently-high albuminuria and progression).
RESULTS:
Albuminuria progression was more common in type 2 diabetes versus type 1 diabetes (15.4% versus 6.0%, p<0.001). Moderate-risk albuminuria was associated with increasing HbA1c (adjusted OR (aOR)=1.3, 95% CI 1.1–1.6) and lack of private health insurance (aOR=2.7, 95%CI 1.1–6.5) in type 1 diabetes; and African American race (OR=4.6, 95% CI 1.2–14.2), lower estimated insulin sensitivity score (aOR=2.1, 95% CI 1.4–3.3), baseline UACR (aOR=3.2, 95% CI 1.7–5.8), and follow-up estimated glomerular filtration rate (eGFR) (10-unit increase aOR=1.3, 95% CI 1.0, 1.5) in type 2 diabetes.
CONCLUSIONS:
In the first decade of diabetes duration, kidney complications in type 2 diabetes are significantly more aggressive than in type 1 diabetes and may be associated with less modifiable risk factors including race, insulin sensitivity, and eGFR. Interventions are needed even at very early stages of disease to reduce the long-term consequences of diabetic kidney disease in youth-onset diabetes.
-
Subjects:
-
Source:J Diabetes Complications. 32(12):1160-1168
-
Pubmed ID:30316542
-
Pubmed Central ID:PMC6289668
-
Document Type:
-
Funding:P30 DK057516/DK/NIDDK NIH HHS/United States ; UC4 DK108173/DK/NIDDK NIH HHS/United States ; U01 DP000247/DP/NCCDPHP CDC HHS/United States ; T32 DK007750/DK/NIDDK NIH HHS/United States ; U18 DP002710/DP/NCCDPHP CDC HHS/United States ; UL1 TR000154/TR/NCATS NIH HHS/United States ; U18 DP002714/DP/NCCDPHP CDC HHS/United States ; U01 DP000248/DP/NCCDPHP CDC HHS/United States ; U01 DP000244/DP/NCCDPHP CDC HHS/United States ; UL1 TR000062/TR/NCATS NIH HHS/United States ; K23 DK093804/DK/NIDDK NIH HHS/United States ; U18 DP002709/DP/NCCDPHP CDC HHS/United States ; UL1 TR002319/TR/NCATS NIH HHS/United States ; UL1 TR000077/TR/NCATS NIH HHS/United States ; UL1 TR000423/TR/NCATS NIH HHS/United States ; U01 DP000250/DP/NCCDPHP CDC HHS/United States ; U01 DP000246/DP/NCCDPHP CDC HHS/United States ; U01 DP000254/DP/NCCDPHP CDC HHS/United States ; U18 DP002708/DP/NCCDPHP CDC HHS/United States
-
Volume:32
-
Issue:12
-
Collection(s):
-
Main Document Checksum:urn:sha256:ad1d159c1e1f9c4f87ad30f1584c1374a3a87437426cc248eb2cf2697292924e
-
Download URL:
-
File Type:
Supporting Files
File Language:
English
ON THIS PAGE
CDC STACKS serves as an archival repository of CDC-published products including
scientific findings,
journal articles, guidelines, recommendations, or other public health information authored or
co-authored by CDC or funded partners.
As a repository, CDC STACKS retains documents in their original published format to ensure public access to scientific information.
As a repository, CDC STACKS retains documents in their original published format to ensure public access to scientific information.
You May Also Like
COLLECTION
CDC Public Access