U.S. flag An official website of the United States government.
Official websites use .gov

A .gov website belongs to an official government organization in the United States.

Secure .gov websites use HTTPS

A lock ( ) or https:// means you've safely connected to the .gov website. Share sensitive information only on official, secure websites.

i

TIMP1 promotes multi-walled carbon nanotube-induced lung fibrosis by stimulating fibroblast activation and proliferation

Supporting Files
File Language:
English


Details

  • Alternative Title:
    Nanotoxicology
  • Personal Author:
  • Description:
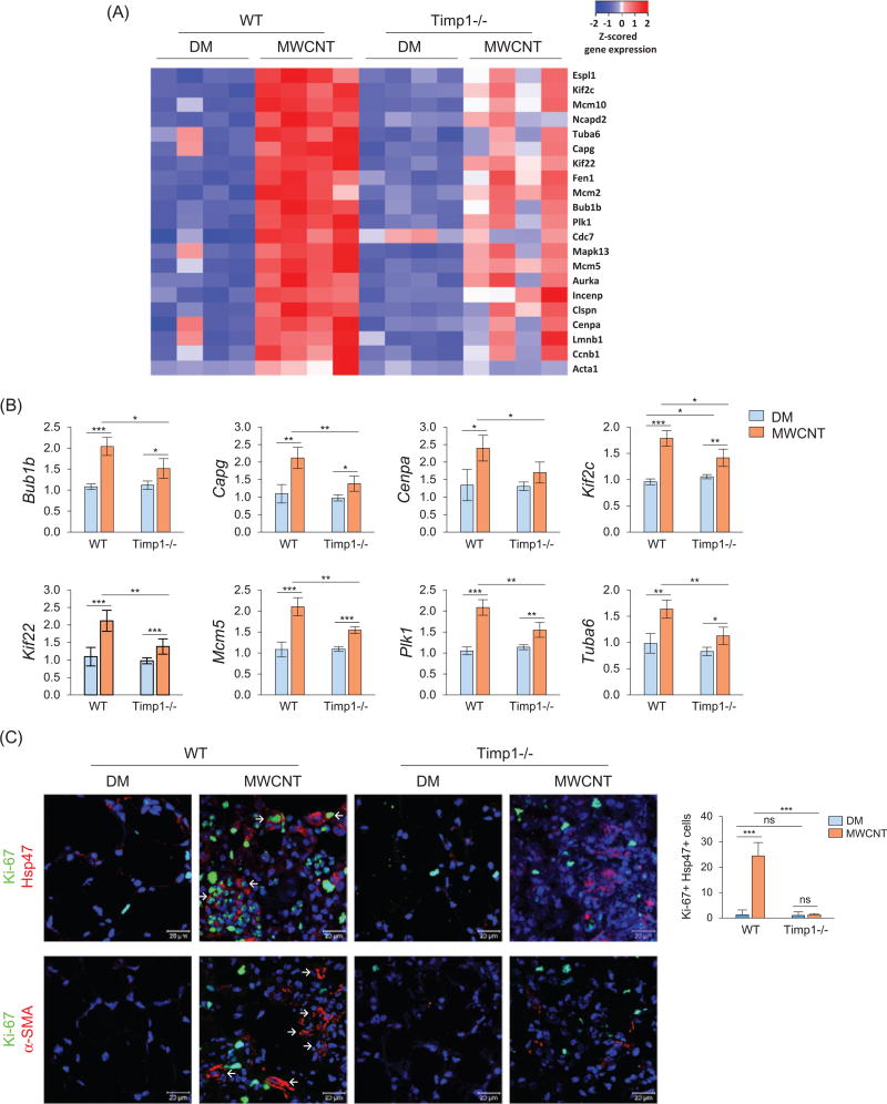
    Pulmonary exposure to multi-walled carbon nanotubes (MWCNTs) may cause fibrosing lesions in animal lungs, raising health concerns about such exposure in humans. The mechanisms underlying fibrosis development remain unclear, but they are believed to involve the dysfunction of fibroblasts and myofibroblasts. Using a mouse model of MWCNT exposure, we found that the tissue inhibitor of metalloproteinase 1 (Timp1) gene was rapidly and highly induced in the lungs by MWCNTs in a time- and dose-dependent manner. Concomitantly, a pronounced elevation of secreted TIMP1 was observed in the bronchoalveolar lavage (BAL) fluid and serum. Knockout (KO) of Timp1 in mice caused a significant reduction in fibrotic focus formation, collagen fiber deposition, recruitment of fibroblasts and differentiation of fibroblasts into myofibroblasts in the lungs, indicating that TIMP1 plays a critical role in the pulmonary fibrotic response to MWCNTs. At the molecular level, MWCNT exposure significantly increased the expression of the cell proliferation markers Ki-67 and PCNA and a panel of cell cycle-controlling genes in the lungs in a TIMP1-dependent manner. MWCNT-stimulated cell proliferation was most prominent in fibroblasts but not myofibroblasts. Furthermore, MWCNTs elicited a significant induction of CD63 and integrin β1 in lung fibroblasts, leading to the formation of a TIMP1/CD63/integrin β1 complex on the surface of fibroblasts in vivo and in vitro, which triggered the phosphorylation and activation of Erk1/2. Our study uncovers a new pathway through which induced TIMP1 critically modulates the pulmonary fibrotic response to MWCNTs by promoting fibroblast activation and proliferation via the TIMP1/CD63/integrin β1 axis and ERK signaling.
  • Subjects:
  • Source:
    Nanotoxicology. 11(1):41-51.
  • Pubmed ID:
    27852133
  • Pubmed Central ID:
    PMC5967232
  • Document Type:
  • Funding:
  • Volume:
    11
  • Issue:
    1
  • Collection(s):
  • Main Document Checksum:
    urn:sha256:ea5b1d8410e9097f5d733bc1bd78ffc190041addf492b331fe2372b9f931cc1c
  • Download URL:
  • File Type:
    Filetype[PDF - 2.91 MB ]
File Language:
English
ON THIS PAGE

CDC STACKS serves as an archival repository of CDC-published products including scientific findings, journal articles, guidelines, recommendations, or other public health information authored or co-authored by CDC or funded partners.

As a repository, CDC STACKS retains documents in their original published format to ensure public access to scientific information.