MicroRNA reduction of neuronal West Nile virus replication attenuates and affords a protective immune response in mice
Supporting Files
-
10 17 2016
-
File Language:
English
Details
-
Alternative Title:Vaccine
-
Personal Author:
-
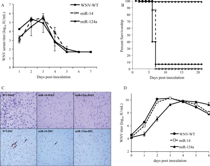
Description:West Nile virus (WNV) is an important agent of human encephalitis that has quickly become endemic across much of the United States since its identification in North America in 1999. While the majority (∼75%) of infections are subclinical, neurologic disease can occur in a subset of cases, with outcomes including permanent neurologic damage and death. Currently, there are no WNV vaccines approved for use in humans. This study introduces a novel vaccine platform for WNV to reduce viral replication in the central nervous system while maintaining peripheral replication to elicit strong neutralizing antibody titers. Vaccine candidates were engineered to incorporate microRNA (miRNA) target sequences for a cognate miRNA expressed only in neurons, allowing the host miRNAs to target viral transcription through endogenous RNA silencing. To maintain stability, these targets were incorporated in multiple locations within the 3'-untranslated region, flanking sequences essential for viral replication without affecting the viral open reading frame. All candidates replicated comparably to wild type WNV in vitro within cells that did not express the cognate miRNA. Insertional control viruses were also capable of neuroinvasion and neurovirulence in vivo in CD-1 mice. Vaccine viruses were safe at all doses tested and did not demonstrate mutations associated with a reversion to virulence when serially passaged in mice. All vaccine constructs were protective from lethal challenge in mice, producing 93-100% protection at the highest dose tested. Overall, this is a safe and effective attenuation strategy with broad potential application for vaccine development.
-
Subjects:
-
Source:Vaccine. 34(44):5366-5375
-
Pubmed ID:27637937
-
Pubmed Central ID:PMC5683167
-
Document Type:
-
Funding:
-
Volume:34
-
Issue:44
-
Collection(s):
-
Main Document Checksum:urn:sha256:a46de5991e52ca94b38ff1b533ecf48ab16dde2668c35dc5028fd9616c670448
-
Download URL:
-
File Type:
Supporting Files
File Language:
English
ON THIS PAGE
CDC STACKS serves as an archival repository of CDC-published products including
scientific findings,
journal articles, guidelines, recommendations, or other public health information authored or
co-authored by CDC or funded partners.
As a repository, CDC STACKS retains documents in their original published format to ensure public access to scientific information.
As a repository, CDC STACKS retains documents in their original published format to ensure public access to scientific information.
You May Also Like
COLLECTION
CDC Public Access