U.S. flag An official website of the United States government.
Official websites use .gov

A .gov website belongs to an official government organization in the United States.

Secure .gov websites use HTTPS

A lock ( ) or https:// means you've safely connected to the .gov website. Share sensitive information only on official, secure websites.

i

MicroRNA-34a targets epithelial to mesenchymal transition-inducing transcription factors (EMT-TFs) and inhibits breast cancer cell migration and invasion

Supporting Files


Details

  • Alternative Title:
    Oncotarget
  • Personal Author:
  • Description:
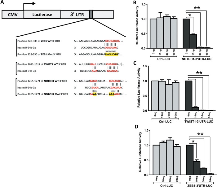
    MicroRNA-34a (miR-34a) plays an essential role against tumorigenesis and progression of cancer metastasis. Here, we analyzed the expression, targets and functional effects of miR-34a on epithelial to mesenchymal transition-inducing transcription factors (EMT-TFs), such as TWIST1, SLUG and ZEB1/2, and an EMT-inducing protein NOTCH1 in breast cancer (BC) cell migration and invasion and its correlation with tumorigenesis and clinical outcomes. Expression of miR-34a is downregulated in human metastatic breast cancers (MBC) compared to normal breast tissues and is negatively correlated with clinicopathological features of MBC patients. Ectopic expression of miR-34a in MBC cell-line BT-549 significantly inhibits cell migration and invasion, but exhibits no clear effect on BC cell growth. We found that miR-34a is able to inactivate EMT signaling pathway with mediatory of NOTCH1, TWIST1, and ZEB1 upon 3'-UTR activity in MBC cell lines, but has no inhibitory effects on SLUG and ZEB2. Furthermore, we investigated the synergistic effects of Thymoquinone (TQ) and miR-34a together on the expression of EMT-associated proteins. Results showed that co-delivery of miR-34a and TQ is able to inactivate EMT signaling pathway by directly targeting TWIST1 and ZEB1 in BT-549 cell line, indicating that they might be a promising therapeutic combination against breast cancer metastasis. Epigenetic inactivation of the EMT-TFs/miR-34a pathway can potentially alter the equilibrium of these regulations, facilitating EMT and metastasis in BC. Altogether, our findings suggest that miR-34a alone could serve as a potential therapeutic agent for MBC, and together with TQ, their therapeutic potential is synergistically enhanced.
  • Subjects:
  • Source:
    Oncotarget. 2017; 8(13):21362-21379.
  • Pubmed ID:
    28423483
  • Pubmed Central ID:
    PMC5400590
  • Document Type:
  • Funding:
  • Volume:
    8
  • Issue:
    13
  • Collection(s):
  • Main Document Checksum:
    urn:sha256:48aa60abd7e43202a897361ae26c4a30da53c7d6a64ef65ead59ae24768ba1c9
  • Download URL:
  • File Type:
    Filetype[PDF - 6.75 MB ]
ON THIS PAGE

CDC STACKS serves as an archival repository of CDC-published products including scientific findings, journal articles, guidelines, recommendations, or other public health information authored or co-authored by CDC or funded partners.

As a repository, CDC STACKS retains documents in their original published format to ensure public access to scientific information.