Fixed single-cell transcriptomic characterization of human radial glial diversity
Supporting Files
-
Nov 16 2015
-
Details
-
Alternative Title:Nat Methods
-
Personal Author:
-
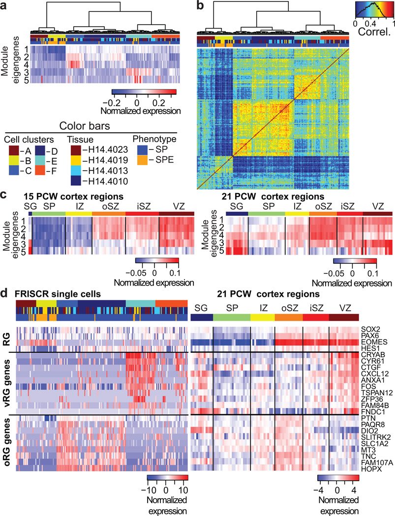
Description:The diverse progenitors that give rise to the human neocortex have been difficult to characterize because progenitors, particularly radial glia (RG), are rare and are defined by a combination of intracellular markers, position and morphology. To circumvent these problems, we developed Fixed and Recovered Intact Single-cell RNA (FRISCR), a method for profiling the transcriptomes of individual fixed, stained and sorted cells. Using FRISCR, we profiled primary human RG that constitute only 1% of the midgestation cortex and classified them as ventricular zone-enriched RG (vRG) that express ANXA1 and CRYAB, and outer subventricular zone-localized RG (oRG) that express HOPX. Our study identified vRG and oRG markers and molecular profiles, an essential step for understanding human neocortical progenitor development. FRISCR allows targeted single-cell profiling of any tissues that lack live-cell markers.
-
Subjects:
-
Source:Nat Methods. 13(1):87-93.
-
Pubmed ID:26524239
-
Pubmed Central ID:PMC4869711
-
Document Type:
-
Funding:
-
Volume:13
-
Issue:1
-
Collection(s):
-
Main Document Checksum:urn:sha256:21e620ead97fae48751d24f2e6861465780ef3ba5d6d5a906648caa92afb6bb1
-
Download URL:
-
File Type:
Supporting Files
ON THIS PAGE
CDC STACKS serves as an archival repository of CDC-published products including
scientific findings,
journal articles, guidelines, recommendations, or other public health information authored or
co-authored by CDC or funded partners.
As a repository, CDC STACKS retains documents in their original published format to ensure public access to scientific information.
As a repository, CDC STACKS retains documents in their original published format to ensure public access to scientific information.
You May Also Like
COLLECTION
CDC Public Access