Autism-like syndrome is induced by pharmacological suppression of BET proteins in young mice
Supporting Files
-
Sep 21 2015
-
Details
-
Alternative Title:J Exp Med
-
Personal Author:
-
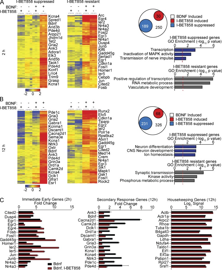
Description:Studies investigating the causes of autism spectrum disorder (ASD) point to genetic, as well as epigenetic, mechanisms of the disease. Identification of epigenetic processes that contribute to ASD development and progression is of major importance and may lead to the development of novel therapeutic strategies. Here, we identify the bromodomain and extraterminal domain-containing proteins (BETs) as epigenetic regulators of genes involved in ASD-like behaviors in mice. We found that the pharmacological suppression of BET proteins in the brain of young mice, by the novel, highly specific, brain-permeable inhibitor I-BET858 leads to selective suppression of neuronal gene expression followed by the development of an autism-like syndrome. Many of the I-BET858-affected genes have been linked to ASD in humans, thus suggesting the key role of the BET-controlled gene network in the disorder. Our studies suggest that environmental factors controlling BET proteins or their target genes may contribute to the epigenetic mechanism of ASD.
-
Subjects:
-
Source:J Exp Med. 2015; 212(11):1771-1781.
-
Pubmed ID:26392221
-
Pubmed Central ID:PMC4612093
-
Document Type:
-
Funding:
-
Volume:212
-
Issue:11
-
Collection(s):
-
Main Document Checksum:urn:sha256:86bcbe9820b7f274a215c32ea4f60687936a922a54d7d019af1f3aaffef7136c
-
Download URL:
-
File Type:
Supporting Files
-
html
ON THIS PAGE
CDC STACKS serves as an archival repository of CDC-published products including
scientific findings,
journal articles, guidelines, recommendations, or other public health information authored or
co-authored by CDC or funded partners.
As a repository, CDC STACKS retains documents in their original published format to ensure public access to scientific information.
As a repository, CDC STACKS retains documents in their original published format to ensure public access to scientific information.
You May Also Like
COLLECTION
CDC Public Access