Multimodal chemosensory circuits controlling male courtship in Drosophila
Supporting Files
-
Aug 13 2015
-
Details
-
Alternative Title:Neuron
-
Personal Author:
-
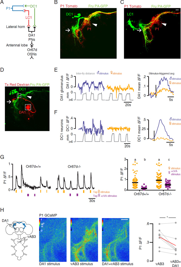
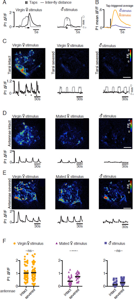
Description:Throughout the animal kingdom, internal states generate long-lasting and self-perpetuating chains of behavior. In Drosophila, males instinctively pursue females with a lengthy and elaborate courtship ritual triggered by activation of sexually dimorphic P1 interneurons. Gustatory pheromones are thought to activate P1 neurons but the circuit mechanisms that dictate their sensory responses to gate entry into courtship remain unknown. Here, we use circuit mapping and in vivo functional imaging techniques to trace gustatory and olfactory pheromone circuits to their point of convergence onto P1 neurons and reveal how their combined input underlies selective tuning to appropriate sexual partners. We identify inhibition, even in response to courtship-promoting pheromones, as a key circuit element that tunes and tempers P1 neuron activity. Our results suggest a circuit mechanism in which balanced excitation and inhibition underlie discrimination of prospective mates and stringently regulate the transition to courtship in Drosophila.
-
Subjects:
-
Source:Neuron. 87(5):1036-1049.
-
Pubmed ID:26279475
-
Pubmed Central ID:PMC4560615
-
Document Type:
-
Funding:
-
Volume:87
-
Issue:5
-
Collection(s):
-
Main Document Checksum:urn:sha256:44d020ca2047efe3fc292d9d262f1f013026c82f71c9ced473766cf92760b33b
-
Download URL:
-
File Type:
Supporting Files
ON THIS PAGE
CDC STACKS serves as an archival repository of CDC-published products including
scientific findings,
journal articles, guidelines, recommendations, or other public health information authored or
co-authored by CDC or funded partners.
As a repository, CDC STACKS retains documents in their original published format to ensure public access to scientific information.
As a repository, CDC STACKS retains documents in their original published format to ensure public access to scientific information.
You May Also Like
COLLECTION
CDC Public Access