Predicting Condom Use Attitudes, Norms, and Control Beliefs in Hispanic Problem Behavior Youth: The Effects of Family Functioning and Parent–Adolescent Communication About Sex on Condom Use
Supporting Files
-
May 04 2012
-
File Language:
English
Details
-
Alternative Title:Health Educ Behav
-
Personal Author:
-
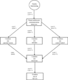
Description:Hispanic problem behavior youth are at an increased risk of engaging in HIV risk behaviors, including low condom use. However, relatively little research has examined factors that affect condom use in this population. Although research indicates that family processes, such as higher levels of family functioning and open parent-adolescent communication about sex, and condom use attitudes, norms, and control beliefs as depicted by the theory of planned behavior have an effect on condom use behaviors, the combination of the two factors has received minimal attention. The purpose of this study was to examine the effect of family functioning on condom use intentions and behaviors through communication about sex and condom use attitudes, parental norms, and control beliefs. A cross-sectional study of 171 predominately male (73.1%) sexually active Hispanic problem behavior adolescents (mean age = 14.88 years) was conducted. Structural equation modeling was used to test the study hypothesis. Findings largely support the overall model and suggest that family functioning had an indirect effect on condom use intention and behavior through communication about sex, condom use attitudes, and control beliefs. Family functioning, however, did not have an indirect effect on condom use intention and behavior through communication about sex and parental norms. Implications for prevention science and future research are discussed.
-
Subjects:
-
Source:Health Educ Behav. 2012; 40(4):384-391.
-
Pubmed ID:22561377
-
Pubmed Central ID:PMC3584180
-
Document Type:
-
Funding:R01DA025894/DA/NIDA NIH HHS/United States ; R01 DA025192-02S1/DA/NIDA NIH HHS/United States ; U01PS0000671/PS/NCHHSTP CDC HHS/United States ; R01 DA025192/DA/NIDA NIH HHS/United States ; R01 DA017462/DA/NIDA NIH HHS/United States ; R01 DA025894/DA/NIDA NIH HHS/United States ; U01 PS000671/PS/NCHHSTP CDC HHS/United States ; DA017462/DA/NIDA NIH HHS/United States
-
Volume:40
-
Issue:4
-
Collection(s):
-
Main Document Checksum:urn:sha-512:224276b3c2935c73593130313366cff8bb537f94a795a8bfa6e452f0fb412330f119987f5affbb71646335c49ae1416373f756bf4339dcde0b9f554005346f0e
-
Download URL:
-
File Type:
Supporting Files
File Language:
English
ON THIS PAGE
CDC STACKS serves as an archival repository of CDC-published products including
scientific findings,
journal articles, guidelines, recommendations, or other public health information authored or
co-authored by CDC or funded partners.
As a repository, CDC STACKS retains documents in their original published format to ensure public access to scientific information.
As a repository, CDC STACKS retains documents in their original published format to ensure public access to scientific information.
You May Also Like
COLLECTION
CDC Public Access