Parvalbumin/Somatostatin Ratio Is Increased in Pten mutant Mice and by Human PTEN ASD alleles
Supporting Files
-
Apr 30 2015
-
Details
-
Alternative Title:Cell Rep
-
Personal Author:
-
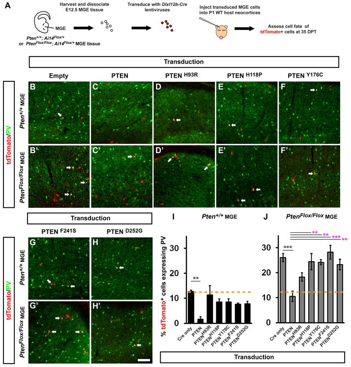
Description:Mutations in the phosphatase PTEN are strongly implicated in autism spectrum disorder (ASD). Here, we investigate the function of Pten in cortical GABAergic neurons using conditional mutagenesis in mice. Loss of Pten results in a preferential loss of SST(+) interneurons, which increases the ratio of parvalbumin/somatostatin (PV/SST) interneurons, ectopic PV(+) projections in layer I, and inhibition onto glutamatergic cortical neurons. Pten mutant mice exhibit deficits in social behavior and changes in electroencephalogram (EEG) power. Using medial ganglionic eminence (MGE) transplantation, we test for cell-autonomous functional differences between human PTEN wild-type (WT) and ASD alleles. The PTEN ASD alleles are hypomorphic in regulating cell size and the PV/SST ratio in comparison to WT PTEN. This MGE transplantation/complementation assay is efficient and is generally applicable for functional testing of ASD alleles in vivo.
-
Subjects:
-
Source:Cell Rep. 2015; 11(6):944-956.
-
Pubmed ID:25937288
-
Pubmed Central ID:PMC4431948
-
Document Type:
-
Funding:AS7743/Autism Speaks/United States ; DP2 MH100011/DP/NCCDPHP CDC HHS/United States ; DP2 MH100011/MH/NIMH NIH HHS/United States ; GM07618/GM/NIGMS NIH HHS/United States ; R01 MH081880/MH/NIMH NIH HHS/United States ; R01 MH100292/MH/NIMH NIH HHS/United States ; R37 MH049428/MH/NIMH NIH HHS/United States
-
Volume:11
-
Issue:6
-
Collection(s):
-
Main Document Checksum:urn:sha256:2bc883908d7581921f944f5c84d9cff4d9b7b45edf76ebce004d2f6ca82fb538
-
Download URL:
-
File Type:
Supporting Files
ON THIS PAGE
CDC STACKS serves as an archival repository of CDC-published products including
scientific findings,
journal articles, guidelines, recommendations, or other public health information authored or
co-authored by CDC or funded partners.
As a repository, CDC STACKS retains documents in their original published format to ensure public access to scientific information.
As a repository, CDC STACKS retains documents in their original published format to ensure public access to scientific information.
You May Also Like
COLLECTION
CDC Public Access