Imaging Mass Spectrometry of Diversified Cardiolipin Molecular Species in the Brain
Supporting Files
-
2014/06/20
-
File Language:
English
Details
-
Journal Article:Anal Chem
-
Personal Author:
-
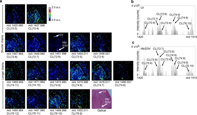
Description:MALDI imaging mass spectrometry (MALDI-IMS) has been used successfully in mapping different lipids in tissue sections, yet existing protocols fail to detect the diverse species of mitochondria-unique cardiolipins (CLs) in the brain which are essential for cellular and mitochondrial physiology. We have developed methods enabling the imaging of individual CLs in brain tissue. This was achieved by eliminating ion suppressive effects by (i) cross-linking carboxyl/amino containing molecules on tissue with 1-ethyl-3-[3-(dimethylamino)propyl]-carbodiimide hydrochloride and (ii) removing highly abundant phosphatidylcholine head groups via phospholipase C treatment. These treatments allowed the detection of CL species at 100 μm resolution and did not affect the amount or molecular species distribution of brain tissue CLs. When combined with augmented matrix application, these modifications allowed the visualization and mapping of multiple CL species in various regions of the brain including the thalamus, hippocampus, and cortex. Areas such as the dentate and stratum radiatum exhibited higher CL signals than other areas within the hippocampal formation. The habenular nuclear (Hb)/dorsal third ventricle (D3 V) and lateral ventricle (LV) areas were identified as CL "hot spots". Our method also allowed structural MS/MS fragmentation and mapping of CLs with identified fatty acid residues and demonstrated a nonrandom distribution of individual oxidizable (polyunsaturated fatty acid containing) and nonoxidizable (nonpolyunsaturated containing) CLs in different anatomical areas of the brain. To our knowledge, this method is the first label-free approach for molecular mapping of diversified CLs in brain tissue.
-
Subjects:
-
Keywords:
-
Source:Anal Chem. 2014; 86(13):6587-6595.
-
Pubmed ID:24949523
-
Pubmed Central ID:PMC4082390
-
Document Type:
-
Funding:ES020693/ES/NIEHS NIH HHS/United States ; ES021068/ES/NIEHS NIH HHS/United States ; NS061817/NS/NINDS NIH HHS/United States ; NS076511/NS/NINDS NIH HHS/United States ; OH008282/OH/NIOSH CDC HHS/United States ; P01 HL114453/HL/NHLBI NIH HHS/United States ; P30CA047904/CA/NCI NIH HHS/United States ; R01 NS061817/NS/NINDS NIH HHS/United States ; R01 NS076511/NS/NINDS NIH HHS/United States ; U19 AI068021/AI/NIAID NIH HHS/United States ; U19AI068021/AI/NIAID NIH HHS/United States ; U54 GM103529 08/GM/NIGMS NIH HHS/United States
-
Genre:
-
Place as Subject:
-
CIO:
-
Topic:
-
Location:
-
Pages in Document:9 pdf pages
-
Volume:86
-
Issue:13
-
NIOSHTIC Number:nn:20046658
-
Federal Fiscal Year:2014
-
NORA Priority Area:
-
Performing Organization:University of Pittsburgh at Pittsburgh
-
Peer Reviewed:True
-
Collection(s):
-
Main Document Checksum:urn:sha-512:51a46a450d3d5da637438023fc1e6a571e25d6c8bf9e0cbf7bc0dd86dd37a77007d7d677e058702997384fc023dc9201d34cc8f41df6c1626f2caacda22431d7
-
Download URL:
-
File Type:
Supporting Files
File Language:
English
ON THIS PAGE
CDC STACKS serves as an archival repository of CDC-published products including
scientific findings,
journal articles, guidelines, recommendations, or other public health information authored or
co-authored by CDC or funded partners.
As a repository, CDC STACKS retains documents in their original published format to ensure public access to scientific information.
As a repository, CDC STACKS retains documents in their original published format to ensure public access to scientific information.
You May Also Like