Parent and Child Psychopathology and Suicide Attempts among Children of Parents with Alcohol Use Disorder
Supporting Files
-
2014
-
Details
-
Alternative Title:Arch Suicide Res
-
Personal Author:
-
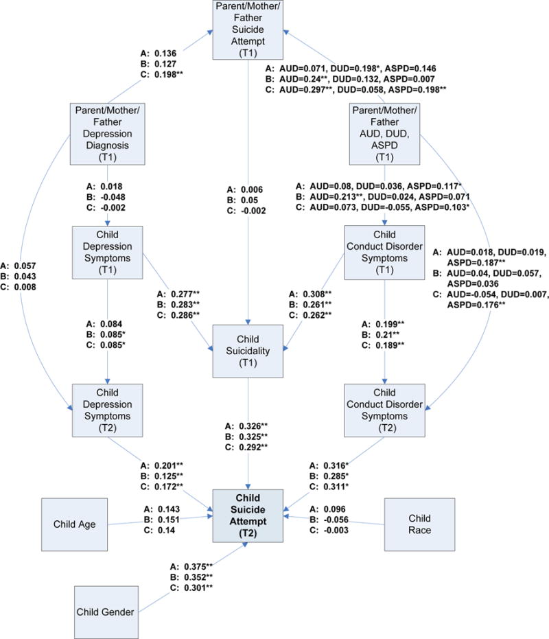
Description:Parents with psychopathology such as alcohol use disorder (AUD) that confers risk for suicide attempt (SA) may have children who are more likely to develop such psychopathology and to attempt suicide, suggesting that risk may be "transmitted" from parents to children. We examined this phenomenon during the transition from childhood to adolescence, when risk for SA increases dramatically. A cohort of 418 children were examined at average age 9.4 (range 7-14) years at enrollment (Time 1, childhood) and approximately 5 years later, prior to reaching age 18 (Time 2, adolescence). One or both biological parents, oversampled for AUD, were also interviewed. Structural equation models (SEM) examined father-child, mother-child, and either/both parent-child associations. The primary outcome was SA over follow-up among offspring, assessed at Time 2. As hypothesized, parental antisocial personality disorder predicted conduct disorder symptoms in offspring both during childhood and adolescence (parent-child model, father-child model) and maternal AUD predicted conduct disorder symptoms during childhood (mother-child model). However, we did not find evidence to support transmission of depression from parents to offspring either during childhood or adolescence, and parent psychopathology did not show statistically significant associations with SA during adolescence. In conclusion, we conducted a rare study of parent-to-child "transmission" of risk for SA that used a prospective research design, included diagnostic interviews with both parents and offspring, and examined the transition from childhood to adolescence, and the first such study in children of parents with AUD. Results provided mixed support for hypothesized parent-child associations.
-
Subjects:
-
Source:Arch Suicide Res. 18(2):117-130.
-
Pubmed ID:24716789
-
Pubmed Central ID:PMC4059391
-
Document Type:
-
Funding:
-
Volume:18
-
Issue:2
-
Collection(s):
-
Main Document Checksum:urn:sha256:7aac4093c7d7e168b33295251c060b5e1f163ce5b2d01c5a8b2e70aaee6aeea7
-
Download URL:
-
File Type:
Supporting Files
ON THIS PAGE
CDC STACKS serves as an archival repository of CDC-published products including
scientific findings,
journal articles, guidelines, recommendations, or other public health information authored or
co-authored by CDC or funded partners.
As a repository, CDC STACKS retains documents in their original published format to ensure public access to scientific information.
As a repository, CDC STACKS retains documents in their original published format to ensure public access to scientific information.
You May Also Like
COLLECTION
CDC Public Access