Sexually dimorphic neurons in the ventromedial hypothalamus govern mating in both sexes and aggression in males
Supporting Files
-
5 9 2013
-
File Language:
English
Details
-
Alternative Title:Cell
-
Personal Author:
-
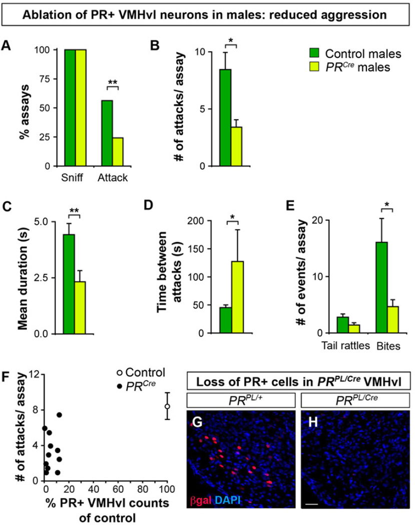
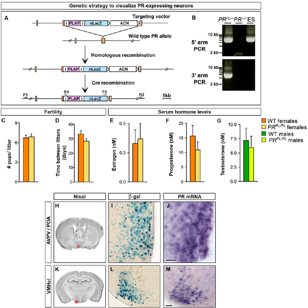
Description:Sexual dimorphisms in the brain underlie behavioral sex differences, but the function of individual sexually dimorphic neuronal populations is poorly understood. Neuronal sexual dimorphisms typically represent quantitative differences in cell number, gene expression, or other features, and it is unknown whether these dimorphisms control sex-typical behavior exclusively in one sex or in both sexes. The progesterone receptor (PR) controls female sexual behavior, and we find many sex differences in number, distribution, or projections of PR-expressing neurons in the adult mouse brain. Using a genetic strategy we developed, we have ablated one such dimorphic PR-expressing neuronal population located in the ventromedial hypothalamus (VMH). Ablation of these neurons in females greatly diminishes sexual receptivity. Strikingly, the corresponding ablation in males reduces mating and aggression. Our findings reveal the functions of a molecularly defined, sexually dimorphic neuronal population in the brain. Moreover, we show that sexually dimorphic neurons can control distinct sex-typical behaviors in both sexes.
-
Subjects:
-
Source:Cell. 2013; 153(4):896-909
-
Pubmed ID:23663785
-
Pubmed Central ID:PMC3767768
-
Document Type:
-
Funding:F31NS078959/NS/NINDS NIH HHSUnited States/ ; R01 NS049488/NS/NINDS NIH HHSUnited States/ ; F31 NS078959/NS/NINDS NIH HHSUnited States/ ; DP1MH099900/DP/NCCDPHP CDC HHSUnited States/ ; DP1 MH099900/MH/NIMH NIH HHSUnited States/ ; R01 NS083872/NS/NINDS NIH HHSUnited States/ ; R01NS049488/NS/NINDS NIH HHSUnited States/
-
Volume:153
-
Issue:4
-
Collection(s):
-
Main Document Checksum:urn:sha256:33766f844061d28e01af5df3eb4e17307c392c02a324dc513eeaad1609fcaae5
-
Download URL:
-
File Type:
Supporting Files
File Language:
English
ON THIS PAGE
CDC STACKS serves as an archival repository of CDC-published products including
scientific findings,
journal articles, guidelines, recommendations, or other public health information authored or
co-authored by CDC or funded partners.
As a repository, CDC STACKS retains documents in their original published format to ensure public access to scientific information.
As a repository, CDC STACKS retains documents in their original published format to ensure public access to scientific information.
You May Also Like
COLLECTION
CDC Public Access