Dengue Virus Surveillance for Early Warning, Singapore
Supporting Files
Public Domain
-
May 2010
-
Details
-
Alternative Title:Emerg Infect Dis
-
Personal Author:
-
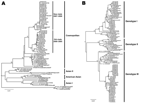
Description:In Singapore, after a major outbreak of dengue in 2005, another outbreak occurred in 2007. Laboratory-based surveillance detected a switch from dengue virus serotype 1 (DENV-1) to DENV-2. Phylogenetic analysis showed a clade replacement within DENV-2 cosmopolitan genotype, which accompanied the predominant serotype switch, and cocirculation of multiple genotypes of DENV-3.
-
Subjects:
-
Source:Emerg Infect Dis. 16(5):847-849.
-
Document Type:
-
Volume:16
-
Issue:5
-
Collection(s):
-
Main Document Checksum:urn:sha256:83834dc2a48c6cabc692e148b0abed2012caa6019187e026181abe5a8e5f53d0
-
Download URL:
-
File Type:
Supporting Files
ON THIS PAGE
CDC STACKS serves as an archival repository of CDC-published products including
scientific findings,
journal articles, guidelines, recommendations, or other public health information authored or
co-authored by CDC or funded partners.
As a repository, CDC STACKS retains documents in their original published format to ensure public access to scientific information.
As a repository, CDC STACKS retains documents in their original published format to ensure public access to scientific information.
You May Also Like
COLLECTION
Emerging Infectious Diseases