U.S. flag An official website of the United States government.
Official websites use .gov

A .gov website belongs to an official government organization in the United States.

Secure .gov websites use HTTPS

A lock ( ) or https:// means you've safely connected to the .gov website. Share sensitive information only on official, secure websites.

i

Force-induced tissue compression alters circulating hormone levels and biomarkers of peripheral vascular and sensorineural dysfunction in an animal model of hand-arm vibration syndrome

Supporting Files
File Language:
English


Details

  • Alternative Title:
    J Toxicol Environ Health A
  • Personal Author:
  • Description:
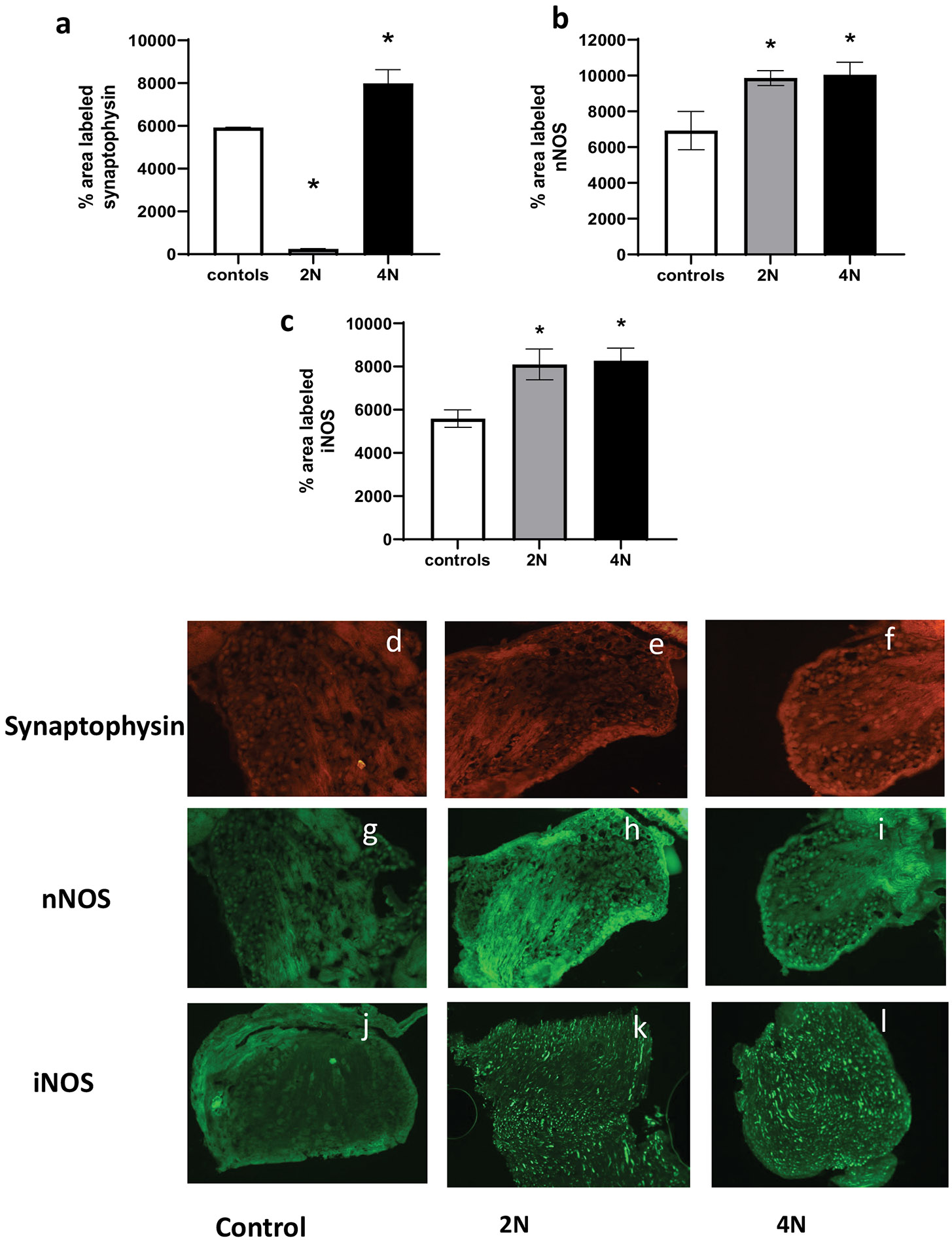
    Workers regularly using vibrating hand tools may develop a disorder referred to as hand-arm vibration syndrome (HAVS). HAVS is characterized by cold-induced vasospasms in the hands and fingers that result in blanching of the skin, loss of sensory function, pain, and reductions in manual dexterity. Exposure to vibration induces some of these symptoms. However, the soft tissues of the hands and fingers of workers are compressed as a result of the force generated when a worker grips a tool. The compression of these soft tissues might also contribute to the development of HAVS. The goal of this study was to use an established rat tail model to determine the mechanisms by which compression of the tail tissues affects (1) the ventral tail artery (VTA) and ventral tail nerves (VTN), (2) nerves and sensory receptors in the skin, (3) dorsal root ganglia (DRG), and (4) spinal cord. Tissue compression resulted in the following changes (1) circulating pituitary and steroid hormone concentrations, (2) expression of factors that modulate vascular function in the skin and tail artery, and (3) factors associated with nerve damage, DRG, and spinal cord. Some of these observed effects differed from those previously noted with vibration exposure. Based upon these findings, the effects of applied force and vibration are different. Studies examining the combination of these factors might provide data that may potentially be used to improve risk assessment and support revision of standards.
  • Subjects:
  • Keywords:
  • Source:
    J Toxicol Environ Health A. 88(5):175-195
  • Pubmed ID:
    39565925
  • Pubmed Central ID:
    PMC11696796
  • Document Type:
  • Funding:
  • Volume:
    88
  • Issue:
    5
  • Collection(s):
  • Main Document Checksum:
    urn:sha-512:0d0661f6068dd2422de5b49980a89bd57c9efbd50d330eb16227d3be8065af8856f1a855b7179854ede6761d1a87127b98a2bcfdbfed9fb8f89a095db2123c93
  • Download URL:
  • File Type:
    Filetype[PDF - 1.19 MB ]
File Language:
English
ON THIS PAGE

CDC STACKS serves as an archival repository of CDC-published products including scientific findings, journal articles, guidelines, recommendations, or other public health information authored or co-authored by CDC or funded partners.

As a repository, CDC STACKS retains documents in their original published format to ensure public access to scientific information.