U.S. flag An official website of the United States government.
Official websites use .gov

A .gov website belongs to an official government organization in the United States.

Secure .gov websites use HTTPS

A lock ( ) or https:// means you've safely connected to the .gov website. Share sensitive information only on official, secure websites.

Epidemiological model can forecast COVID-19 outbreaks from wastewater-based surveillance in rural communities

File Language:
English


Public Access Version Available on: January 01, 2026, 12:00 AM
Please check back on the date listed above.

Details

  • Alternative Title:
    Water Res
  • Personal Author:
  • Description:
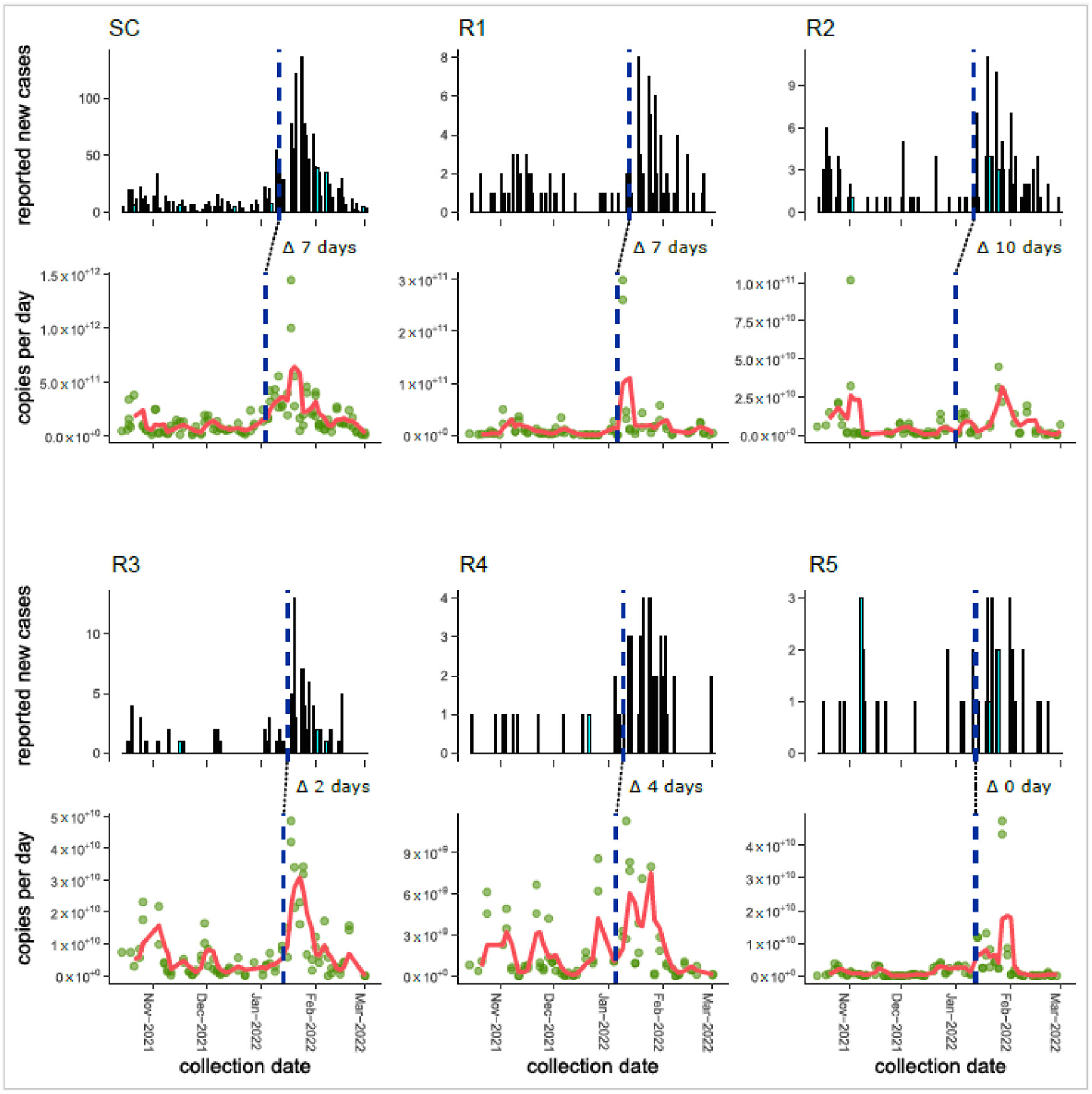
    Wastewater has emerged as a crucial tool for infectious disease surveillance, offering a valuable means to bridge the equity gap between underserved communities and larger urban municipalities. However, using wastewater surveillance in a predictive manner remains a challenge. In this study, we tested if detecting SARS-CoV-2 in wastewater can forecast outbreaks in rural communities. Under the CDC National Wastewater Surveillance program, we monitored the SARS-CoV-2 in the wastewater of five rural communities and a small city in Idaho (USA). We then used a particle filter method coupled with a stochastic susceptible-exposed-infectious-recovered (SEIR) model to infer active case numbers using quantities of SARS-CoV-2 in wastewater. Our findings revealed that while high daily variations in wastewater viral load made real-time interpretation difficult, the SEIR model successfully factored out this noise, enabling accurate forecasts of the Omicron outbreak in five of the six towns shortly after initial increases in SARS-CoV-2 concentrations were detected in wastewater. The model predicted outbreaks with a lead time of 0 to 11 days (average of 6 days +/- 4) before the surge in reported clinical cases. This study not only underscores the viability of wastewater-based epidemiology (WBE) in rural communities-a demographic often overlooked in WBE research-but also demonstrates the potential of advanced epidemiological modeling to enhance the predictive power of wastewater data. Our work paves the way for more reliable and timely public health guidance, addressing a critical gap in the surveillance of infectious diseases in rural populations.
  • Subjects:
  • Keywords:
  • Source:
    Water Res. 268(Pt A):122671
  • Pubmed ID:
    39488168
  • Pubmed Central ID:
    PMC11614685
  • Document Type:
  • Funding:
  • Volume:
    268
  • Collection(s):
  • Main Document Checksum:
    urn:sha-512:c8ac895296866ca2b30a8f6c8b50f6acf83236716ebe138b9d7cff17c6139a369ab8dd2ef69bc7bc76cd9ca5a88dd07a094c9161550f15dfa492fd51f790b4b6
  • File Type:
File Language:
English
ON THIS PAGE

CDC STACKS serves as an archival repository of CDC-published products including scientific findings, journal articles, guidelines, recommendations, or other public health information authored or co-authored by CDC or funded partners.

As a repository, CDC STACKS retains documents in their original published format to ensure public access to scientific information.