Surfaceome mapping of primary human heart cells with CellSurfer uncovers cardiomyocyte surface protein LSMEM2 and proteome dynamics in failing hearts
Supporting Files
-
2023
-
-
File Language:
English
Details
-
Alternative Title:Nat Cardiovasc Res
-
Personal Author:Luecke, Linda Berg ; Waas, Matthew ; Littrell, Jack ; Wojtkiewicz, Melinda ; Castro, Chase ; Burkovetskaya, Maria ; Schuette, Erin N. ; Buchberger, Amanda Rae ; Churko, Jared M. ; Chalise, Upendra
;
Waknitz, Michelle
;
Konfrst, Shelby
;
Teuben, Roald
;
Morrissette-McAlmon, Justin
;
Mahr, Claudius
;
Anderson, Daniel R.
;
Boheler, Kenneth R.
;
Gundry, Rebekah L.
-
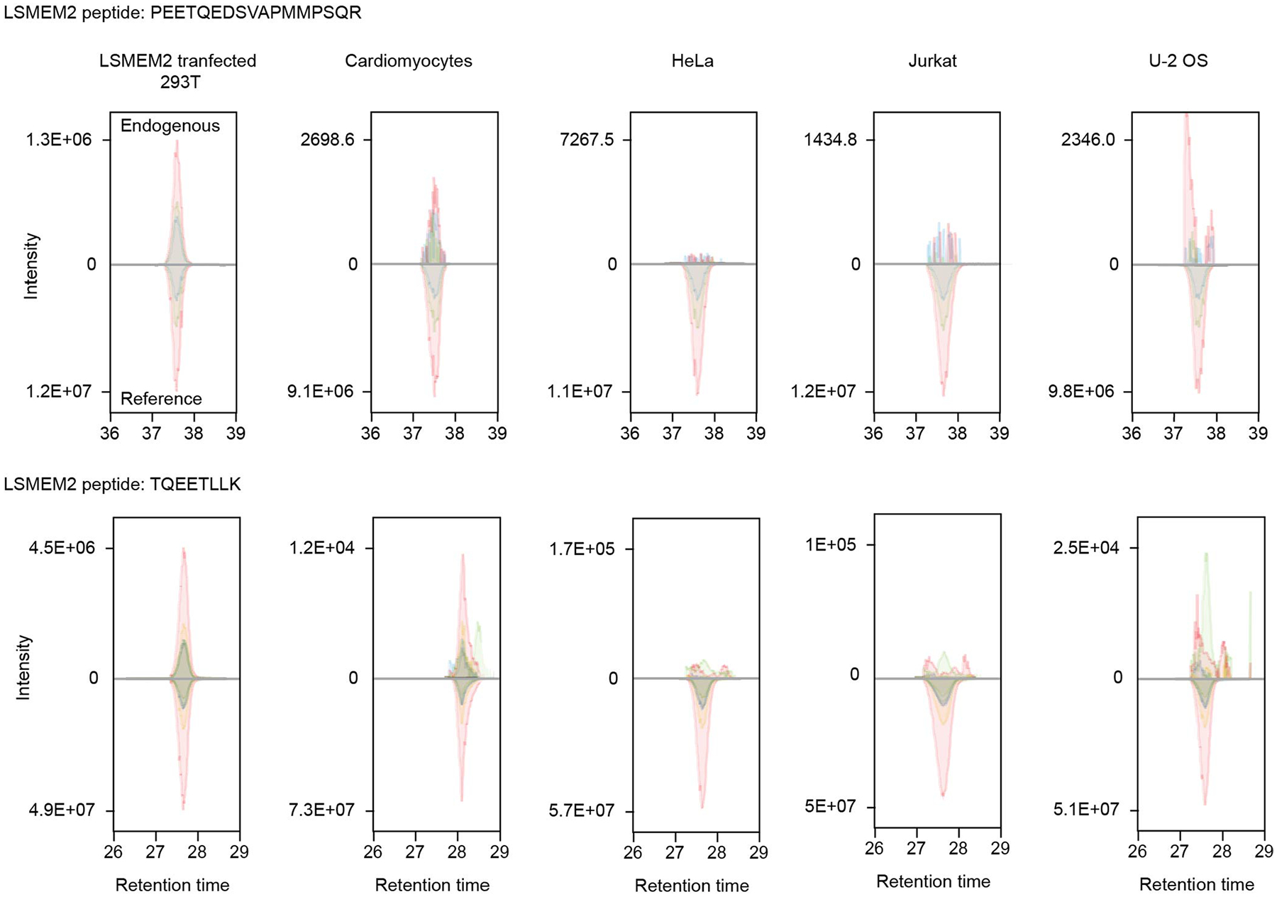
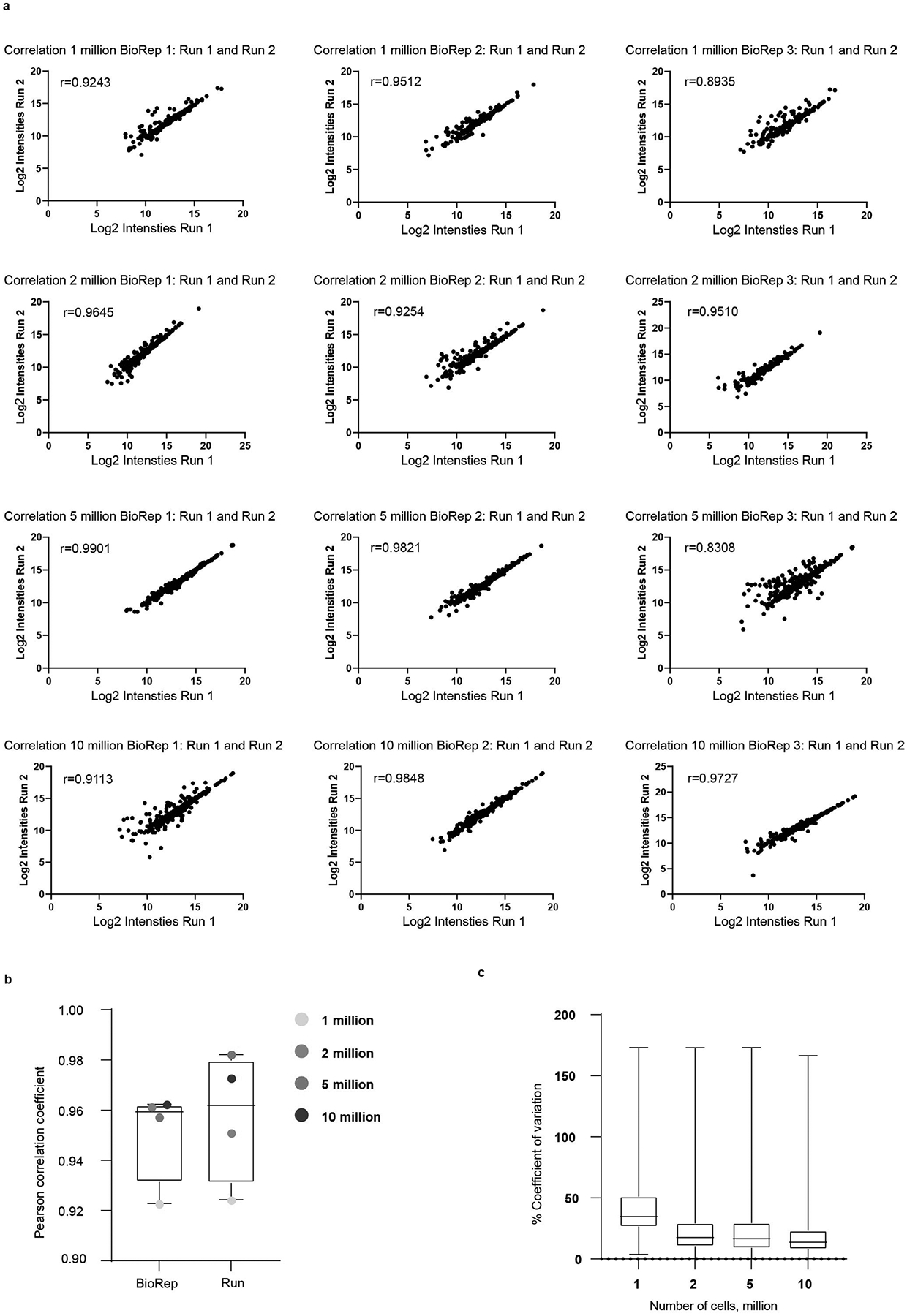
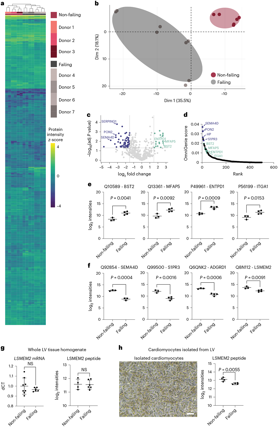
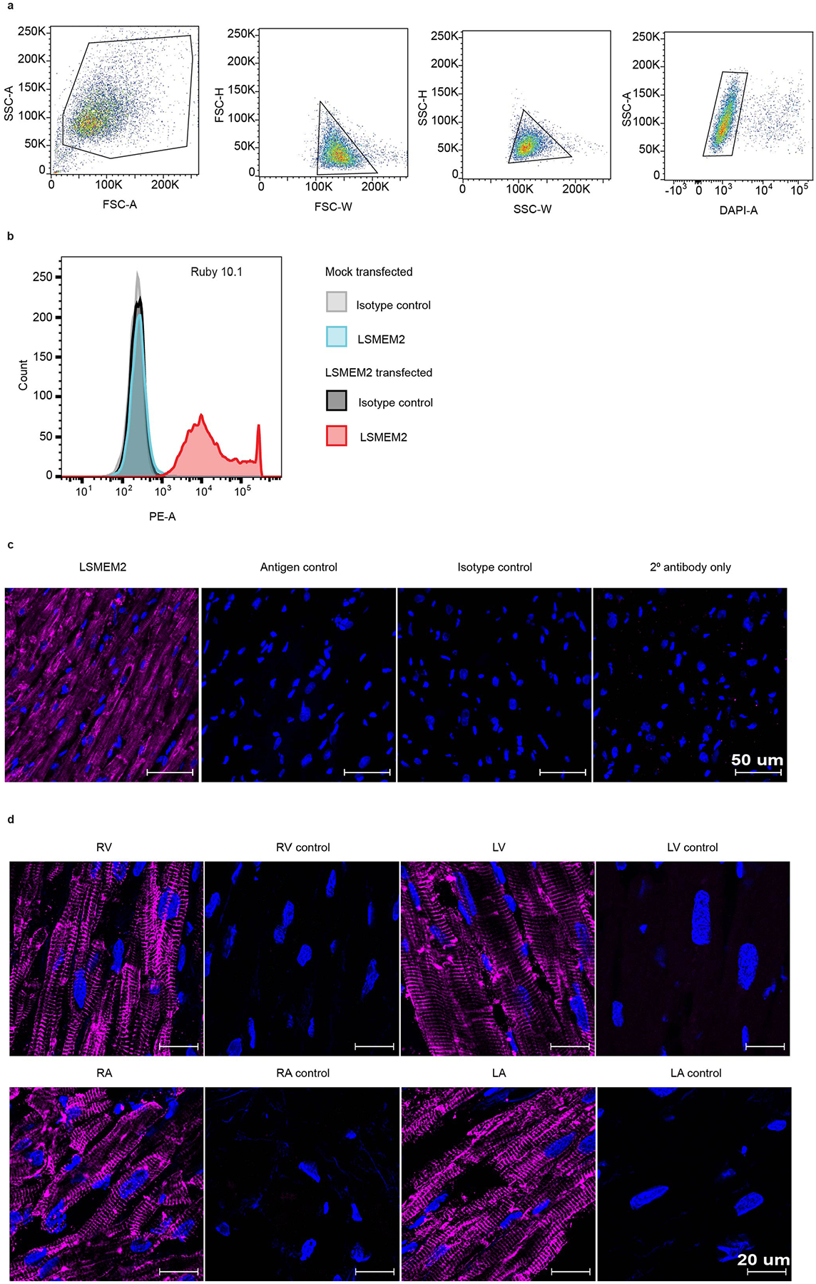
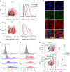
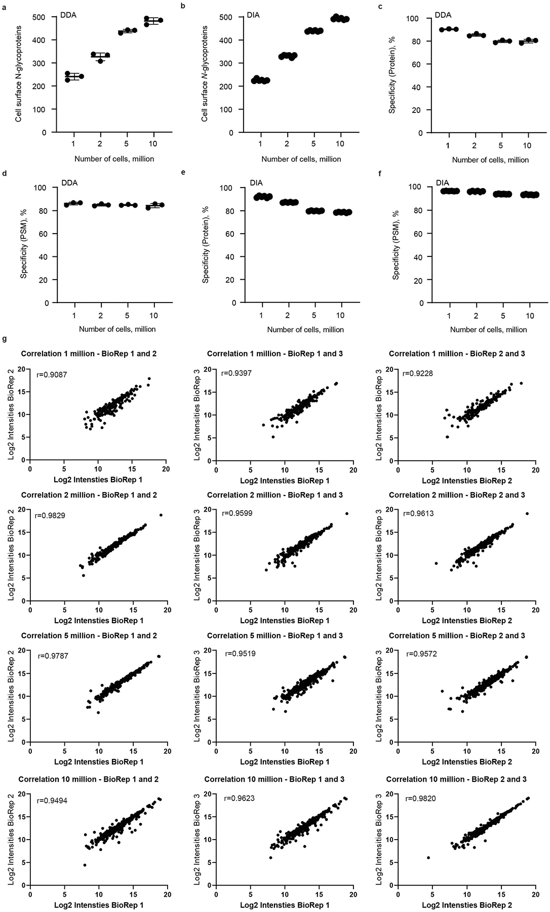
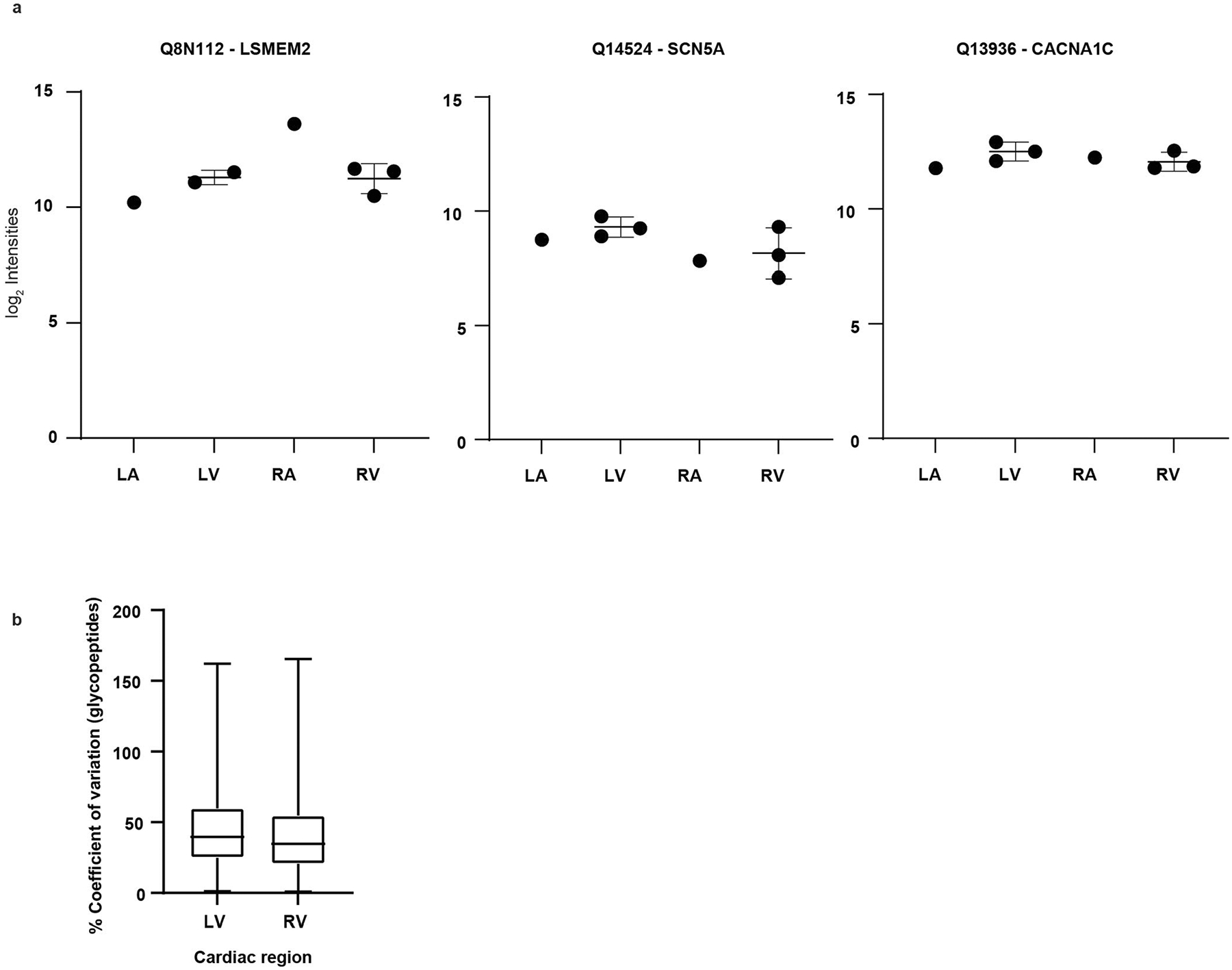
Description:Cardiac cell surface proteins are drug targets and useful biomarkers for discriminating among cellular phenotypes and disease states. Here we developed an analytical platform, CellSurfer, that enables quantitative cell surface proteome (surfaceome) profiling of cells present in limited quantities, and we apply it to isolated primary human heart cells. We report experimental evidence of surface localization and extracellular domains for 1,144 |-glycoproteins, including cell-type-restricted and region-restricted glycoproteins. We identified a surface protein specific for healthy cardiomyocytes, LSMEM2, and validated an anti-LSMEM2 monoclonal antibody for flow cytometry and imaging. Surfaceome comparisons among pluripotent stem cell derivatives and their primary counterparts highlighted important differences with direct implications for drug screening and disease modeling. Finally, 20% of cell surface proteins, including LSMEM2, were differentially abundant between failing and non-failing cardiomyocytes. These results represent a rich resource to advance development of cell type and organ-specific targets for drug delivery, disease modeling, immunophenotyping and in vivo imaging.
-
Source:Nat Cardiovasc Res. 2(1):76-95
-
Pubmed ID:36950336
-
Pubmed Central ID:PMC10030153
-
Document Type:
-
Funding:TL1 TR001437/TR/NCATS NIH HHSUnited States/ ; R01 HL126785/HL/NHLBI NIH HHSUnited States/ ; R01 HL152249/HL/NHLBI NIH HHSUnited States/ ; T32 GM080202/GM/NIGMS NIH HHSUnited States/ ; F31 HL140914/HL/NHLBI NIH HHSUnited States/ ; U01 CE002944/CE/NCIPC CDC HHSUnited States/ ; R35 HL155460/HL/NHLBI NIH HHSUnited States/ ; R01 HL134010/HL/NHLBI NIH HHSUnited States/
-
Volume:2
-
Issue:1
-
Collection(s):
-
Main Document Checksum:urn:sha-512:70a10744a87ed09f144395bf99b513d6b135b86be0758035a8d5a985cab63ff030cba1caa78a24476bbee5ca04350a54f4efd8af9dde29fc972e4f489a3df907
-
Download URL:
-
File Type:
Supporting Files
File Language:
English
ON THIS PAGE
CDC STACKS serves as an archival repository of CDC-published products including
scientific findings,
journal articles, guidelines, recommendations, or other public health information authored or
co-authored by CDC or funded partners.
As a repository, CDC STACKS retains documents in their original published format to ensure public access to scientific information.
As a repository, CDC STACKS retains documents in their original published format to ensure public access to scientific information.
You May Also Like
COLLECTION
CDC Public Access