SARS-CoV-2 correlates of protection from infection against variants of concern
Supporting Files
-
10 2024
-
File Language:
English
Details
-
Alternative Title:Nat Med
-
Personal Author:Sun, Kaiyuan
;
Bhiman, Jinal N.
;
Tempia, Stefano
;
Kleynhans, Jackie
;
Madzorera, Vimbai Sharon
;
Mkhize, Qiniso
;
Kaldine, Haajira
;
McMorrow, Meredith L.
;
Wolter, Nicole
;
Moyes, Jocelyn
;
Carrim, Maimuna
;
Martinson, Neil A.
;
Kahn, Kathleen
;
Lebina, Limakatso
;
du Toit, Jacques D.
;
Mkhencele, Thulisa
;
von Gottberg, Anne
;
Viboud, Cécile
;
Moore, Penny L.
;
Cohen, Cheryl
-
Corporate Authors:
-
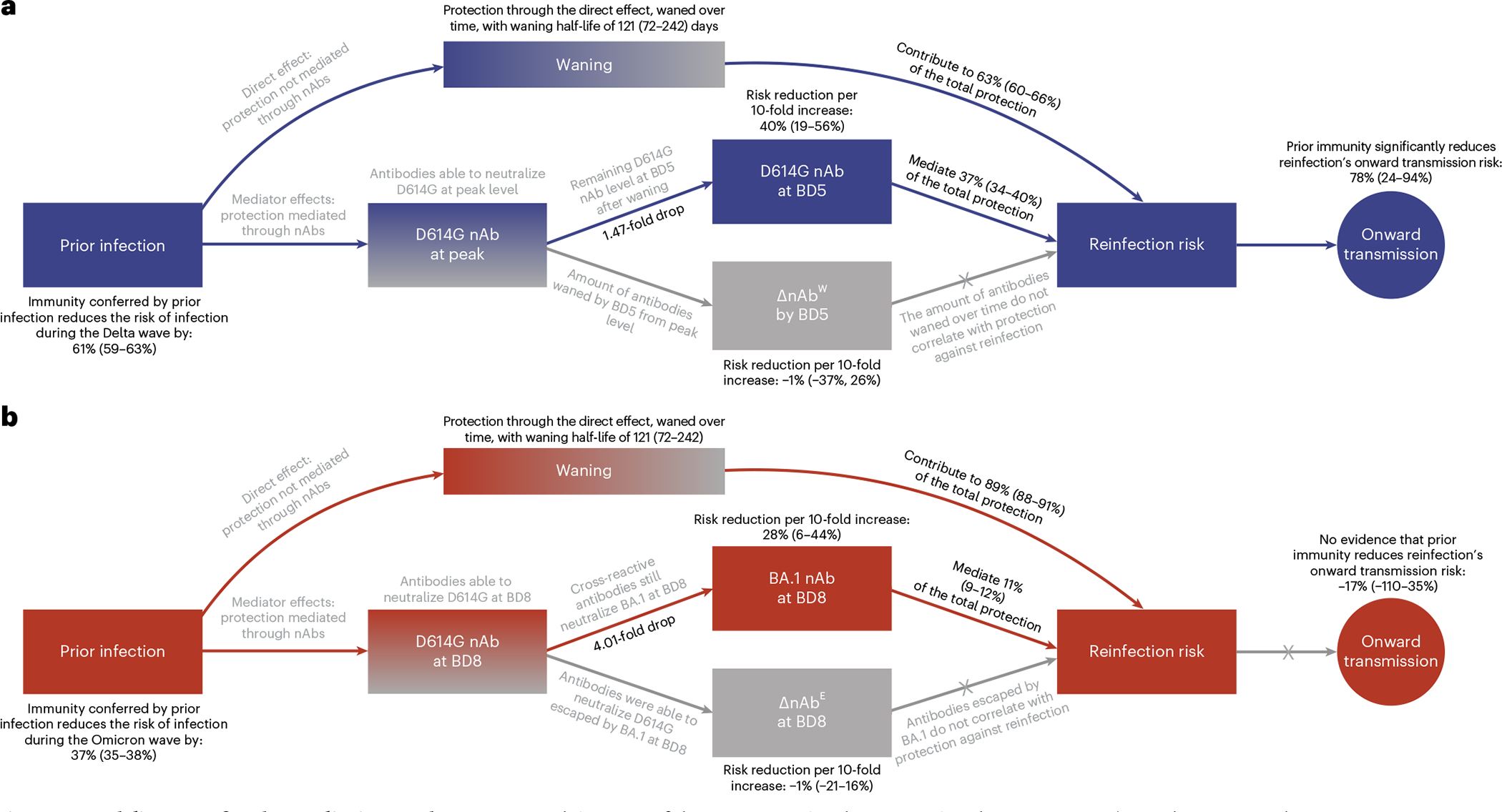
Description:Serum neutralizing antibodies (nAbs) induced by vaccination have been linked to protection against symptomatic and severe coronavirus disease 2019. However, much less is known about the efficacy of nAbs in preventing the acquisition of infection, especially in the context of natural immunity and against severe acute respiratory syndrome coronavirus 2 (SARS-CoV-2) immune-escape variants. Here we conducted mediation analysis to assess serum nAbs induced by prior SARS-CoV-2 infections as potential correlates of protection against Delta and Omicron infections, in rural and urban household cohorts in South Africa. We find that, in the Delta wave, D614G nAbs mediate 37% (95% confidence interval: 34-40%) of the total protection against infection conferred by prior exposure to SARS-CoV-2, and that protection decreases with waning immunity. In contrast, Omicron BA.1 nAbs mediate 11% (95% confidence interval: 9-12%) of the total protection against Omicron BA.1 or BA.2 infections, due to Omicron's neutralization escape. These findings underscore that correlates of protection mediated through nAbs are variant specific, and that boosting of nAbs against circulating variants might restore or confer immune protection lost due to nAb waning and/or immune escape. However, the majority of immune protection against SARS-CoV-2 conferred by natural infection cannot be fully explained by serum nAbs alone. Measuring these and other immune markers including T cell responses, both in the serum and in other compartments such as the nasal mucosa, may be required to comprehensively understand and predict immune protection against SARS-CoV-2.
-
Subjects:
-
Source:Nat Med. 30(10):2805-2812
-
Pubmed ID:39060660
-
Pubmed Central ID:PMC11533127
-
Document Type:
-
Funding:6 U01IP001048/U.S. Department of Health & Human Services ; Centers for Disease Control and Prevention (CDC)/ ; 226137/Z/22/Z/Wellcome Trust (Wellcome)/ ; INV-030570/GATES/Bill & Melinda Gates FoundationUnited States/ ; CC999999/ImCDC/Intramural CDC HHSUnited States/ ; 221003/Z/20/Z/Wellcome Trust (Wellcome)/ ; U01 IP001048/IP/NCIRD CDC HHSUnited States/
-
Volume:30
-
Issue:10
-
Collection(s):
-
Main Document Checksum:urn:sha-512:7d2afa0c50662cf6a4f20c6a47340ca2e2e28bf4e09e5444533eb4870bb2599e287b304eccea0fdd28fbdfefd75b621999576cf84bf6b52ee10909719ddc4a65
-
Download URL:
-
File Type:
Supporting Files
File Language:
English
ON THIS PAGE
CDC STACKS serves as an archival repository of CDC-published products including
scientific findings,
journal articles, guidelines, recommendations, or other public health information authored or
co-authored by CDC or funded partners.
As a repository, CDC STACKS retains documents in their original published format to ensure public access to scientific information.
As a repository, CDC STACKS retains documents in their original published format to ensure public access to scientific information.
You May Also Like
COLLECTION
CDC Public Access