An Evaluation of the Performance, Patient Acceptability and Feasibility of a Point-of-Care HIV-Syphilis Assay in an Urban Emergency Department
Supporting Files
-
10-01-
-
File Language:
English
Details
-
Alternative Title:Sex Transm Dis
-
Personal Author:
-
Description:Background:
Point-of-care (POC) tests for sexually transmitted infections (STIs) permit delivery of results during the patient’s emergency department (ED) encounter. We evaluated performance, patient acceptability, and feasibility of a new duplex POC test, Chembio DPP® HIV-Syphilis Assay in an urban ED setting.
Methods:
Convenience sampling approach prioritizing those considered at increased risk for an STI and/or with a history of HIV. For the performance evaluation, participants were tested for HIV/syphilis with the Chembio POC assay, and the reference laboratory tests; sensitivity and specificity were determined. For the patient acceptability evaluation, participants completed pre- and post-user surveys. For the feasibility evaluation, ED clinical technicians completed a survey evaluating their perceptions regarding feasibility of use of this POC test.
Results:
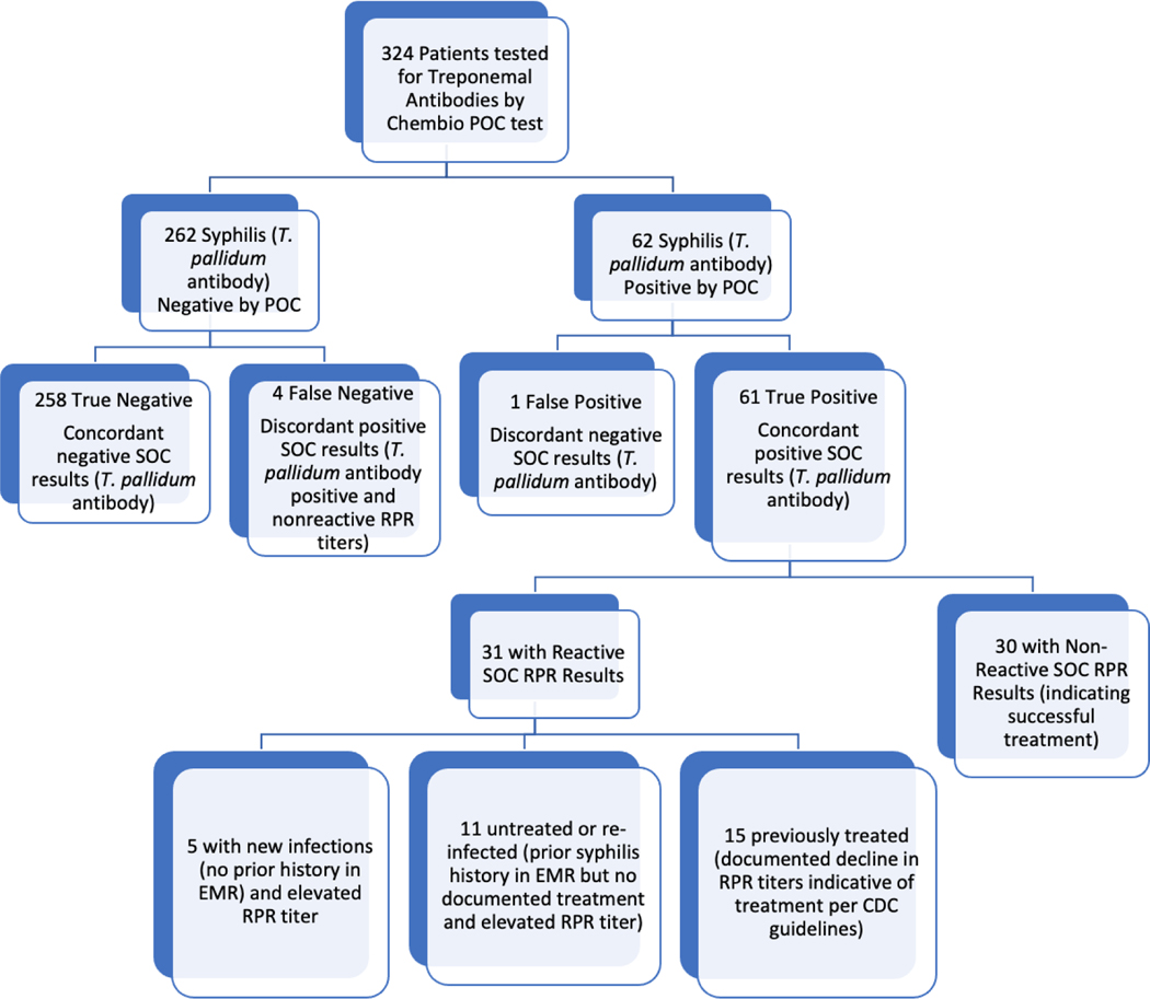
327 patients were consented and enrolled. The diagnostic sensitivity and specificity of the Chembio POC assay for HIV was 96.5% (95% CI: 90.1%, 99.3%) and 99.6% (95% CI: 97.7%, 100.0%), respectively, and for syphilis was 93.9% (95% CI: 85.0%, 98.3%) and 99.6% (95% CI: 97.9%, 100.0%), respectively. Regarding patient acceptability: 87% trusted the result; and 93% reported they were more likely to seek treatment if they received a positive STI test result in the ED rather than after the ED visit. Regarding feasibility: 90% of the technicians reported they would recommend using the test in EDs.
Conclusions:
The Chembio DPP® HIV-Syphilis POC assay had excellent performance characteristics when evaluated in an ED population, as well as high perceived acceptability from patients, and feasibility for ED use from clinical technicians. The test may have utility for HIV-syphilis screening among high-risk ED patients.
-
Subjects:
-
Keywords:
-
Source:Sex Transm Dis. 51(10):648-653
-
Pubmed ID:38722756
-
Pubmed Central ID:PMC11392641
-
Document Type:
-
Funding:
-
Volume:51
-
Issue:10
-
Collection(s):
-
Main Document Checksum:urn:sha-512:61f6e30b3c0edf265c4fb3b81863c7f8dc4bfa4371a1ff10b558170b92868defe2e682099423cede29966add256ae2e9d8c2a4ec164995b34cd6d67524e327bf
-
Download URL:
-
File Type:
Supporting Files
File Language:
English
ON THIS PAGE
CDC STACKS serves as an archival repository of CDC-published products including
scientific findings,
journal articles, guidelines, recommendations, or other public health information authored or
co-authored by CDC or funded partners.
As a repository, CDC STACKS retains documents in their original published format to ensure public access to scientific information.
As a repository, CDC STACKS retains documents in their original published format to ensure public access to scientific information.
You May Also Like
COLLECTION
CDC Public Access