Zika virus in Panamá and Latinamérica: Clinical and molecular aspects of an emerging issue
Supporting Files
-
4 27 2016
-
File Language:
English
Details
-
Alternative Title:Rev Med Panama
-
Personal Author:Mendez-Rios, JD ; López-Vergès, S ; Suarez, JA ; Moreno, B ; Vergès de López, C ; Méndez, DE ; Estripeaut, D ; González-Santamaría, J ; de Villareal, G ; Valderrama, A ; Cáceres, L ; Sosa, N ; Mendez-Rios, JD ; López-Vergès, S ; Suarez, JA ; Moreno, B ; Vergès de López, C ; Méndez, DE ; Estripeaut, D ; González-Santamaría, J ; de Villareal, G ; Valderrama, A ; Cáceres, L ; Sosa, N
-
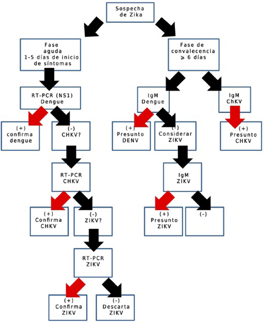
Description:The purpose of this review is to provide Latin America's and the region's healthcare professionals with an overview of the current situation related to Zika virus (ZIKAV), and at the same time, to provide relevant clinical and molecular knowledge against this emerging problem. We expect to have a positive impact in diagnostic, surveillance and treatment of this viral disease, specially in those endemic communities, as part of a collective effort against the virus. This review will be distributed as hard-copy and online as a public health and epidemiological initiative.
-
Keywords:
-
Source:Rev Med Panama. 35(3):11-20 ; Rev Med Panama. 35(3):11-20
-
Pubmed ID:39211299
-
Pubmed Central ID:PMC11358865
-
Document Type:
-
Funding:
-
Volume:35
-
Issue:3
-
Collection(s):
-
Main Document Checksum:urn:sha-512:12d7379176a48932b97b01c55a04a84fe073579f9aea4c2c686931774b4e7859c00b67b9d6a2bfe40ecb21875337da015436180d6b4cb918dd6acd52d54d9f5e
-
Download URL:
-
File Type:
Supporting Files
File Language:
English
ON THIS PAGE
CDC STACKS serves as an archival repository of CDC-published products including
scientific findings,
journal articles, guidelines, recommendations, or other public health information authored or
co-authored by CDC or funded partners.
As a repository, CDC STACKS retains documents in their original published format to ensure public access to scientific information.
As a repository, CDC STACKS retains documents in their original published format to ensure public access to scientific information.
You May Also Like
COLLECTION
CDC Public Access