U.S. flag An official website of the United States government.
Official websites use .gov

A .gov website belongs to an official government organization in the United States.

Secure .gov websites use HTTPS

A lock ( ) or https:// means you've safely connected to the .gov website. Share sensitive information only on official, secure websites.

i

Healthy universities: Exploring the relationship between psychosocial needs and work-related health among university employees

Supporting Files
File Language:
English


Details

  • Alternative Title:
    J Workplace Behav Health
  • Personal Author:
  • Description:
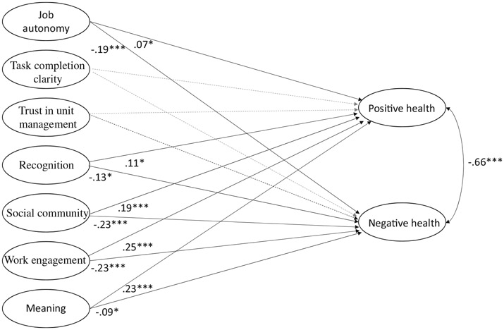
    The present study explores psychosocial needs among university employees and the extent to which these needs influence employee perceptions of how work positively or negatively affects their health. Structural equation modeling (SEM) analyses among Norwegian faculty members (| = 11,533) suggest that needs differ in importance to the two work-related health outcomes. Multi-group analyses suggest gender differences in the level of these needs and in their degree of relationship with positive/negative work-related health. Among women, the strongest predictors of positive and negative work-related health are work engagement and autonomy, respectively. Among men, the strongest predictors of positive and negative work-related health are meaning and social community, respectively. Although significant differences were found in the level of the psychosocial needs across different university groups (faculty, PhD students, administrative/technical staff), their predictive value for how work affects their health positively or negatively is basically equivalent across groups. Study findings raise two implications: (1) the mechanisms and characteristics of the work environment that promote | detract from health in the university setting do not appear to be two sides of the same coin and suggest different sets of interventions for improving employee health, and (2) gender differences should be taken into account in designing interventions to improve health and well-being in universities.
  • Keywords:
  • Source:
    J Workplace Behav Health. 38(2):103-126
  • Pubmed ID:
    39011545
  • Pubmed Central ID:
    PMC11249024
  • Document Type:
  • Funding:
  • Volume:
    38
  • Issue:
    2
  • Collection(s):
  • Main Document Checksum:
    urn:sha-512:5cfc42e46bd18288bd12525aa8cf65918062aad5fa2cfb07730067b68dec71d4f8459113e5c64d1a156999c5613be4d70334e51e67d328c1a2fcbf6e809b79c4
  • Download URL:
  • File Type:
    Filetype[PDF - 473.59 KB ]
File Language:
English
ON THIS PAGE

CDC STACKS serves as an archival repository of CDC-published products including scientific findings, journal articles, guidelines, recommendations, or other public health information authored or co-authored by CDC or funded partners.

As a repository, CDC STACKS retains documents in their original published format to ensure public access to scientific information.