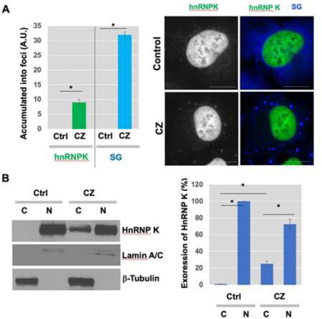
Stress-Induced Accumulation of HnRNP K into Stress Granules
Supporting Files
-
2021
-
File Language:
English
Details
-
Alternative Title:J Cancer Sci Clin Ther
-
Personal Author:
-
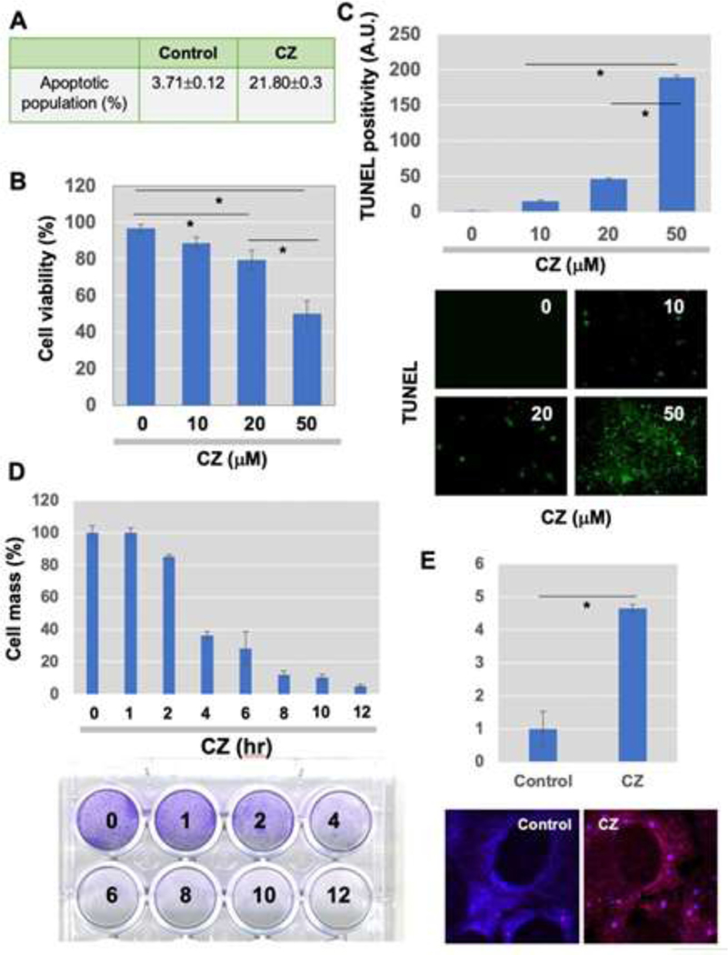
Description:Stress granules (SGs) are cytoplasmic aggregates to reprogram gene expression in response to cellular stimulus. Here, we show that while SGs are being assembled in response to clotrimazole, an antifungal medication heterogeneous nuclear ribonucleoprotein (hnRNP) K, an RNA-binding protein that mediates translational silencing of mRNAs, is rapidly accumulated in SGs in U-2OS osteosarcoma cells. Forced expression of hnRNP K induces resistance to clotrimazole-induced apoptosis. Erk/MAPK is transiently activated in response to clotrimazole, and pharmacological suppression of the Erk/MAPK pathway sensitizes the cells to apoptosis. Inhibition of the Erk/MAPK pathway promotes the assembly of SGs. These results suggest that dynamic cytoplasmic formation of SGs and hnRNP K relocation to SGs may be defensive mechanisms against clotrimazole-induced apoptosis in U-2OS osteosarcoma cells.
-
Keywords:
-
Source:J Cancer Sci Clin Ther. 5(4):434-447
-
Pubmed ID:35340804
-
Pubmed Central ID:PMC8955021
-
Document Type:
-
Funding:U01DP006079/ACL/ACL HHSUnited States/ ; UL1 TR000124/TR/NCATS NIH HHSUnited States/ ; U24 DK097154/DK/NIDDK NIH HHSUnited States/ ; U01 DP006079/DP/NCCDPHP CDC HHSUnited States/ ; R01 DK100974/DK/NIDDK NIH HHSUnited States/ ; U01 DK103260/DK/NIDDK NIH HHSUnited States/ ; UL1 TR001881/TR/NCATS NIH HHSUnited States/
-
Volume:5
-
Issue:4
-
Collection(s):
-
Main Document Checksum:urn:sha256:10a392f0c8e53498e88ae0ebd232ccf5652852d51caf103cea8a8706f17b4c73
-
Download URL:
-
File Type:
Supporting Files
File Language:
English
ON THIS PAGE
CDC STACKS serves as an archival repository of CDC-published products including
scientific findings,
journal articles, guidelines, recommendations, or other public health information authored or
co-authored by CDC or funded partners.
As a repository, CDC STACKS retains documents in their original published format to ensure public access to scientific information.
As a repository, CDC STACKS retains documents in their original published format to ensure public access to scientific information.
You May Also Like
COLLECTION
CDC Public Access