Distinct Connectivity and Functionality of Aldehyde Dehydrogenase 1a1-Positive Nigrostriatal Dopaminergic Neurons in Motor Learning
Supporting Files
-
7 30 2019
-
File Language:
English
Details
-
Alternative Title:Cell Rep
-
Personal Author:Wu, Junbing ; Kung, Justin ; Dong, Jie ; Chang, Lisa ; Xie, Chengsong ; Habib, Ahsan ; Hawes, Sarah ; Yang, Nannan ; Chen, Vivian ; Liu, Zhenhua ; Evans, Rebekah ; Liang, Bo ; Sun, Lixin ; Ding, Jinhui ; Yu, Jia ; Saez-Atienzar, Sara ; Tang, Beisha ; Khaliq, Zayd ; Lin, Da-Ting ; Le, Weidong ; Cai, Huaibin
-
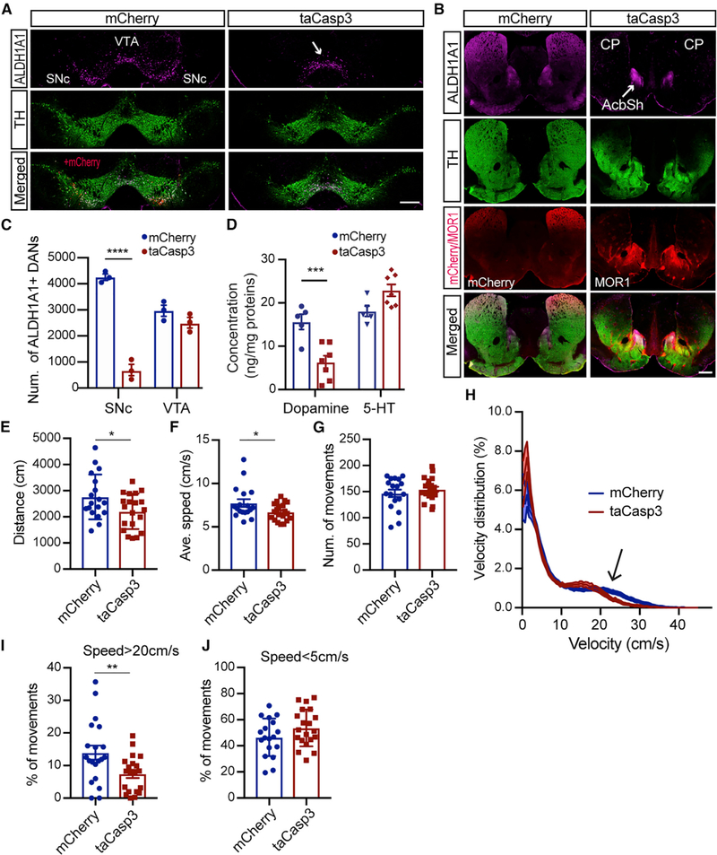
Description:Parkinson's disease causes the most profound loss of the aldehyde dehydrogenase 1A1-positive (ALDH1A1|) nigrostriatal dopaminergic neuron (nDAN) subpopulation. The connectivity and functionality of ALDH1A1| nDANs, however, remain poorly understood. Here, we show in rodent brains that ALDH1A1| nDANs project predominantly to the rostral dorsal striatum, from which they also receive most monosynaptic inputs, indicating extensive reciprocal innervations with the striatal spiny projection neurons (SPNs). Functionally, genetic ablation of ALDH1A1| nDANs causes severe impairments in motor skill learning, along with a reduction in high-speed walking. While dopamine replacement therapy accelerated walking speed, it failed to improve motor skill learning in ALDH1A1| nDAN-ablated mice. Altogether, our study provides a comprehensive whole-brain connectivity map and reveals a key physiological function of ALDH1A1| nDANs in motor skill acquisition, suggesting the motor learning processes require ALDH1A1| nDANs to integrate diverse presynaptic inputs and supply dopamine with dynamic precision.
-
Subjects:
-
Source:Cell Rep. 28(5):1167-1181.e7
-
Pubmed ID:31365862
-
Pubmed Central ID:PMC6741442
-
Document Type:
-
Funding:
-
Volume:28
-
Issue:5
-
Collection(s):
-
Main Document Checksum:urn:sha256:f160e52e7dfb8584c46f624b1a0bf570342202e04b322e8684e42e0ce6dcb358
-
Download URL:
-
File Type:
Supporting Files
File Language:
English
ON THIS PAGE
CDC STACKS serves as an archival repository of CDC-published products including
scientific findings,
journal articles, guidelines, recommendations, or other public health information authored or
co-authored by CDC or funded partners.
As a repository, CDC STACKS retains documents in their original published format to ensure public access to scientific information.
As a repository, CDC STACKS retains documents in their original published format to ensure public access to scientific information.
You May Also Like
COLLECTION
CDC Public Access